Abstract:Speaker recognition systems are often limited to classification tasks and struggle to generate detailed speaker characteristics or provide context-rich descriptions. These models primarily extract embeddings for speaker identification but fail to capture demographic attributes such as dialect, gender, and age in a structured manner. This paper introduces CoLMbo, a Speaker Language Model (SLM) that addresses these limitations by integrating a speaker encoder with prompt-based conditioning. This allows for the creation of detailed captions based on speaker embeddings. CoLMbo utilizes user-defined prompts to adapt dynamically to new speaker characteristics and provides customized descriptions, including regional dialect variations and age-related traits. This innovative approach not only enhances traditional speaker profiling but also excels in zero-shot scenarios across diverse datasets, marking a significant advancement in the field of speaker recognition.




Abstract:Speaker verification is a typical zero-shot learning task, where inference of unseen classes is performed by comparing embeddings of test instances to known examples. The models performing inference must hence naturally generate embeddings that cluster same-class instances compactly, while maintaining separation across classes. In order to learn to do so, they are typically trained on a large number of classes (speakers), often using specialized losses. However real-world speaker datasets often lack the class diversity needed to effectively learn this in a generalizable manner. We introduce CAARMA, a class augmentation framework that addresses this problem by generating synthetic classes through data mixing in the embedding space, expanding the number of training classes. To ensure the authenticity of the synthetic classes we adopt a novel adversarial refinement mechanism that minimizes categorical distinctions between synthetic and real classes. We evaluate CAARMA on multiple speaker verification tasks, as well as other representative zero-shot comparison-based speech analysis tasks and obtain consistent improvements: our framework demonstrates a significant improvement of 8\% over all baseline models. Code for CAARMA will be released.




Abstract:Speaker verification systems have seen significant advancements with the introduction of Multi-scale Feature Aggregation (MFA) architectures, such as MFA-Conformer and ECAPA-TDNN. These models leverage information from various network depths by concatenating intermediate feature maps before the pooling and projection layers, demonstrating that even shallower feature maps encode valuable speaker-specific information. Building upon this foundation, we propose a Multi-scale Feature Contrastive (MFCon) loss that directly enhances the quality of these intermediate representations. Our MFCon loss applies contrastive learning to all feature maps within the network, encouraging the model to learn more discriminative representations at the intermediate stage itself. By enforcing better feature map learning, we show that the resulting speaker embeddings exhibit increased discriminative power. Our method achieves a 9.05% improvement in equal error rate (EER) compared to the standard MFA-Conformer on the VoxCeleb-1O test set.
Abstract:Neural codecs have become crucial to recent speech and audio generation research. In addition to signal compression capabilities, discrete codecs have also been found to enhance downstream training efficiency and compatibility with autoregressive language models. However, as extensive downstream applications are investigated, challenges have arisen in ensuring fair comparisons across diverse applications. To address these issues, we present a new open-source platform ESPnet-Codec, which is built on ESPnet and focuses on neural codec training and evaluation. ESPnet-Codec offers various recipes in audio, music, and speech for training and evaluation using several widely adopted codec models. Together with ESPnet-Codec, we present VERSA, a standalone evaluation toolkit, which provides a comprehensive evaluation of codec performance over 20 audio evaluation metrics. Notably, we demonstrate that ESPnet-Codec can be integrated into six ESPnet tasks, supporting diverse applications.




Abstract:Speaker verification systems are crucial for authenticating identity through voice. Traditionally, these systems focus on comparing feature vectors, overlooking the speech's content. However, this paper challenges this by highlighting the importance of phonetic dominance, a measure of the frequency or duration of phonemes, as a crucial cue in speaker verification. A novel Phoneme Debiasing Attention Framework (PDAF) is introduced, integrating with existing attention frameworks to mitigate biases caused by phonetic dominance. PDAF adjusts the weighting for each phoneme and influences feature extraction, allowing for a more nuanced analysis of speech. This approach paves the way for more accurate and reliable identity authentication through voice. Furthermore, by employing various weighting strategies, we evaluate the influence of phonetic features on the efficacy of the speaker verification system.




Abstract:It has been shown that Large Language Model (LLM) alignments can be circumvented by appending specially crafted attack suffixes with harmful queries to elicit harmful responses. To conduct attacks against private target models whose characterization is unknown, public models can be used as proxies to fashion the attack, with successful attacks being transferred from public proxies to private target models. The success rate of attack depends on how closely the proxy model approximates the private model. We hypothesize that for attacks to be transferrable, it is sufficient if the proxy can approximate the target model in the neighborhood of the harmful query. Therefore, in this paper, we propose \emph{Local Fine-Tuning (LoFT)}, \textit{i.e.}, fine-tuning proxy models on similar queries that lie in the lexico-semantic neighborhood of harmful queries to decrease the divergence between the proxy and target models. First, we demonstrate three approaches to prompt private target models to obtain similar queries given harmful queries. Next, we obtain data for local fine-tuning by eliciting responses from target models for the generated similar queries. Then, we optimize attack suffixes to generate attack prompts and evaluate the impact of our local fine-tuning on the attack's success rate. Experiments show that local fine-tuning of proxy models improves attack transferability and increases attack success rate by $39\%$, $7\%$, and $0.5\%$ (absolute) on target models ChatGPT, GPT-4, and Claude respectively.




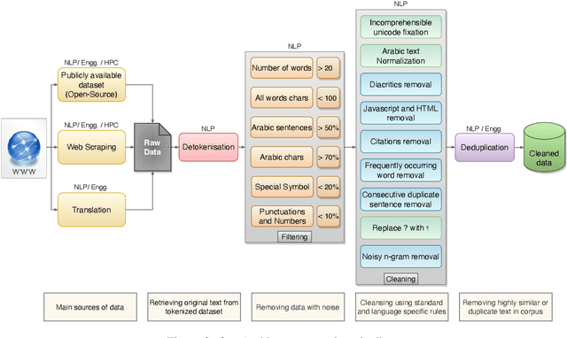
Abstract:We introduce Jais and Jais-chat, new state-of-the-art Arabic-centric foundation and instruction-tuned open generative large language models (LLMs). The models are based on the GPT-3 decoder-only architecture and are pretrained on a mixture of Arabic and English texts, including source code in various programming languages. With 13 billion parameters, they demonstrate better knowledge and reasoning capabilities in Arabic than any existing open Arabic and multilingual models by a sizable margin, based on extensive evaluation. Moreover, the models are competitive in English compared to English-centric open models of similar size, despite being trained on much less English data. We provide a detailed description of the training, the tuning, the safety alignment, and the evaluation of the models. We release two open versions of the model -- the foundation Jais model, and an instruction-tuned Jais-chat variant -- with the aim of promoting research on Arabic LLMs. Available at https://huggingface.co/inception-mbzuai/jais-13b-chat


Abstract:This paper presents FOOCTTS, an automatic pipeline for a football commentator that generates speech with background crowd noise. The application gets the text from the user, applies text pre-processing such as vowelization, followed by the commentator's speech synthesizer. Our pipeline included Arabic automatic speech recognition for data labeling, CTC segmentation, transcription vowelization to match speech, and fine-tuning the TTS. Our system is capable of generating speech with its acoustic environment within limited 15 minutes of football commentator recording. Our prototype is generalizable and can be easily applied to different domains and languages.




Abstract:Despite major advancements in Automatic Speech Recognition (ASR), the state-of-the-art ASR systems struggle to deal with impaired speech even with high-resource languages. In Arabic, this challenge gets amplified, with added complexities in collecting data from dysarthric speakers. In this paper, we aim to improve the performance of Arabic dysarthric automatic speech recognition through a multi-stage augmentation approach. To this effect, we first propose a signal-based approach to generate dysarthric Arabic speech from healthy Arabic speech by modifying its speed and tempo. We also propose a second stage Parallel Wave Generative (PWG) adversarial model that is trained on an English dysarthric dataset to capture language-independant dysarthric speech patterns and further augment the signal-adjusted speech samples. Furthermore, we propose a fine-tuning and text-correction strategies for Arabic Conformer at different dysarthric speech severity levels. Our fine-tuned Conformer achieved 18% Word Error Rate (WER) and 17.2% Character Error Rate (CER) on synthetically generated dysarthric speech from the Arabic commonvoice speech dataset. This shows significant WER improvement of 81.8% compared to the baseline model trained solely on healthy data. We perform further validation on real English dysarthric speech showing a WER improvement of 124% compared to the baseline trained only on healthy English LJSpeech dataset.
Abstract:Several high-resource Text to Speech (TTS) systems currently produce natural, well-established human-like speech. In contrast, low-resource languages, including Arabic, have very limited TTS systems due to the lack of resources. We propose a fully unsupervised method for building TTS, including automatic data selection and pre-training/fine-tuning strategies for TTS training, using broadcast news as a case study. We show how careful selection of data, yet smaller amounts, can improve the efficiency of TTS system in generating more natural speech than a system trained on a bigger dataset. We adopt to propose different approaches for the: 1) data: we applied automatic annotations using DNSMOS, automatic vowelization, and automatic speech recognition (ASR) for fixing transcriptions' errors; 2) model: we used transfer learning from high-resource language in TTS model and fine-tuned it with one hour broadcast recording then we used this model to guide a FastSpeech2-based Conformer model for duration. Our objective evaluation shows 3.9% character error rate (CER), while the groundtruth has 1.3% CER. As for the subjective evaluation, where 1 is bad and 5 is excellent, our FastSpeech2-based Conformer model achieved a mean opinion score (MOS) of 4.4 for intelligibility and 4.2 for naturalness, where many annotators recognized the voice of the broadcaster, which proves the effectiveness of our proposed unsupervised method.