Dima
Abstract:We introduce Gemma 3, a multimodal addition to the Gemma family of lightweight open models, ranging in scale from 1 to 27 billion parameters. This version introduces vision understanding abilities, a wider coverage of languages and longer context - at least 128K tokens. We also change the architecture of the model to reduce the KV-cache memory that tends to explode with long context. This is achieved by increasing the ratio of local to global attention layers, and keeping the span on local attention short. The Gemma 3 models are trained with distillation and achieve superior performance to Gemma 2 for both pre-trained and instruction finetuned versions. In particular, our novel post-training recipe significantly improves the math, chat, instruction-following and multilingual abilities, making Gemma3-4B-IT competitive with Gemma2-27B-IT and Gemma3-27B-IT comparable to Gemini-1.5-Pro across benchmarks. We release all our models to the community.
Abstract:In this report, we present the latest model of the Gemini family, Gemini 1.5 Pro, a highly compute-efficient multimodal mixture-of-experts model capable of recalling and reasoning over fine-grained information from millions of tokens of context, including multiple long documents and hours of video and audio. Gemini 1.5 Pro achieves near-perfect recall on long-context retrieval tasks across modalities, improves the state-of-the-art in long-document QA, long-video QA and long-context ASR, and matches or surpasses Gemini 1.0 Ultra's state-of-the-art performance across a broad set of benchmarks. Studying the limits of Gemini 1.5 Pro's long-context ability, we find continued improvement in next-token prediction and near-perfect retrieval (>99%) up to at least 10M tokens, a generational leap over existing models such as Claude 2.1 (200k) and GPT-4 Turbo (128k). Finally, we highlight surprising new capabilities of large language models at the frontier; when given a grammar manual for Kalamang, a language with fewer than 200 speakers worldwide, the model learns to translate English to Kalamang at a similar level to a person who learned from the same content.
Abstract:This report introduces a new family of multimodal models, Gemini, that exhibit remarkable capabilities across image, audio, video, and text understanding. The Gemini family consists of Ultra, Pro, and Nano sizes, suitable for applications ranging from complex reasoning tasks to on-device memory-constrained use-cases. Evaluation on a broad range of benchmarks shows that our most-capable Gemini Ultra model advances the state of the art in 30 of 32 of these benchmarks - notably being the first model to achieve human-expert performance on the well-studied exam benchmark MMLU, and improving the state of the art in every one of the 20 multimodal benchmarks we examined. We believe that the new capabilities of Gemini models in cross-modal reasoning and language understanding will enable a wide variety of use cases and we discuss our approach toward deploying them responsibly to users.
Abstract:We consider a number of questions related to tradeoffs between reward and regret in repeated gameplay between two agents. To facilitate this, we introduce a notion of {\it generalized equilibrium} which allows for asymmetric regret constraints, and yields polytopes of feasible values for each agent and pair of regret constraints, where we show that any such equilibrium is reachable by a pair of algorithms which maintain their regret guarantees against arbitrary opponents. As a central example, we highlight the case one agent is no-swap and the other's regret is unconstrained. We show that this captures an extension of {\it Stackelberg} equilibria with a matching optimal value, and that there exists a wide class of games where a player can significantly increase their utility by deviating from a no-swap-regret algorithm against a no-swap learner (in fact, almost any game without pure Nash equilibria is of this form). Additionally, we make use of generalized equilibria to consider tradeoffs in terms of the opponent's algorithm choice. We give a tight characterization for the maximal reward obtainable against {\it some} no-regret learner, yet we also show a class of games in which this is bounded away from the value obtainable against the class of common ``mean-based'' no-regret algorithms. Finally, we consider the question of learning reward-optimal strategies via repeated play with a no-regret agent when the game is initially unknown. Again we show tradeoffs depending on the opponent's learning algorithm: the Stackelberg strategy is learnable in exponential time with any no-regret agent (and in polynomial time with any no-{\it adaptive}-regret agent) for any game where it is learnable via queries, and there are games where it is learnable in polynomial time against any no-swap-regret agent but requires exponential time against a mean-based no-regret agent.




Abstract:We introduce PaLM 2, a new state-of-the-art language model that has better multilingual and reasoning capabilities and is more compute-efficient than its predecessor PaLM. PaLM 2 is a Transformer-based model trained using a mixture of objectives. Through extensive evaluations on English and multilingual language, and reasoning tasks, we demonstrate that PaLM 2 has significantly improved quality on downstream tasks across different model sizes, while simultaneously exhibiting faster and more efficient inference compared to PaLM. This improved efficiency enables broader deployment while also allowing the model to respond faster, for a more natural pace of interaction. PaLM 2 demonstrates robust reasoning capabilities exemplified by large improvements over PaLM on BIG-Bench and other reasoning tasks. PaLM 2 exhibits stable performance on a suite of responsible AI evaluations, and enables inference-time control over toxicity without additional overhead or impact on other capabilities. Overall, PaLM 2 achieves state-of-the-art performance across a diverse set of tasks and capabilities. When discussing the PaLM 2 family, it is important to distinguish between pre-trained models (of various sizes), fine-tuned variants of these models, and the user-facing products that use these models. In particular, user-facing products typically include additional pre- and post-processing steps. Additionally, the underlying models may evolve over time. Therefore, one should not expect the performance of user-facing products to exactly match the results reported in this report.




Abstract:We introduce the concept of history-restricted no-regret online learning algorithms. An online learning algorithm $\mathcal{A}$ is $M$-history-restricted if its output at time $t$ can be written as a function of the $M$ previous rewards. This class of online learning algorithms is quite natural to consider from many perspectives: they may be better models of human agents and they do not store long-term information (thereby ensuring ``the right to be forgotten''). We first demonstrate that a natural approach to constructing history-restricted algorithms from mean-based no-regret learning algorithms (e.g. running Hedge over the last $M$ rounds) fails, and that such algorithms incur linear regret. We then construct a history-restricted algorithm that achieves a per-round regret of $\Theta(1/\sqrt{M})$, which we complement with a tight lower bound. Finally, we empirically explore distributions where history-restricted online learners have favorable performance compared to other no-regret algorithms.




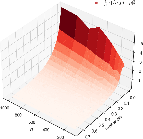
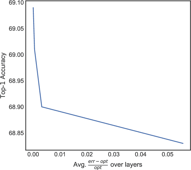
Abstract:We study algorithms for learning low-rank neural networks -- networks where the weight parameters are re-parameterized by products of two low-rank matrices. First, we present a provably efficient algorithm which learns an optimal low-rank approximation to a single-hidden-layer ReLU network up to additive error $\epsilon$ with probability $\ge 1 - \delta$, given access to noiseless samples with Gaussian marginals in polynomial time and samples. Thus, we provide the first example of an algorithm which can efficiently learn a neural network up to additive error without assuming the ground truth is realizable. To solve this problem, we introduce an efficient SVD-based $\textit{Nonlinear Kernel Projection}$ algorithm for solving a nonlinear low-rank approximation problem over Gaussian space. Inspired by the efficiency of our algorithm, we propose a novel low-rank initialization framework for training low-rank $\textit{deep}$ networks, and prove that for ReLU networks, the gap between our method and existing schemes widens as the desired rank of the approximating weights decreases, or as the dimension of the inputs increases (the latter point holds when network width is superlinear in dimension). Finally, we validate our theory by training ResNet and EfficientNet models on ImageNet.




Abstract:Learning composable policies for environments with complex rules and tasks is a challenging problem. We introduce a hierarchical reinforcement learning framework called the Logical Options Framework (LOF) that learns policies that are satisfying, optimal, and composable. LOF efficiently learns policies that satisfy tasks by representing the task as an automaton and integrating it into learning and planning. We provide and prove conditions under which LOF will learn satisfying, optimal policies. And lastly, we show how LOF's learned policies can be composed to satisfy unseen tasks with only 10-50 retraining steps. We evaluate LOF on four tasks in discrete and continuous domains, including a 3D pick-and-place environment.

Abstract:On-line firms deploy suites of software platforms, where each platform is designed to interact with users during a certain activity, such as browsing, chatting, socializing, emailing, driving, etc. The economic and incentive structure of this exchange, as well as its algorithmic nature, have not been explored to our knowledge; we initiate their study in this paper. We model this interaction as a Stackelberg game between a Designer and one or more Agents. We model an Agent as a Markov chain whose states are activities; we assume that the Agent's utility is a linear function of the steady-state distribution of this chain. The Designer may design a platform for each of these activities/states; if a platform is adopted by the Agent, the transition probabilities of the Markov chain are affected, and so is the objective of the Agent. The Designer's utility is a linear function of the steady state probabilities of the accessible states (that is, the ones for which the platform has been adopted), minus the development cost of the platforms. The underlying optimization problem of the Agent -- that is, how to choose the states for which to adopt the platform -- is an MDP. If this MDP has a simple yet plausible structure (the transition probabilities from one state to another only depend on the target state and the recurrent probability of the current state) the Agent's problem can be solved by a greedy algorithm. The Designer's optimization problem (designing a custom suite for the Agent so as to optimize, through the Agent's optimum reaction, the Designer's revenue), while NP-hard, has an FPTAS. These results generalize, under mild additional assumptions, from a single Agent to a distribution of Agents with finite support. The Designer's optimization problem has abysmal "price of robustness", suggesting that learning the parameters of the problem is crucial for the Designer.




Abstract:Companies increasingly expose machine learning (ML) models trained over sensitive user data to untrusted domains, such as end-user devices and wide-access model stores. We present Sage, a differentially private (DP) ML platform that bounds the cumulative leakage of training data through models. Sage builds upon the rich literature on DP ML algorithms and contributes pragmatic solutions to two of the most pressing systems challenges of global DP: running out of privacy budget and the privacy-utility tradeoff. To address the former, we develop block composition, a new privacy loss accounting method that leverages the growing database regime of ML workloads to keep training models endlessly on a sensitive data stream while enforcing a global DP guarantee for the stream. To address the latter, we develop privacy-adaptive training, a process that trains a model on growing amounts of data and/or with increasing privacy parameters until, with high probability, the model meets developer-configured quality criteria. They illustrate how a systems focus on characteristics of ML workloads enables pragmatic solutions that are not apparent when one focuses on individual algorithms, as most DP ML literature does.