Abstract:Medical Image Quality Assessment (IQA) serves as the first-mile safety gate for clinical AI, yet existing approaches remain constrained by scalar, score-based metrics and fail to reflect the descriptive, human-like reasoning process central to expert evaluation. To address this gap, we introduce MedQ-Bench, a comprehensive benchmark that establishes a perception-reasoning paradigm for language-based evaluation of medical image quality with Multi-modal Large Language Models (MLLMs). MedQ-Bench defines two complementary tasks: (1) MedQ-Perception, which probes low-level perceptual capability via human-curated questions on fundamental visual attributes; and (2) MedQ-Reasoning, encompassing both no-reference and comparison reasoning tasks, aligning model evaluation with human-like reasoning on image quality. The benchmark spans five imaging modalities and over forty quality attributes, totaling 2,600 perceptual queries and 708 reasoning assessments, covering diverse image sources including authentic clinical acquisitions, images with simulated degradations via physics-based reconstructions, and AI-generated images. To evaluate reasoning ability, we propose a multi-dimensional judging protocol that assesses model outputs along four complementary axes. We further conduct rigorous human-AI alignment validation by comparing LLM-based judgement with radiologists. Our evaluation of 14 state-of-the-art MLLMs demonstrates that models exhibit preliminary but unstable perceptual and reasoning skills, with insufficient accuracy for reliable clinical use. These findings highlight the need for targeted optimization of MLLMs in medical IQA. We hope that MedQ-Bench will catalyze further exploration and unlock the untapped potential of MLLMs for medical image quality evaluation.




Abstract:Scientific Large Language Models (Sci-LLMs) are transforming how knowledge is represented, integrated, and applied in scientific research, yet their progress is shaped by the complex nature of scientific data. This survey presents a comprehensive, data-centric synthesis that reframes the development of Sci-LLMs as a co-evolution between models and their underlying data substrate. We formulate a unified taxonomy of scientific data and a hierarchical model of scientific knowledge, emphasizing the multimodal, cross-scale, and domain-specific challenges that differentiate scientific corpora from general natural language processing datasets. We systematically review recent Sci-LLMs, from general-purpose foundations to specialized models across diverse scientific disciplines, alongside an extensive analysis of over 270 pre-/post-training datasets, showing why Sci-LLMs pose distinct demands -- heterogeneous, multi-scale, uncertainty-laden corpora that require representations preserving domain invariance and enabling cross-modal reasoning. On evaluation, we examine over 190 benchmark datasets and trace a shift from static exams toward process- and discovery-oriented assessments with advanced evaluation protocols. These data-centric analyses highlight persistent issues in scientific data development and discuss emerging solutions involving semi-automated annotation pipelines and expert validation. Finally, we outline a paradigm shift toward closed-loop systems where autonomous agents based on Sci-LLMs actively experiment, validate, and contribute to a living, evolving knowledge base. Collectively, this work provides a roadmap for building trustworthy, continually evolving artificial intelligence (AI) systems that function as a true partner in accelerating scientific discovery.
Abstract:The scarcity of high-quality, labelled retinal imaging data, which presents a significant challenge in the development of machine learning models for ophthalmology, hinders progress in the field. To synthesise Colour Fundus Photographs (CFPs), existing methods primarily relying on predefined disease labels face significant limitations. However, current methods remain limited, thus failing to generate images for broader categories with diverse and fine-grained anatomical structures. To overcome these challenges, we first introduce an innovative pipeline that creates a large-scale, synthetic Caption-CFP dataset comprising 1.4 million entries, called RetinaLogos-1400k. Specifically, RetinaLogos-1400k uses large language models (LLMs) to describe retinal conditions and key structures, such as optic disc configuration, vascular distribution, nerve fibre layers, and pathological features. Furthermore, based on this dataset, we employ a novel three-step training framework, called RetinaLogos, which enables fine-grained semantic control over retinal images and accurately captures different stages of disease progression, subtle anatomical variations, and specific lesion types. Extensive experiments demonstrate state-of-the-art performance across multiple datasets, with 62.07% of text-driven synthetic images indistinguishable from real ones by ophthalmologists. Moreover, the synthetic data improves accuracy by 10%-25% in diabetic retinopathy grading and glaucoma detection, thereby providing a scalable solution to augment ophthalmic datasets.
Abstract:Recent advances in general medical AI have made significant strides, but existing models often lack the reasoning capabilities needed for complex medical decision-making. This paper presents GMAI-VL-R1, a multimodal medical reasoning model enhanced by reinforcement learning (RL) to improve its reasoning abilities. Through iterative training, GMAI-VL-R1 optimizes decision-making, significantly boosting diagnostic accuracy and clinical support. We also develop a reasoning data synthesis method, generating step-by-step reasoning data via rejection sampling, which further enhances the model's generalization. Experimental results show that after RL training, GMAI-VL-R1 excels in tasks such as medical image diagnosis and visual question answering. While the model demonstrates basic memorization with supervised fine-tuning, RL is crucial for true generalization. Our work establishes new evaluation benchmarks and paves the way for future advancements in medical reasoning models. Code, data, and model will be released at \href{https://github.com/uni-medical/GMAI-VL-R1}{this link}.
Abstract:The scarcity of speaker-annotated far-field speech presents a significant challenge in developing high-performance far-field speaker verification (SV) systems. While data augmentation using large-scale near-field speech has been a common strategy to address this limitation, the mismatch in acoustic environments between near-field and far-field speech significantly hinders the improvement of far-field SV effectiveness. In this paper, we propose an adaptive speech augmentation approach leveraging NaturalSpeech3, a pre-trained foundation text-to-speech (TTS) model, to convert near-field speech into far-field speech by incorporating far-field acoustic ambient noise for data augmentation. Specifically, we utilize FACodec from NaturalSpeech3 to decompose the speech waveform into distinct embedding subspaces-content, prosody, speaker, and residual (acoustic details) embeddings-and reconstruct the speech waveform from these disentangled representations. In our method, the prosody, content, and residual embeddings of far-field speech are combined with speaker embeddings from near-field speech to generate augmented pseudo far-field speech that maintains the speaker identity from the out-domain near-field speech while preserving the acoustic environment of the in-domain far-field speech. This approach not only serves as an effective strategy for augmenting training data for far-field speaker verification but also extends to cross-data augmentation for enrollment and test speech in evaluation trials.Experimental results on FFSVC demonstrate that the adaptive data augmentation method significantly outperforms traditional approaches, such as random noise addition and reverberation, as well as other competitive data augmentation strategies.




Abstract:Reconstructing speech envelopes from EEG signals is essential for exploring neural mechanisms underlying speech perception. Yet, EEG variability across subjects and physiological artifacts complicate accurate reconstruction. To address this problem, we introduce Subject Disentangling Neural Network (SDN-Net), which disentangles subject identity information from reconstructed speech envelopes to enhance cross-subject reconstruction accuracy. SDN-Net integrates three key components: MLA-Codec, MPN-MI, and CTA-MTDNN. The MLA-Codec, a fully convolutional neural network, decodes EEG signals into speech envelopes. The CTA-MTDNN module, a multi-scale time-delay neural network with channel and temporal attention, extracts subject identity features from EEG signals. Lastly, the MPN-MI module, a mutual information estimator with a multi-layer perceptron, supervises the removal of subject identity information from the reconstructed speech envelope. Experiments on the Auditory EEG Decoding Dataset demonstrate that SDN-Net achieves superior performance in inner- and cross-subject speech envelope reconstruction compared to recent state-of-the-art methods.




Abstract:Contrast-enhanced brain MRI (CE-MRI) is a valuable diagnostic technique but may pose health risks and incur high costs. To create safer alternatives, multi-modality medical image translation aims to synthesize CE-MRI images from other available modalities. Although existing methods can generate promising predictions, they still face two challenges, i.e., exhibiting over-confidence and lacking interpretability on predictions. To address the above challenges, this paper introduces TrustI2I, a novel trustworthy method that reformulates multi-to-one medical image translation problem as a multimodal regression problem, aiming to build an uncertainty-aware and reliable system. Specifically, our method leverages deep evidential regression to estimate prediction uncertainties and employs an explicit intermediate and late fusion strategy based on the Mixture of Normal Inverse Gamma (MoNIG) distribution, enhancing both synthesis quality and interpretability. Additionally, we incorporate uncertainty calibration to improve the reliability of uncertainty. Validation on the BraTS2018 dataset demonstrates that our approach surpasses current methods, producing higher-quality images with rational uncertainty estimation.



Abstract:Electroencephalography (EEG) plays a vital role in detecting how brain responses to different stimulus. In this paper, we propose a novel Shallow-Deep Attention-based Network (SDANet) to classify the correct auditory stimulus evoking the EEG signal. It adopts the Attention-based Correlation Module (ACM) to discover the connection between auditory speech and EEG from global aspect, and the Shallow-Deep Similarity Classification Module (SDSCM) to decide the classification result via the embeddings learned from the shallow and deep layers. Moreover, various training strategies and data augmentation are used to boost the model robustness. Experiments are conducted on the dataset provided by Auditory EEG challenge (ICASSP Signal Processing Grand Challenge 2023). Results show that the proposed model has a significant gain over the baseline on the match-mismatch track.




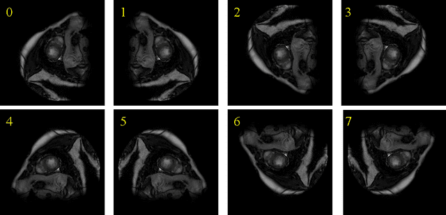
Abstract:In this paper, the problem of orientation correction in cardiac MRI images is investigated and a framework for orientation recognition via deep neural networks is proposed. For multi-modality MRI, we introduce a transfer learning strategy to transfer our proposed model from single modality to multi-modality. We embed the proposed network into the orientation correction command-line tool, which can implement orientation correction on 2D DICOM and 3D NIFTI images. Our source code, network models and tools are available at https://github.com/Jy-stdio/MSCMR_orient/




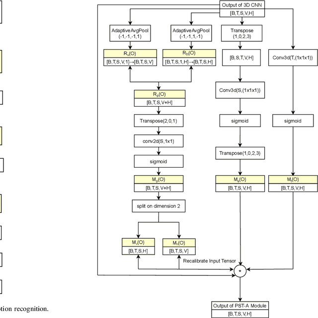
Abstract:Recognizing the feelings of human beings plays a critical role in our daily communication. Neuroscience has demonstrated that different emotion states present different degrees of activation in different brain regions, EEG frequency bands and temporal stamps. In this paper, we propose a novel structure to explore the informative EEG features for emotion recognition. The proposed module, denoted by PST-Attention, consists of Positional, Spectral and Temporal Attention modules to explore more discriminative EEG features. Specifically, the Positional Attention module is to capture the activate regions stimulated by different emotions in the spatial dimension. The Spectral and Temporal Attention modules assign the weights of different frequency bands and temporal slices respectively. Our method is adaptive as well as efficient which can be fit into 3D Convolutional Neural Networks (3D-CNN) as a plug-in module. We conduct experiments on two real-world datasets. 3D-CNN combined with our module achieves promising results and demonstrate that the PST-Attention is able to capture stable patterns for emotion recognition from EEG.