Abstract:We present GLM-4.5, an open-source Mixture-of-Experts (MoE) large language model with 355B total parameters and 32B activated parameters, featuring a hybrid reasoning method that supports both thinking and direct response modes. Through multi-stage training on 23T tokens and comprehensive post-training with expert model iteration and reinforcement learning, GLM-4.5 achieves strong performance across agentic, reasoning, and coding (ARC) tasks, scoring 70.1% on TAU-Bench, 91.0% on AIME 24, and 64.2% on SWE-bench Verified. With much fewer parameters than several competitors, GLM-4.5 ranks 3rd overall among all evaluated models and 2nd on agentic benchmarks. We release both GLM-4.5 (355B parameters) and a compact version, GLM-4.5-Air (106B parameters), to advance research in reasoning and agentic AI systems. Code, models, and more information are available at https://github.com/zai-org/GLM-4.5.
Abstract:The accurate localization of sensor nodes is a fundamental requirement for the practical application of the Internet of Things (IoT). To enable robust localization across diverse environments, this paper proposes a hybrid meta-heuristic localization algorithm. Specifically, the algorithm integrates the Sine Cosine Algorithm (SCA), which is effective in global search, with Particle Swarm Optimization (PSO), which excels at local search. An adaptive switching module is introduced to dynamically select between the two algorithms. Furthermore, the initialization, fitness evaluation, and parameter settings of the algorithm have been specifically redesigned and optimized to address the characteristics of the node localization problem. Simulation results across varying numbers of sensor nodes demonstrate that, compared to standalone PSO and the unoptimized SCAPSO algorithm, the proposed method significantly reduces the number of required iterations and achieves an average localization error reduction of 84.97%.
Abstract:Retrieval-Augmented Generation (RAG) has become a foundational paradigm for equipping large language models (LLMs) with external knowledge, playing a critical role in information retrieval and knowledge-intensive applications. However, conventional RAG systems typically adopt a static retrieve-then-generate pipeline and rely on in-context knowledge injection, which can be suboptimal for complex tasks that require multihop reasoning, adaptive information access, and deeper integration of external knowledge. Motivated by these limitations, the research community has moved beyond static retrieval and in-context knowledge injection. Among the emerging directions, this tutorial delves into two rapidly growing and complementary research areas on RAG: Dynamic RAG and Parametric RAG. Dynamic RAG adaptively determines when and what to retrieve during the LLM's generation process, enabling real-time adaptation to the LLM's evolving information needs. Parametric RAG rethinks how retrieved knowledge should be injected into LLMs, transitioning from input-level to parameter-level knowledge injection for enhanced efficiency and effectiveness. This tutorial offers a comprehensive overview of recent advances in these emerging research areas. It also shares theoretical foundations and practical insights to support and inspire further research in RAG.




Abstract:The rapid advancement of Large Language Models (LLMs) has driven their expanding application across various fields. One of the most promising applications is their role as evaluators based on natural language responses, referred to as ''LLMs-as-judges''. This framework has attracted growing attention from both academia and industry due to their excellent effectiveness, ability to generalize across tasks, and interpretability in the form of natural language. This paper presents a comprehensive survey of the LLMs-as-judges paradigm from five key perspectives: Functionality, Methodology, Applications, Meta-evaluation, and Limitations. We begin by providing a systematic definition of LLMs-as-Judges and introduce their functionality (Why use LLM judges?). Then we address methodology to construct an evaluation system with LLMs (How to use LLM judges?). Additionally, we investigate the potential domains for their application (Where to use LLM judges?) and discuss methods for evaluating them in various contexts (How to evaluate LLM judges?). Finally, we provide a detailed analysis of the limitations of LLM judges and discuss potential future directions. Through a structured and comprehensive analysis, we aim aims to provide insights on the development and application of LLMs-as-judges in both research and practice. We will continue to maintain the relevant resource list at https://github.com/CSHaitao/Awesome-LLMs-as-Judges.




Abstract:The use of large language models (LLMs) as automated evaluation tools to assess the quality of generated natural language, known as LLMs-as-Judges, has demonstrated promising capabilities and is rapidly gaining widespread attention. However, when applied to pairwise comparisons of candidate responses, LLM-based evaluators often exhibit selection bias. Specifically, their judgments may become inconsistent when the option positions or ID tokens are swapped, compromising the effectiveness and fairness of the evaluation result. To address this challenge, we introduce CalibraEval, a novel label-free method for mitigating selection bias during inference. Specifically, CalibraEval reformulates debiasing as an optimization task aimed at adjusting observed prediction distributions to align with unbiased prediction distributions. To solve this optimization problem, we propose a non-parametric order-preserving algorithm (NOA). This algorithm leverages the partial order relationships between model prediction distributions, thereby eliminating the need for explicit labels and precise mathematical function modeling.Empirical evaluations of LLMs in multiple representative benchmarks demonstrate that CalibraEval effectively mitigates selection bias and improves performance compared to existing debiasing methods. This work marks a step toward building more robust and unbiased automated evaluation frameworks, paving the way for improved reliability in AI-driven assessments




Abstract:Large Language Models (LLMs) like ChatGPT and GPT-4 are versatile and capable of addressing a diverse range of tasks. However, general LLMs, which are developed on open-domain data, may lack the domain-specific knowledge essential for tasks in vertical domains, such as legal, medical, etc. To address this issue, previous approaches either conduct continuous pre-training with domain-specific data or employ retrieval augmentation to support general LLMs. Unfortunately, these strategies are either cost-intensive or unreliable in practical applications. To this end, we present a novel framework named BLADE, which enhances Black-box LArge language models with small Domain-spEcific models. BLADE consists of a black-box LLM and a small domain-specific LM. The small LM preserves domain-specific knowledge and offers specialized insights, while the general LLM contributes robust language comprehension and reasoning capabilities. Specifically, our method involves three steps: 1) pre-training the small LM with domain-specific data, 2) fine-tuning this model using knowledge instruction data, and 3) joint Bayesian optimization of the general LLM and the small LM. Extensive experiments conducted on public legal and medical benchmarks reveal that BLADE significantly outperforms existing approaches. This shows the potential of BLADE as an effective and cost-efficient solution in adapting general LLMs for vertical domains.




Abstract:Recent research demonstrates the effectiveness of using pre-trained language models for legal case retrieval. Most of the existing works focus on improving the representation ability for the contextualized embedding of the [CLS] token and calculate relevance using textual semantic similarity. However, in the legal domain, textual semantic similarity does not always imply that the cases are relevant enough. Instead, relevance in legal cases primarily depends on the similarity of key facts that impact the final judgment. Without proper treatments, the discriminative ability of learned representations could be limited since legal cases are lengthy and contain numerous non-key facts. To this end, we introduce DELTA, a discriminative model designed for legal case retrieval. The basic idea involves pinpointing key facts in legal cases and pulling the contextualized embedding of the [CLS] token closer to the key facts while pushing away from the non-key facts, which can warm up the case embedding space in an unsupervised manner. To be specific, this study brings the word alignment mechanism to the contextual masked auto-encoder. First, we leverage shallow decoders to create information bottlenecks, aiming to enhance the representation ability. Second, we employ the deep decoder to enable translation between different structures, with the goal of pinpointing key facts to enhance discriminative ability. Comprehensive experiments conducted on publicly available legal benchmarks show that our approach can outperform existing state-of-the-art methods in legal case retrieval. It provides a new perspective on the in-depth understanding and processing of legal case documents.




Abstract:Information Retrieval (IR), the process of finding information to satisfy user's information needs, plays an essential role in modern people's lives. Recently, large language models (LLMs) have demonstrated remarkable capabilities across various tasks, some of which are important for IR. Nonetheless, LLMs frequently confront the issue of generating responses that lack specificity. This has limited the overall effectiveness of LLMs for IR in many cases. To address these issues, we present an unsupervised alignment framework called Reinforcement Learning from Contrastive Feedback (RLCF), which empowers LLMs to generate both high-quality and context-specific responses that suit the needs of IR tasks. Specifically, we construct contrastive feedback by comparing each document with its similar documents, and then propose a reward function named Batched-MRR to teach LLMs to generate responses that captures the fine-grained information that distinguish documents from their similar ones. To demonstrate the effectiveness of RLCF, we conducted experiments in two typical applications of LLMs in IR, i.e., data augmentation and summarization. The experimental results show that RLCF can effectively improve the performance of LLMs in IR context.




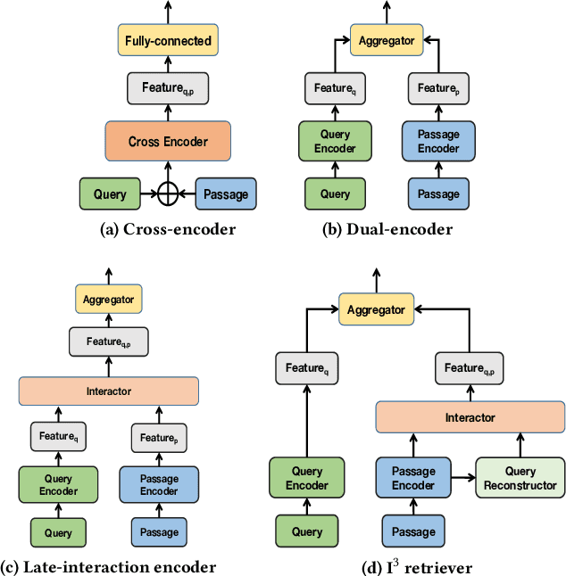
Abstract:Passage retrieval is a fundamental task in many information systems, such as web search and question answering, where both efficiency and effectiveness are critical concerns. In recent years, neural retrievers based on pre-trained language models (PLM), such as dual-encoders, have achieved huge success. Yet, studies have found that the performance of dual-encoders are often limited due to the neglecting of the interaction information between queries and candidate passages. Therefore, various interaction paradigms have been proposed to improve the performance of vanilla dual-encoders. Particularly, recent state-of-the-art methods often introduce late-interaction during the model inference process. However, such late-interaction based methods usually bring extensive computation and storage cost on large corpus. Despite their effectiveness, the concern of efficiency and space footprint is still an important factor that limits the application of interaction-based neural retrieval models. To tackle this issue, we incorporate implicit interaction into dual-encoders, and propose I^3 retriever. In particular, our implicit interaction paradigm leverages generated pseudo-queries to simulate query-passage interaction, which jointly optimizes with query and passage encoders in an end-to-end manner. It can be fully pre-computed and cached, and its inference process only involves simple dot product operation of the query vector and passage vector, which makes it as efficient as the vanilla dual encoders. We conduct comprehensive experiments on MSMARCO and TREC2019 Deep Learning Datasets, demonstrating the I^3 retriever's superiority in terms of both effectiveness and efficiency. Moreover, the proposed implicit interaction is compatible with special pre-training and knowledge distillation for passage retrieval, which brings a new state-of-the-art performance.
Abstract:Legal case retrieval, which aims to find relevant cases for a query case, plays a core role in the intelligent legal system. Despite the success that pre-training has achieved in ad-hoc retrieval tasks, effective pre-training strategies for legal case retrieval remain to be explored. Compared with general documents, legal case documents are typically long text sequences with intrinsic logical structures. However, most existing language models have difficulty understanding the long-distance dependencies between different structures. Moreover, in contrast to the general retrieval, the relevance in the legal domain is sensitive to key legal elements. Even subtle differences in key legal elements can significantly affect the judgement of relevance. However, existing pre-trained language models designed for general purposes have not been equipped to handle legal elements. To address these issues, in this paper, we propose SAILER, a new Structure-Aware pre-traIned language model for LEgal case Retrieval. It is highlighted in the following three aspects: (1) SAILER fully utilizes the structural information contained in legal case documents and pays more attention to key legal elements, similar to how legal experts browse legal case documents. (2) SAILER employs an asymmetric encoder-decoder architecture to integrate several different pre-training objectives. In this way, rich semantic information across tasks is encoded into dense vectors. (3) SAILER has powerful discriminative ability, even without any legal annotation data. It can distinguish legal cases with different charges accurately. Extensive experiments over publicly available legal benchmarks demonstrate that our approach can significantly outperform previous state-of-the-art methods in legal case retrieval.