Abstract:The emergence of long-context large language models (LLMs) has enabled the use of hundreds, or even thousands, of demonstrations for in-context learning (ICL) - a previously impractical regime. This paper investigates whether traditional ICL selection strategies, which balance the similarity of ICL examples to the test input (using a text retriever) with diversity within the ICL set, remain effective when utilizing a large number of demonstrations. Our experiments demonstrate that, while longer contexts can accommodate more examples, simply increasing the number of demonstrations does not guarantee improved performance. Smart ICL selection remains crucial, even with thousands of demonstrations. To further enhance ICL in this setting, we introduce Refract ICL, a novel ICL selection algorithm specifically designed to focus LLM attention on challenging examples by strategically repeating them within the context and incorporating zero-shot predictions as error signals. Our results show that Refract ICL significantly improves the performance of extremely long-context models such as Gemini 1.5 Pro, particularly on tasks with a smaller number of output classes.




Abstract:In-Context Learning (ICL) is an emergent capability of Large Language Models (LLMs). Only a few demonstrations enable LLMs to be used as blackbox for new tasks. Previous studies have shown that using LLMs' outputs as labels is effective in training models to select demonstrations. Such a label is expected to estimate utility of a demonstration in ICL; however, it has not been well understood how different labeling strategies affect results on target tasks. This paper presents an analysis on different utility functions by focusing on LLMs' output probability given ground-truth output, and task-specific reward given LLMs' prediction. Unlike the previous work, we introduce a novel labeling method, incremental utility, which estimates how much incremental knowledge is brought into the LLMs by a demonstration. We conduct experiments with instruction-tuned LLMs on binary/multi-class classification, segmentation, and translation across Arabic, English, Finnish, Japanese, and Spanish. Our results show that (1) the probability is effective when the probability values are distributed across the whole value range (on the classification tasks), and (2) the downstream metric is more robust when nuanced reward values are provided with long outputs (on the segmentation and translation tasks). We then show that the proposed incremental utility further helps ICL by contrasting how the LLMs perform with and without the demonstrations.




Abstract:In-context learning (ICL) i.e. showing LLMs only a few task-specific demonstrations has led to downstream gains with no task-specific fine-tuning required. However, LLMs are sensitive to the choice of prompts, and therefore a crucial research question is how to select good demonstrations for ICL. One effective strategy is leveraging semantic similarity between the ICL demonstrations and test inputs by using a text retriever, which however is sub-optimal as that does not consider the LLM's existing knowledge about that task. From prior work (Min et al., 2022), we already know that labels paired with the demonstrations bias the model predictions. This leads us to our hypothesis whether considering LLM's existing knowledge about the task, especially with respect to the output label space can help in a better demonstration selection strategy. Through extensive experimentation on three text classification tasks, we find that it is beneficial to not only choose semantically similar ICL demonstrations but also to choose those demonstrations that help resolve the inherent label ambiguity surrounding the test example. Interestingly, we find that including demonstrations that the LLM previously mis-classified and also fall on the test example's decision boundary, brings the most performance gain.




Abstract:Query-document relevance prediction is a critical problem in Information Retrieval systems. This problem has increasingly been tackled using (pretrained) transformer-based models which are finetuned using large collections of labeled data. However, in specialized domains such as e-commerce and healthcare, the viability of this approach is limited by the dearth of large in-domain data. To address this paucity, recent methods leverage these powerful models to generate high-quality task and domain-specific synthetic data. Prior work has largely explored synthetic data generation or query generation (QGen) for Question-Answering (QA) and binary (yes/no) relevance prediction, where for instance, the QGen models are given a document, and trained to generate a query relevant to that document. However in many problems, we have a more fine-grained notion of relevance than a simple yes/no label. Thus, in this work, we conduct a detailed study into how QGen approaches can be leveraged for nuanced relevance prediction. We demonstrate that -- contrary to claims from prior works -- current QGen approaches fall short of the more conventional cross-domain transfer-learning approaches. Via empirical studies spanning 3 public e-commerce benchmarks, we identify new shortcomings of existing QGen approaches -- including their inability to distinguish between different grades of relevance. To address this, we introduce label-conditioned QGen models which incorporates knowledge about the different relevance. While our experiments demonstrate that these modifications help improve performance of QGen techniques, we also find that QGen approaches struggle to capture the full nuance of the relevance label space and as a result the generated queries are not faithful to the desired relevance label.




Abstract:Text-to-text generation models have increasingly become the go-to solution for a wide variety of sequence labeling tasks (e.g., entity extraction and dialog slot filling). While most research has focused on the labeling accuracy, a key aspect -- of vital practical importance -- has slipped through the cracks: understanding model confidence. More specifically, we lack a principled understanding of how to reliably gauge the confidence of a model in its predictions for each labeled span. This paper aims to provide some empirical insights on estimating model confidence for generative sequence labeling. Most notably, we find that simply using the decoder's output probabilities is not the best in realizing well-calibrated confidence estimates. As verified over six public datasets of different tasks, we show that our proposed approach -- which leverages statistics from top-$k$ predictions by a beam search -- significantly reduces calibration errors of the predictions of a generative sequence labeling model.




Abstract:Sequential labeling is a fundamental NLP task, forming the backbone of many applications. Supervised learning of Seq2Seq models (like T5) has shown great success on these problems. However there remains a significant disconnect between the training objectives of these models vs the metrics and desiderata we care about in practical applications. For example, a practical sequence tagging application may want to optimize for a certain precision-recall trade-off (of the top-k predictions) which is quite different from the standard objective of maximizing the likelihood of the gold labeled sequence. Thus to bridge this gap, we propose GROOT -- a simple yet effective framework for Generative Reward Optimization Of Text sequences. GROOT works by training a generative sequential labeling model to match the decoder output distribution with that of the (black-box) reward function. Using an iterative training regime, we first generate prediction candidates, then correct errors in them, and finally contrast those candidates (based on their reward values). As demonstrated via extensive experiments on four public benchmarks, GROOT significantly improves all reward metrics. Furthermore, GROOT also leads to improvements of the overall decoder distribution as evidenced by the quality gains of the top-$k$ candidates.




Abstract:Abstractive summarization systems leveraging pre-training language models have achieved superior results on benchmark datasets. However, such models have been shown to be more prone to hallucinate facts that are unfaithful to the input context. In this paper, we propose a method to remedy entity-level extrinsic hallucinations with Entity Coverage Control (ECC). We first compute entity coverage precision and prepend the corresponding control code for each training example, which implicitly guides the model to recognize faithfulness contents in the training phase. We further extend our method via intermediate fine-tuning on large but noisy data extracted from Wikipedia to unlock zero-shot summarization. We show that the proposed method leads to more faithful and salient abstractive summarization in supervised fine-tuning and zero-shot settings according to our experimental results on three benchmark datasets XSum, Pubmed, and SAMSum of very different domains and styles.




Abstract:Fusion-in-decoder (Fid) (Izacard and Grave, 2020) is a generative question answering (QA) model that leverages passage retrieval with a pre-trained transformer and pushed the state of the art on single-hop QA. However, the complexity of multi-hop QA hinders the effectiveness of the generative QA approach. In this work, we propose a simple generative approach (PathFid) that extends the task beyond just answer generation by explicitly modeling the reasoning process to resolve the answer for multi-hop questions. By linearizing the hierarchical reasoning path of supporting passages, their key sentences, and finally the factoid answer, we cast the problem as a single sequence prediction task. To facilitate complex reasoning with multiple clues, we further extend the unified flat representation of multiple input documents by encoding cross-passage interactions. Our extensive experiments demonstrate that PathFid leads to strong performance gains on two multi-hop QA datasets: HotpotQA and IIRC. Besides the performance gains, PathFid is more interpretable, which in turn yields answers that are more faithfully grounded to the supporting passages and facts compared to the baseline Fid model.




Abstract:Aligning parallel sentences in multilingual corpora is essential to curating data for downstream applications such as Machine Translation. In this work, we present OneAligner, an alignment model specially designed for sentence retrieval tasks. This model is able to train on only one language pair and transfers, in a cross-lingual fashion, to low-resource language pairs with negligible degradation in performance. When trained with all language pairs of a large-scale parallel multilingual corpus (OPUS-100), this model achieves the state-of-the-art result on the Tateoba dataset, outperforming an equally-sized previous model by 8.0 points in accuracy while using less than 0.6% of their parallel data. When finetuned on a single rich-resource language pair, be it English-centered or not, our model is able to match the performance of the ones finetuned on all language pairs under the same data budget with less than 2.0 points decrease in accuracy. Furthermore, with the same setup, scaling up the number of rich-resource language pairs monotonically improves the performance, reaching a minimum of 0.4 points discrepancy in accuracy, making it less mandatory to collect any low-resource parallel data. Finally, we conclude through empirical results and analyses that the performance of the sentence alignment task depends mostly on the monolingual and parallel data size, up to a certain size threshold, rather than on what language pairs are used for training or evaluation.




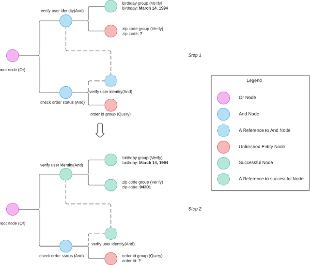
Abstract:Creating a system that can have meaningful conversations with humans to help accomplish tasks is one of the ultimate goals of Artificial Intelligence (AI). It has defined the meaning of AI since the beginning. A lot has been accomplished in this area recently, with voice assistant products entering our daily lives and chat bot systems becoming commonplace in customer service. At first glance there seems to be no shortage of options for dialogue systems. However, the frequently deployed dialogue systems today seem to all struggle with a critical weakness - they are hard to build and harder to maintain. At the core of the struggle is the need to script every single turn of interactions between the bot and the human user. This makes the dialogue systems more difficult to maintain as the tasks become more complex and more tasks are added to the system. In this paper, we propose Converse, a flexible tree-based modular task-oriented dialogue system. Converse uses an and-or tree structure to represent tasks and offers powerful multi-task dialogue management. Converse supports task dependency and task switching, which are unique features compared to other open-source dialogue frameworks. At the same time, Converse aims to make the bot building process easy and simple, for both professional and non-professional software developers. The code is available at https://github.com/salesforce/Converse.