Abstract:Investment portfolio optimization is a task conducted in all major financial institutions. The Cardinality Constrained Mean-Variance Portfolio Optimization (CCPO) problem formulation is ubiquitous for portfolio optimization. The challenge of this type of portfolio optimization, a mixed-integer quadratic programming (MIQP) problem, arises from the intractability of solutions from exact solvers, where heuristic algorithms are used to find approximate portfolio solutions. CCPO entails many laborious and complex workflows and also requires extensive effort pertaining to heuristic algorithm development, where the combination of pooled heuristic solutions results in improved efficient frontiers. Hence, common approaches are to develop many heuristic algorithms. Agentic frameworks emerge as a promising candidate for many problems within combinatorial optimization, as they have been shown to be equally efficient with regard to automating large workflows and have been shown to be excellent in terms of algorithm development, sometimes surpassing human-level performance. This study implements a novel agentic framework for the CCPO and explores several concrete architectures. In benchmark problems, the implemented agentic framework matches state-of-the-art algorithms. Furthermore, complex workflows and algorithm development efforts are alleviated, while in the worst case, lower but acceptable error is reported.




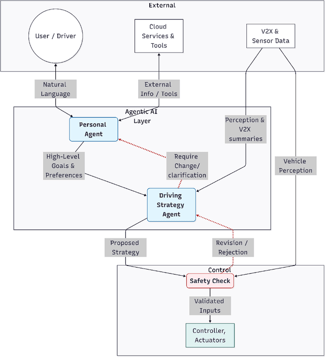
Abstract:Agentic AI is increasingly being explored and introduced in both manually driven and autonomous vehicles, leading to the notion of Agentic Vehicles (AgVs), with capabilities such as memory-based personalization, goal interpretation, strategic reasoning, and tool-mediated assistance. While frameworks such as the OWASP Agentic AI Security Risks highlight vulnerabilities in reasoning-driven AI systems, they are not designed for safety-critical cyber-physical platforms such as vehicles, nor do they account for interactions with other layers such as perception, communication, and control layers. This paper investigates security threats in AgVs, including OWASP-style risks and cyber-attacks from other layers affecting the agentic layer. By introducing a role-based architecture for agentic vehicles, consisting of a Personal Agent and a Driving Strategy Agent, we will investigate vulnerabilities in both agentic AI layer and cross-layer risks, including risks originating from upstream layers (e.g., perception layer, control layer, etc.). A severity matrix and attack-chain analysis illustrate how small distortions can escalate into misaligned or unsafe behavior in both human-driven and autonomous vehicles. The resulting framework provides the first structured foundation for analyzing security risks of agentic AI in both current and emerging vehicle platforms.
Abstract:Ride-hailing platforms face the challenge of balancing passenger waiting times with overall system efficiency under highly uncertain supply-demand conditions. Adaptive delayed matching creates a trade-off between matching and pickup delays by deciding whether to assign drivers immediately or batch requests. Since outcomes accumulate over long horizons with stochastic dynamics, reinforcement learning (RL) is a suitable framework. However, existing approaches often oversimplify traffic dynamics or use shallow encoders that miss complex spatiotemporal patterns. We introduce the Regime-Aware Spatio-Temporal Mixture-of-Experts (RAST-MoE), which formalizes adaptive delayed matching as a regime-aware MDP equipped with a self-attention MoE encoder. Unlike monolithic networks, our experts specialize automatically, improving representation capacity while maintaining computational efficiency. A physics-informed congestion surrogate preserves realistic density-speed feedback, enabling millions of efficient rollouts, while an adaptive reward scheme guards against pathological strategies. With only 12M parameters, our framework outperforms strong baselines. On real-world Uber trajectory data (San Francisco), it improves total reward by over 13%, reducing average matching and pickup delays by 10% and 15% respectively. It demonstrates robustness across unseen demand regimes and stable training. These findings highlight the potential of MoE-enhanced RL for large-scale decision-making with complex spatiotemporal dynamics.
Abstract:Simulating society with large language models (LLMs), we argue, requires more than generating plausible behavior -- it demands cognitively grounded reasoning that is structured, revisable, and traceable. LLM-based agents are increasingly used to emulate individual and group behavior -- primarily through prompting and supervised fine-tuning. Yet they often lack internal coherence, causal reasoning, and belief traceability -- making them unreliable for analyzing how people reason, deliberate, or respond to interventions. To address this, we present a conceptual modeling paradigm, Generative Minds (GenMinds), which draws from cognitive science to support structured belief representations in generative agents. To evaluate such agents, we introduce the RECAP (REconstructing CAusal Paths) framework, a benchmark designed to assess reasoning fidelity via causal traceability, demographic grounding, and intervention consistency. These contributions advance a broader shift: from surface-level mimicry to generative agents that simulate thought -- not just language -- for social simulations.
Abstract:Accurate perception, state estimation and mapping are essential for safe robotic navigation as planners and controllers rely on these components for safety-critical decisions. However, existing mapping approaches often assume perfect pose estimates, an unrealistic assumption that can lead to incorrect obstacle maps and therefore collisions. This paper introduces a framework for certifiably-correct mapping that ensures that the obstacle map correctly classifies obstacle-free regions despite the odometry drift in vision-based localization systems (VIO}/SLAM). By deflating the safe region based on the incremental odometry error at each timestep, we ensure that the map remains accurate and reliable locally around the robot, even as the overall odometry error with respect to the inertial frame grows unbounded. Our contributions include two approaches to modify popular obstacle mapping paradigms, (I) Safe Flight Corridors, and (II) Signed Distance Fields. We formally prove the correctness of both methods, and describe how they integrate with existing planning and control modules. Simulations using the Replica dataset highlight the efficacy of our methods compared to state-of-the-art techniques. Real-world experiments with a robotic rover show that, while baseline methods result in collisions with previously mapped obstacles, the proposed framework enables the rover to safely stop before potential collisions.
Abstract:Travel demand modeling has shifted from aggregated trip-based models to behavior-oriented activity-based models because daily trips are essentially driven by human activities. To analyze the sequential activity-travel decisions, deep inverse reinforcement learning (DIRL) has proven effective in learning the decision mechanisms by approximating a reward function to represent preferences and a policy function to replicate observed behavior using deep neural networks (DNNs). However, most existing research has focused on using DIRL to enhance only prediction accuracy, with limited exploration into interpreting the underlying decision mechanisms guiding sequential decision-making. To address this gap, we introduce an interpretable DIRL framework for analyzing activity-travel decision processes, bridging the gap between data-driven machine learning and theory-driven behavioral models. Our proposed framework adapts an adversarial IRL approach to infer the reward and policy functions of activity-travel behavior. The policy function is interpreted through a surrogate interpretable model based on choice probabilities from the policy function, while the reward function is interpreted by deriving both short-term rewards and long-term returns for various activity-travel patterns. Our analysis of real-world travel survey data reveals promising results in two key areas: (i) behavioral pattern insights from the policy function, highlighting critical factors in decision-making and variations among socio-demographic groups, and (ii) behavioral preference insights from the reward function, indicating the utility individuals gain from specific activity sequences.




Abstract:Ensuring safe, comfortable, and efficient planning is crucial for autonomous driving systems. While end-to-end models trained on large datasets perform well in standard driving scenarios, they struggle with complex low-frequency events. Recent Large Language Models (LLMs) and Vision Language Models (VLMs) advancements offer enhanced reasoning but suffer from computational inefficiency. Inspired by the dual-process cognitive model "Thinking, Fast and Slow", we propose $\textbf{FASIONAD}$ -- a novel dual-system framework that synergizes a fast end-to-end planner with a VLM-based reasoning module. The fast system leverages end-to-end learning to achieve real-time trajectory generation in common scenarios, while the slow system activates through uncertainty estimation to perform contextual analysis and complex scenario resolution. Our architecture introduces three key innovations: (1) A dynamic switching mechanism enabling slow system intervention based on real-time uncertainty assessment; (2) An information bottleneck with high-level plan feedback that optimizes the slow system's guidance capability; (3) A bidirectional knowledge exchange where visual prompts enhance the slow system's reasoning while its feedback refines the fast planner's decision-making. To strengthen VLM reasoning, we develop a question-answering mechanism coupled with reward-instruct training strategy. In open-loop experiments, FASIONAD achieves a $6.7\%$ reduction in average $L2$ trajectory error and $28.1\%$ lower collision rate.




Abstract:Surveys and interviews (structured, semi-structured, or unstructured) are widely used for collecting insights on emerging or hypothetical scenarios. Traditional human-led methods often face challenges related to cost, scalability, and consistency. Recently, various domains have begun to explore the use of conversational agents (chatbots) powered by large language models (LLMs). However, as public investments and policies on infrastructure and services often involve substantial public stakes and environmental risks, there is a need for a rigorous, transparent, privacy-preserving, and cost-efficient development framework tailored for such major decision-making processes. This paper addresses this gap by introducing a modular approach and its resultant parameterized process for designing conversational agents. We detail the system architecture, integrating engineered prompts, specialized knowledge bases, and customizable, goal-oriented conversational logic in the proposed approach. We demonstrate the adaptability, generalizability, and efficacy of our modular approach through three empirical studies: (1) travel preference surveys, highlighting multimodal (voice, text, and image generation) capabilities; (2) public opinion elicitation on a newly constructed, novel infrastructure project, showcasing question customization and multilingual (English and French) capabilities; and (3) transportation expert consultation about future transportation systems, highlighting real-time, clarification request capabilities for open-ended questions, resilience in handling erratic inputs, and efficient transcript post-processing. The results show the effectiveness of this modular approach and how it addresses key ethical, privacy, security, and token consumption concerns, setting the stage for the next-generation surveys and interviews.
Abstract:Unleashing the synergies of rapidly evolving mobility technologies in a multi-stakeholder landscape presents unique challenges and opportunities for addressing urban transportation problems. This paper introduces a novel synthetic participatory method, critically leveraging large language models (LLMs) to create digital avatars representing diverse stakeholders to plan shared automated electric mobility systems (SAEMS). These calibratable agents collaboratively identify objectives, envision and evaluate SAEMS alternatives, and strategize implementation under risks and constraints. The results of a Montreal case study indicate that a structured and parameterized workflow provides outputs with high controllability and comprehensiveness on an SAEMS plan than generated using a single LLM-enabled expert agent. Consequently, the approach provides a promising avenue for cost-efficiently improving the inclusivity and interpretability of multi-objective transportation planning, suggesting a paradigm shift in how we envision and strategize for sustainable and equitable transportation systems.
Abstract:Mobility-on-demand (MOD) services have the potential to significantly improve the adaptiveness and recovery of urban logistics and transportation infrastructure, in the wake of disruptive events. This paper presents a survey on the usage of MOD services for resilience improvement (MOD-R) and finds a noticeable increase within recent years on this topic across four main areas: resilient MOD services, novel usage of MOD-R services for improving supply chain resilience, empirical impact evaluation, and supporting technologies. MOD-R services have been utilized for anomaly detection, essential supply delivery, evacuation and rescue, on-site medical care, power grid stabilization, transit service substitution during downtime, and infrastructure and equipment repair. The review reveals integrating electrification, automation, and advanced communication technologies offers significant synergistic benefits. The review also suggests the importance of harnessing the collective capabilities of humans and intelligent machines to effectively implement versatile, multi-functional MOD-R services during crises.