



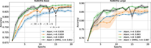
Abstract:We present MetaTT, a unified Tensor Train (TT) adapter framework for global low-rank fine-tuning of pre-trained transformers. Unlike LoRA, which fine-tunes each weight matrix independently, MetaTT uses a single shared TT to factorize all transformer sub-modules -- query, key, value, projection, and feed-forward layers -- by indexing the structural axes like layer and matrix type, and optionally heads and tasks. For a given rank, while LoRA adds parameters proportional to the product across modes, MetaTT only adds parameters proportional to the sum across modes leading to a significantly compressed final adapter. Our benchmarks compare MetaTT with LoRA along with recent state-of-the-art matrix and tensor decomposition based fine-tuning schemes. We observe that when tested on standard language modeling benchmarks, MetaTT leads to the most reduction in the parameters while maintaining similar accuracy to LoRA and even outperforming other tensor-based methods. Unlike CP or other rank-factorizations, the TT ansatz benefits from mature optimization routines -- e.g., DMRG-style rank adaptive minimization in addition to Adam, which we find simplifies training. Because new modes can be appended cheaply, MetaTT naturally extends to shared adapters across many tasks without redesigning the core tensor.
Abstract:Shapley values have emerged as a critical tool for explaining which features impact the decisions made by machine learning models. However, computing exact Shapley values is difficult, generally requiring an exponential (in the feature dimension) number of model evaluations. To address this, many model-agnostic randomized estimators have been developed, the most influential and widely used being the KernelSHAP method (Lundberg & Lee, 2017). While related estimators such as unbiased KernelSHAP (Covert & Lee, 2021) and LeverageSHAP (Musco & Witter, 2025) are known to satisfy theoretical guarantees, bounds for KernelSHAP have remained elusive. We describe a broad and unified framework that encompasses KernelSHAP and related estimators constructed using both with and without replacement sampling strategies. We then prove strong non-asymptotic theoretical guarantees that apply to all estimators from our framework. This provides, to the best of our knowledge, the first theoretical guarantees for KernelSHAP and sheds further light on tradeoffs between existing estimators. Through comprehensive benchmarking on small and medium dimensional datasets for Decision-Tree models, we validate our approach against exact Shapley values, consistently achieving low mean squared error with modest sample sizes. Furthermore, we make specific implementation improvements to enable scalability of our methods to high-dimensional datasets. Our methods, tested on datasets such MNIST and CIFAR10, provide consistently better results compared to the KernelSHAP library.

Abstract:The $k$-means algorithm (Lloyd's algorithm) is a widely used method for clustering unlabeled data. A key bottleneck of the $k$-means algorithm is that each iteration requires time linear in the number of data points, which can be expensive in big data applications. This was improved in recent works proposing quantum and quantum-inspired classical algorithms to approximate the $k$-means algorithm locally, in time depending only logarithmically on the number of data points (along with data dependent parameters) [$q$-means: A quantum algorithm for unsupervised machine learning; Kerenidis, Landman, Luongo, and Prakash, NeurIPS 2019; Do you know what $q$-means?, Doriguello, Luongo, Tang]. In this work, we describe a simple randomized mini-batch $k$-means algorithm and a quantum algorithm inspired by the classical algorithm. We prove worse-case guarantees that significantly improve upon the bounds for previous algorithms. Our improvements are due to a careful use of uniform sampling, which preserves certain symmetries of the $k$-means problem that are not preserved in previous algorithms that use data norm-based sampling.




Abstract:The loss landscape of Variational Quantum Neural Networks (VQNNs) is characterized by local minima that grow exponentially with increasing qubits. Because of this, it is more challenging to recover information from model gradients during training compared to classical Neural Networks (NNs). In this paper we present a numerical scheme that successfully reconstructs input training, real-world, practical data from trainable VQNNs' gradients. Our scheme is based on gradient inversion that works by combining gradients estimation with the finite difference method and adaptive low-pass filtering. The scheme is further optimized with Kalman filter to obtain efficient convergence. Our experiments show that our algorithm can invert even batch-trained data, given the VQNN model is sufficiently over-parameterized.




Abstract:Ensuring data privacy in machine learning models is critical, particularly in distributed settings where model gradients are typically shared among multiple parties to allow collaborative learning. Motivated by the increasing success of recovering input data from the gradients of classical models, this study addresses a central question: How hard is it to recover the input data from the gradients of quantum machine learning models? Focusing on variational quantum circuits (VQC) as learning models, we uncover the crucial role played by the dynamical Lie algebra (DLA) of the VQC ansatz in determining privacy vulnerabilities. While the DLA has previously been linked to the classical simulatability and trainability of VQC models, this work, for the first time, establishes its connection to the privacy of VQC models. In particular, we show that properties conducive to the trainability of VQCs, such as a polynomial-sized DLA, also facilitate the extraction of detailed snapshots of the input. We term this a weak privacy breach, as the snapshots enable training VQC models for distinct learning tasks without direct access to the original input. Further, we investigate the conditions for a strong privacy breach where the original input data can be recovered from these snapshots by classical or quantum-assisted polynomial time methods. We establish conditions on the encoding map such as classical simulatability, overlap with DLA basis, and its Fourier frequency characteristics that enable such a privacy breach of VQC models. Our findings thus play a crucial role in detailing the prospects of quantum privacy advantage by guiding the requirements for designing quantum machine learning models that balance trainability with robust privacy protection.
Abstract:Distributed quantum computing, particularly distributed quantum machine learning, has gained substantial prominence for its capacity to harness the collective power of distributed quantum resources, transcending the limitations of individual quantum nodes. Meanwhile, the critical concern of privacy within distributed computing protocols remains a significant challenge, particularly in standard classical federated learning (FL) scenarios where data of participating clients is susceptible to leakage via gradient inversion attacks by the server. This paper presents innovative quantum protocols with quantum communication designed to address the FL problem, strengthen privacy measures, and optimize communication efficiency. In contrast to previous works that leverage expressive variational quantum circuits or differential privacy techniques, we consider gradient information concealment using quantum states and propose two distinct FL protocols, one based on private inner-product estimation and the other on incremental learning. These protocols offer substantial advancements in privacy preservation with low communication resources, forging a path toward efficient quantum communication-assisted FL protocols and contributing to the development of secure distributed quantum machine learning, thus addressing critical privacy concerns in the quantum computing era.




Abstract:Distributed quantum computing is a promising computational paradigm for performing computations that are beyond the reach of individual quantum devices. Privacy in distributed quantum computing is critical for maintaining confidentiality and protecting the data in the presence of untrusted computing nodes. In this work, we introduce novel blind quantum machine learning protocols based on the quantum bipartite correlator algorithm. Our protocols have reduced communication overhead while preserving the privacy of data from untrusted parties. We introduce robust algorithm-specific privacy-preserving mechanisms with low computational overhead that do not require complex cryptographic techniques. We then validate the effectiveness of the proposed protocols through complexity and privacy analysis. Our findings pave the way for advancements in distributed quantum computing, opening up new possibilities for privacy-aware machine learning applications in the era of quantum technologies.




Abstract:Federated learning has emerged as a viable distributed solution to train machine learning models without the actual need to share data with the central aggregator. However, standard neural network-based federated learning models have been shown to be susceptible to data leakage from the gradients shared with the server. In this work, we introduce federated learning with variational quantum circuit model built using expressive encoding maps coupled with overparameterized ans\"atze. We show that expressive maps lead to inherent privacy against gradient inversion attacks, while overparameterization ensures model trainability. Our privacy framework centers on the complexity of solving the system of high-degree multivariate Chebyshev polynomials generated by the gradients of quantum circuit. We present compelling arguments highlighting the inherent difficulty in solving these equations, both in exact and approximate scenarios. Additionally, we delve into machine learning-based attack strategies and establish a direct connection between overparameterization in the original federated learning model and underparameterization in the attack model. Furthermore, we provide numerical scaling arguments showcasing that underparameterization of the expressive map in the attack model leads to the loss landscape being swamped with exponentially many spurious local minima points, thus making it extremely hard to realize a successful attack. This provides a strong claim, for the first time, that the nature of quantum machine learning models inherently helps prevent data leakage in federated learning.




Abstract:Decision trees are widely used in machine learning due to their simplicity in construction and interpretability. However, as data sizes grow, traditional methods for constructing and retraining decision trees become increasingly slow, scaling polynomially with the number of training examples. In this work, we introduce a novel quantum algorithm, named Des-q, for constructing and retraining decision trees in regression and binary classification tasks. Assuming the data stream produces small increments of new training examples, we demonstrate that our Des-q algorithm significantly reduces the time required for tree retraining, achieving a poly-logarithmic time complexity in the number of training examples, even accounting for the time needed to load the new examples into quantum-accessible memory. Our approach involves building a decision tree algorithm to perform k-piecewise linear tree splits at each internal node. These splits simultaneously generate multiple hyperplanes, dividing the feature space into k distinct regions. To determine the k suitable anchor points for these splits, we develop an efficient quantum-supervised clustering method, building upon the q-means algorithm of Kerenidis et al. Des-q first efficiently estimates each feature weight using a novel quantum technique to estimate the Pearson correlation. Subsequently, we employ weighted distance estimation to cluster the training examples in k disjoint regions and then proceed to expand the tree using the same procedure. We benchmark the performance of the simulated version of our algorithm against the state-of-the-art classical decision tree for regression and binary classification on multiple data sets with numerical features. Further, we showcase that the proposed algorithm exhibits similar performance to the state-of-the-art decision tree while significantly speeding up the periodic tree retraining.




Abstract:In many computational problems in engineering and science, function or model differentiation is essential, but also integration is needed. An important class of computational problems include so-called integro-differential equations which include both integrals and derivatives of a function. In another example, stochastic differential equations can be written in terms of a partial differential equation of a probability density function of the stochastic variable. To learn characteristics of the stochastic variable based on the density function, specific integral transforms, namely moments, of the density function need to be calculated. Recently, the machine learning paradigm of Physics-Informed Neural Networks emerged with increasing popularity as a method to solve differential equations by leveraging automatic differentiation. In this work, we propose to augment the paradigm of Physics-Informed Neural Networks with automatic integration in order to compute complex integral transforms on trained solutions, and to solve integro-differential equations where integrals are computed on-the-fly during training. Furthermore, we showcase the techniques in various application settings, numerically simulating quantum computer-based neural networks as well as classical neural networks.