Picture for Junlin Liu

Junlin Liu

Alphabetical order by last name

AMO-Bench: Large Language Models Still Struggle in High School Math Competitions

Add code
Oct 30, 2025
Figure 1 for AMO-Bench: Large Language Models Still Struggle in High School Math Competitions
Figure 2 for AMO-Bench: Large Language Models Still Struggle in High School Math Competitions
Figure 3 for AMO-Bench: Large Language Models Still Struggle in High School Math Competitions
Figure 4 for AMO-Bench: Large Language Models Still Struggle in High School Math Competitions
Viaarxiv icon

Energy-Efficient Index and Code Index Modulations for Spread CPM Signals in Internet of Things

Add code
Aug 14, 2025
Figure 1 for Energy-Efficient Index and Code Index Modulations for Spread CPM Signals in Internet of Things
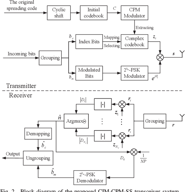
Figure 2 for Energy-Efficient Index and Code Index Modulations for Spread CPM Signals in Internet of Things
Figure 3 for Energy-Efficient Index and Code Index Modulations for Spread CPM Signals in Internet of Things
Figure 4 for Energy-Efficient Index and Code Index Modulations for Spread CPM Signals in Internet of Things
Viaarxiv icon

A Neuro-inspired Interpretation of Unlearning in Large Language Models through Sample-level Unlearning Difficulty

Add code
Apr 09, 2025
Viaarxiv icon

ContextModule: Improving Code Completion via Repository-level Contextual Information

Add code
Dec 11, 2024
Viaarxiv icon

Video2Reward: Generating Reward Function from Videos for Legged Robot Behavior Learning

Add code
Dec 07, 2024
Viaarxiv icon

Boosting the Transferability of Adversarial Examples via Local Mixup and Adaptive Step Size

Add code
Jan 24, 2024
Viaarxiv icon

Making Recommender Systems Forget: Learning and Unlearning for Erasable Recommendation

Add code
Mar 22, 2022
Figure 1 for Making Recommender Systems Forget: Learning and Unlearning for Erasable Recommendation
Figure 2 for Making Recommender Systems Forget: Learning and Unlearning for Erasable Recommendation
Figure 3 for Making Recommender Systems Forget: Learning and Unlearning for Erasable Recommendation
Figure 4 for Making Recommender Systems Forget: Learning and Unlearning for Erasable Recommendation
Viaarxiv icon

Clustering Label Inference Attack against Practical Split Learning

Add code
Mar 10, 2022
Figure 1 for Clustering Label Inference Attack against Practical Split Learning
Figure 2 for Clustering Label Inference Attack against Practical Split Learning
Figure 3 for Clustering Label Inference Attack against Practical Split Learning
Figure 4 for Clustering Label Inference Attack against Practical Split Learning
Viaarxiv icon

Energon: Towards Efficient Acceleration of Transformers Using Dynamic Sparse Attention

Add code
Oct 18, 2021
Figure 1 for Energon: Towards Efficient Acceleration of Transformers Using Dynamic Sparse Attention
Figure 2 for Energon: Towards Efficient Acceleration of Transformers Using Dynamic Sparse Attention
Figure 3 for Energon: Towards Efficient Acceleration of Transformers Using Dynamic Sparse Attention
Figure 4 for Energon: Towards Efficient Acceleration of Transformers Using Dynamic Sparse Attention
Viaarxiv icon