



Abstract:This survey paper provides a comprehensive overview of the recent advancements and challenges in applying large language models to the field of audio signal processing. Audio processing, with its diverse signal representations and a wide range of sources--from human voices to musical instruments and environmental sounds--poses challenges distinct from those found in traditional Natural Language Processing scenarios. Nevertheless, \textit{Large Audio Models}, epitomized by transformer-based architectures, have shown marked efficacy in this sphere. By leveraging massive amount of data, these models have demonstrated prowess in a variety of audio tasks, spanning from Automatic Speech Recognition and Text-To-Speech to Music Generation, among others. Notably, recently these Foundational Audio Models, like SeamlessM4T, have started showing abilities to act as universal translators, supporting multiple speech tasks for up to 100 languages without any reliance on separate task-specific systems. This paper presents an in-depth analysis of state-of-the-art methodologies regarding \textit{Foundational Large Audio Models}, their performance benchmarks, and their applicability to real-world scenarios. We also highlight current limitations and provide insights into potential future research directions in the realm of \textit{Large Audio Models} with the intent to spark further discussion, thereby fostering innovation in the next generation of audio-processing systems. Furthermore, to cope with the rapid development in this area, we will consistently update the relevant repository with relevant recent articles and their open-source implementations at https://github.com/EmulationAI/awesome-large-audio-models.




Abstract:Despite the recent progress in speech emotion recognition (SER), state-of-the-art systems are unable to achieve improved performance in cross-language settings. In this paper, we propose a Multimodal Dual Attention Transformer (MDAT) model to improve cross-language SER. Our model utilises pre-trained models for multimodal feature extraction and is equipped with a dual attention mechanism including graph attention and co-attention to capture complex dependencies across different modalities and achieve improved cross-language SER results using minimal target language data. In addition, our model also exploits a transformer encoder layer for high-level feature representation to improve emotion classification accuracy. In this way, MDAT performs refinement of feature representation at various stages and provides emotional salient features to the classification layer. This novel approach also ensures the preservation of modality-specific emotional information while enhancing cross-modality and cross-language interactions. We assess our model's performance on four publicly available SER datasets and establish its superior effectiveness compared to recent approaches and baseline models.
Abstract:Despite recent advancements in speech emotion recognition (SER) models, state-of-the-art deep learning (DL) approaches face the challenge of the limited availability of annotated data. Large language models (LLMs) have revolutionised our understanding of natural language, introducing emergent properties that broaden comprehension in language, speech, and vision. This paper examines the potential of LLMs to annotate abundant speech data, aiming to enhance the state-of-the-art in SER. We evaluate this capability across various settings using publicly available speech emotion classification datasets. Leveraging ChatGPT, we experimentally demonstrate the promising role of LLMs in speech emotion data annotation. Our evaluation encompasses single-shot and few-shots scenarios, revealing performance variability in SER. Notably, we achieve improved results through data augmentation, incorporating ChatGPT-annotated samples into existing datasets. Our work uncovers new frontiers in speech emotion classification, highlighting the increasing significance of LLMs in this field moving forward.




Abstract:In this paper, we propose to utilise diffusion models for data augmentation in speech emotion recognition (SER). In particular, we present an effective approach to utilise improved denoising diffusion probabilistic models (IDDPM) to generate synthetic emotional data. We condition the IDDPM with the textual embedding from bidirectional encoder representations from transformers (BERT) to generate high-quality synthetic emotional samples in different speakers' voices\footnote{synthetic samples URL: \url{https://emulationai.com/research/diffusion-ser.}}. We implement a series of experiments and show that better quality synthetic data helps improve SER performance. We compare results with generative adversarial networks (GANs) and show that the proposed model generates better-quality synthetic samples that can considerably improve the performance of SER when augmented with synthetic data.
Abstract:Non-speech emotion recognition has a wide range of applications including healthcare, crime control and rescue, and entertainment, to name a few. Providing these applications using edge computing has great potential, however, recent studies are focused on speech-emotion recognition using complex architectures. In this paper, a non-speech-based emotion recognition system is proposed, which can rely on edge computing to analyse emotions conveyed through non-speech expressions like screaming and crying. In particular, we explore knowledge distillation to design a computationally efficient system that can be deployed on edge devices with limited resources without degrading the performance significantly. We comprehensively evaluate our proposed framework using two publicly available datasets and highlight its effectiveness by comparing the results with the well-known MobileNet model. Our results demonstrate the feasibility and effectiveness of using edge computing for non-speech emotion detection, which can potentially improve applications that rely on emotion detection in communication networks. To the best of our knowledge, this is the first work on an edge-computing-based framework for detecting emotions in non-speech audio, offering promising directions for future research.
Abstract:Toxicity is a prevalent social behavior that involves the use of hate speech, offensive language, bullying, and abusive speech. While text-based approaches for toxicity detection are common, there is limited research on processing speech signals in the physical world. Detecting toxicity in the physical world is challenging due to the difficulty of integrating AI-capable computers into the environment. We propose a lightweight transformer model based on wav2vec2.0 and optimize it using techniques such as quantization and knowledge distillation. Our model uses multitask learning and achieves an average macro F1-score of 90.3\% and a weighted accuracy of 88\%, outperforming state-of-the-art methods on DeToxy-B and a public dataset. Our results show that quantization reduces the model size by almost 4 times and RAM usage by 3.3\%, with only a 1\% F1 score decrease. Knowledge distillation reduces the model size by 3.7 times, RAM usage by 1.9, and inference time by 2 times, but decreases accuracy by 8\%. Combining both techniques reduces the model size by 14.6 times and RAM usage by around 4.3 times, with a two-fold inference time improvement. Our compact model is the first end-to-end speech-based toxicity detection model based on a lightweight transformer model suitable for deployment in physical spaces. The results show its feasibility for toxicity detection on edge devices in real-world environments.
Abstract:Accurate lung nodule segmentation is crucial for early-stage lung cancer diagnosis, as it can substantially enhance patient survival rates. Computed tomography (CT) images are widely employed for early diagnosis in lung nodule analysis. However, the heterogeneity of lung nodules, size diversity, and the complexity of the surrounding environment pose challenges for developing robust nodule segmentation methods. In this study, we propose an efficient end-to-end framework, the multi-encoder-based self-adaptive hard attention network (MESAHA-Net), for precise lung nodule segmentation in CT scans. MESAHA-Net comprises three encoding paths, an attention block, and a decoder block, facilitating the integration of three types of inputs: CT slice patches, forward and backward maximum intensity projection (MIP) images, and region of interest (ROI) masks encompassing the nodule. By employing a novel adaptive hard attention mechanism, MESAHA-Net iteratively performs slice-by-slice 2D segmentation of lung nodules, focusing on the nodule region in each slice to generate 3D volumetric segmentation of lung nodules. The proposed framework has been comprehensively evaluated on the LIDC-IDRI dataset, the largest publicly available dataset for lung nodule segmentation. The results demonstrate that our approach is highly robust for various lung nodule types, outperforming previous state-of-the-art techniques in terms of segmentation accuracy and computational complexity, rendering it suitable for real-time clinical implementation.




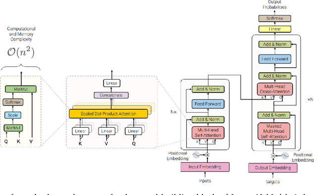
Abstract:The remarkable success of transformers in the field of natural language processing has sparked the interest of the speech-processing community, leading to an exploration of their potential for modeling long-range dependencies within speech sequences. Recently, transformers have gained prominence across various speech-related domains, including automatic speech recognition, speech synthesis, speech translation, speech para-linguistics, speech enhancement, spoken dialogue systems, and numerous multimodal applications. In this paper, we present a comprehensive survey that aims to bridge research studies from diverse subfields within speech technology. By consolidating findings from across the speech technology landscape, we provide a valuable resource for researchers interested in harnessing the power of transformers to advance the field. We identify the challenges encountered by transformers in speech processing while also offering insights into potential solutions to address these issues.
Abstract:Despite advances in deep learning, current state-of-the-art speech emotion recognition (SER) systems still have poor performance due to a lack of speech emotion datasets. This paper proposes augmenting SER systems with synthetic emotional speech generated by an end-to-end text-to-speech (TTS) system based on an extended Tacotron architecture. The proposed TTS system includes encoders for speaker and emotion embeddings, a sequence-to-sequence text generator for creating Mel-spectrograms, and a WaveRNN to generate audio from the Mel-spectrograms. Extensive experiments show that the quality of the generated emotional speech can significantly improve SER performance on multiple datasets, as demonstrated by a higher mean opinion score (MOS) compared to the baseline. The generated samples were also effective at augmenting SER performance.
Abstract:In this study, we propose a lung nodule detection scheme which fully incorporates the clinic workflow of radiologists. Particularly, we exploit Bi-Directional Maximum intensity projection (MIP) images of various thicknesses (i.e., 3, 5 and 10mm) along with a 3D patch of CT scan, consisting of 10 adjacent slices to feed into self-distillation-based Multi-Encoders Network (MEDS-Net). The proposed architecture first condenses 3D patch input to three channels by using a dense block which consists of dense units which effectively examine the nodule presence from 2D axial slices. This condensed information, along with the forward and backward MIP images, is fed to three different encoders to learn the most meaningful representation, which is forwarded into the decoded block at various levels. At the decoder block, we employ a self-distillation mechanism by connecting the distillation block, which contains five lung nodule detectors. It helps to expedite the convergence and improves the learning ability of the proposed architecture. Finally, the proposed scheme reduces the false positives by complementing the main detector with auxiliary detectors. The proposed scheme has been rigorously evaluated on 888 scans of LUNA16 dataset and obtained a CPM score of 93.6\%. The results demonstrate that incorporating of bi-direction MIP images enables MEDS-Net to effectively distinguish nodules from surroundings which help to achieve the sensitivity of 91.5% and 92.8% with false positives rate of 0.25 and 0.5 per scan, respectively.