Amazon Alexa




Abstract:The majority of Neural Semantic Parsing (NSP) models are developed with the assumption that there are no concepts outside the ones such models can represent with their target symbols (closed-world assumption). This assumption leads to generate hallucinated outputs rather than admitting their lack of knowledge. Hallucinations can lead to wrong or potentially offensive responses to users. Hence, a mechanism to prevent this behavior is crucial to build trusted NSP-based Question Answering agents. To that end, we propose the Hallucination Simulation Framework (HSF), a general setting for stimulating and analyzing NSP model hallucinations. The framework can be applied to any NSP task with a closed-ontology. Using the proposed framework and KQA Pro as the benchmark dataset, we assess state-of-the-art techniques for hallucination detection. We then present a novel hallucination detection strategy that exploits the computational graph of the NSP model to detect the NSP hallucinations in the presence of ontology gaps, out-of-domain utterances, and to recognize NSP errors, improving the F1-Score respectively by ~21, ~24% and ~1%. This is the first work in closed-ontology NSP that addresses the problem of recognizing ontology gaps. We release our code and checkpoints at https://github.com/amazon-science/handling-ontology-gaps-in-semantic-parsing.




Abstract:Abstract Meaning Representation (AMR) is a semantic formalism that captures the core meaning of an utterance. There has been substantial work developing AMR corpora in English and more recently across languages, though the limited size of existing datasets and the cost of collecting more annotations are prohibitive. With both engineering and scientific questions in mind, we introduce MASSIVE-AMR, a dataset with more than 84,000 text-to-graph annotations, currently the largest and most diverse of its kind: AMR graphs for 1,685 information-seeking utterances mapped to 50+ typologically diverse languages. We describe how we built our resource and its unique features before reporting on experiments using large language models for multilingual AMR and SPARQL parsing as well as applying AMRs for hallucination detection in the context of knowledge base question answering, with results shedding light on persistent issues using LLMs for structured parsing.
Abstract:Large language models (LLMs) tend to inadequately integrate input context during text generation, relying excessively on encoded prior knowledge in model parameters, potentially resulting in generated text with factual inconsistencies or contextually unfaithful content. LLMs utilize two primary knowledge sources: 1) prior (parametric) knowledge from pretraining, and 2) contextual (non-parametric) knowledge from input prompts. The study addresses the open question of how LLMs effectively balance these knowledge sources during the generation process, specifically in the context of open-domain question answering. To address this issue, we introduce a novel approach integrating contrastive decoding with adversarial irrelevant passages as negative samples to enhance robust context grounding during generation. Notably, our method operates at inference time without requiring further training. We conduct comprehensive experiments to demonstrate its applicability and effectiveness, providing empirical evidence showcasing its superiority over existing methodologies. Our code is publicly available at: https://github.com/amazon-science/ContextualUnderstanding-ContrastiveDecoding.
Abstract:In Natural Language Processing (NLP) classification tasks such as topic categorisation and sentiment analysis, model generalizability is generally measured with standard metrics such as Accuracy, F-Measure, or AUC-ROC. The diversity of metrics, and the arbitrariness of their application suggest that there is no agreement within NLP on a single best metric to use. This lack suggests there has not been sufficient examination of the underlying heuristics which each metric encodes. To address this we compare several standard classification metrics with more 'exotic' metrics and demonstrate that a random-guess normalised Informedness metric is a parsimonious baseline for task performance. To show how important the choice of metric is, we perform extensive experiments on a wide range of NLP tasks including a synthetic scenario, natural language understanding, question answering and machine translation. Across these tasks we use a superset of metrics to rank models and find that Informedness best captures the ideal model characteristics. Finally, we release a Python implementation of Informedness following the SciKitLearn classifier format.




Abstract:In this paper, we are interested in developing semantic parsers which understand natural language questions embedded in a conversation with a user and ground them to formal queries over definitions in a general purpose knowledge graph (KG) with very large vocabularies (covering thousands of concept names and relations, and millions of entities). To this end, we develop a dataset where user questions are annotated with Sparql parses and system answers correspond to execution results thereof. We present two different semantic parsing approaches and highlight the challenges of the task: dealing with large vocabularies, modelling conversation context, predicting queries with multiple entities, and generalising to new questions at test time. We hope our dataset will serve as useful testbed for the development of conversational semantic parsers. Our dataset and models are released at https://github.com/EdinburghNLP/SPICE.




Abstract:Multilingual semantic parsing is a cost-effective method that allows a single model to understand different languages. However, researchers face a great imbalance of availability of training data, with English being resource rich, and other languages having much less data. To tackle the data limitation problem, we propose using machine translation to bootstrap multilingual training data from the more abundant English data. To compensate for the data quality of machine translated training data, we utilize transfer learning from pretrained multilingual encoders to further improve the model. To evaluate our multilingual models on human-written sentences as opposed to machine translated ones, we introduce a new multilingual semantic parsing dataset in English, Italian and Japanese based on the Facebook Task Oriented Parsing (TOP) dataset. We show that joint multilingual training with pretrained encoders substantially outperforms our baselines on the TOP dataset and outperforms the state-of-the-art model on the public NLMaps dataset. We also establish a new baseline for zero-shot learning on the TOP dataset. We find that a semantic parser trained only on English data achieves a zero-shot performance of 44.9% exact-match accuracy on Italian sentences.




Abstract:Semantic parsers map natural language utterances to meaning representations. The lack of a single standard for meaning representations led to the creation of a plethora of semantic parsing datasets. To unify different datasets and train a single model for them, we investigate the use of Multi-Task Learning (MTL) architectures. We experiment with five datasets (Geoquery, NLMaps, TOP, Overnight, AMR). We find that an MTL architecture that shares the entire network across datasets yields competitive or better parsing accuracies than the single-task baselines, while reducing the total number of parameters by 68%. We further provide evidence that MTL has also better compositional generalization than single-task models. We also present a comparison of task sampling methods and propose a competitive alternative to widespread proportional sampling strategies.




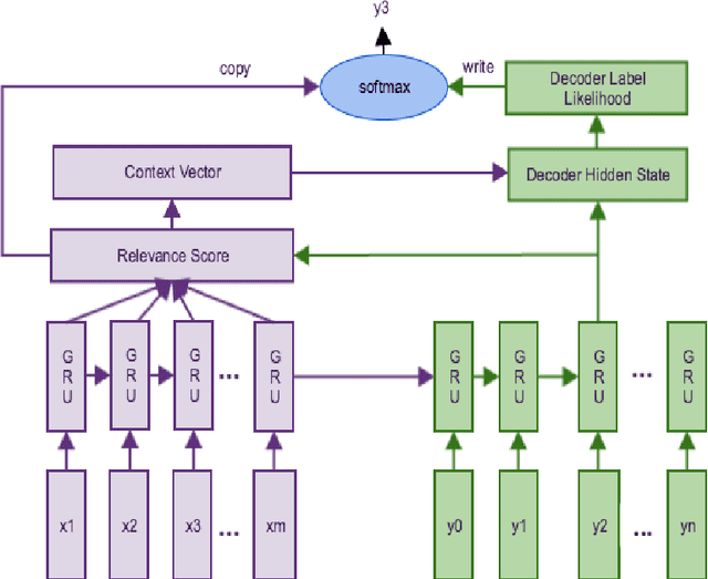
Abstract:Virtual assistants such as Amazon Alexa, Apple Siri, and Google Assistant often rely on a semantic parsing component to understand which action(s) to execute for an utterance spoken by its users. Traditionally, rule-based or statistical slot-filling systems have been used to parse "simple" queries; that is, queries that contain a single action and can be decomposed into a set of non-overlapping entities. More recently, shift-reduce parsers have been proposed to process more complex utterances. These methods, while powerful, impose specific limitations on the type of queries that can be parsed; namely, they require a query to be representable as a parse tree. In this work, we propose a unified architecture based on Sequence to Sequence models and Pointer Generator Network to handle both simple and complex queries. Unlike other works, our approach does not impose any restriction on the semantic parse schema. Furthermore, experiments show that it achieves state of the art performance on three publicly available datasets (ATIS, SNIPS, Facebook TOP), relatively improving between 3.3% and 7.7% in exact match accuracy over previous systems. Finally, we show the effectiveness of our approach on two internal datasets.




Abstract:The goal of semantic parsing is to map natural language to a machine interpretable meaning representation language (MRL). One of the constraints that limits full exploration of deep learning technologies for semantic parsing is the lack of sufficient annotation training data. In this paper, we propose using sequence-to-sequence in a multi-task setup for semantic parsing with a focus on transfer learning. We explore three multi-task architectures for sequence-to-sequence modeling and compare their performance with an independently trained model. Our experiments show that the multi-task setup aids transfer learning from an auxiliary task with large labeled data to a target task with smaller labeled data. We see absolute accuracy gains ranging from 1.0% to 4.4% in our in- house data set, and we also see good gains ranging from 2.5% to 7.0% on the ATIS semantic parsing tasks with syntactic and semantic auxiliary tasks.