



Abstract:This paper studies the problem of class-imbalanced graph classification, which aims at effectively classifying the categories of graphs in scenarios with imbalanced class distribution. Despite the tremendous success of graph neural networks (GNNs), their modeling ability for imbalanced graph-structured data is inadequate, which typically leads to predictions biased towards the majority classes. Besides, existing class-imbalanced learning methods in visions may overlook the rich graph semantic substructures of the majority classes and excessively emphasize learning from the minority classes. To tackle this issue, this paper proposes a simple yet powerful approach called C$^3$GNN that incorporates the idea of clustering into contrastive learning to enhance class-imbalanced graph classification. Technically, C$^3$GNN clusters graphs from each majority class into multiple subclasses, ensuring they have similar sizes to the minority class, thus alleviating class imbalance. Additionally, it utilizes the Mixup technique to synthesize new samples and enrich the semantic information of each subclass, and leverages supervised contrastive learning to hierarchically learn effective graph representations. In this way, we can not only sufficiently explore the semantic substructures within the majority class but also effectively alleviate excessive focus on the minority class. Extensive experiments on real-world graph benchmark datasets verify the superior performance of our proposed method.




Abstract:In recent years, deep learning on graphs has achieved remarkable success in various domains. However, the reliance on annotated graph data remains a significant bottleneck due to its prohibitive cost and time-intensive nature. To address this challenge, self-supervised learning (SSL) on graphs has gained increasing attention and has made significant progress. SSL enables machine learning models to produce informative representations from unlabeled graph data, reducing the reliance on expensive labeled data. While SSL on graphs has witnessed widespread adoption, one critical component, Graph Contrastive Learning (GCL), has not been thoroughly investigated in the existing literature. Thus, this survey aims to fill this gap by offering a dedicated survey on GCL. We provide a comprehensive overview of the fundamental principles of GCL, including data augmentation strategies, contrastive modes, and contrastive optimization objectives. Furthermore, we explore the extensions of GCL to other aspects of data-efficient graph learning, such as weakly supervised learning, transfer learning, and related scenarios. We also discuss practical applications spanning domains such as drug discovery, genomics analysis, recommender systems, and finally outline the challenges and potential future directions in this field.




Abstract:In this paper, we study semi-supervised graph classification, which aims at accurately predicting the categories of graphs in scenarios with limited labeled graphs and abundant unlabeled graphs. Despite the promising capability of graph neural networks (GNNs), they typically require a large number of costly labeled graphs, while a wealth of unlabeled graphs fail to be effectively utilized. Moreover, GNNs are inherently limited to encoding local neighborhood information using message-passing mechanisms, thus lacking the ability to model higher-order dependencies among nodes. To tackle these challenges, we propose a Hypergraph-Enhanced DuAL framework named HEAL for semi-supervised graph classification, which captures graph semantics from the perspective of the hypergraph and the line graph, respectively. Specifically, to better explore the higher-order relationships among nodes, we design a hypergraph structure learning to adaptively learn complex node dependencies beyond pairwise relations. Meanwhile, based on the learned hypergraph, we introduce a line graph to capture the interaction between hyperedges, thereby better mining the underlying semantic structures. Finally, we develop a relational consistency learning to facilitate knowledge transfer between the two branches and provide better mutual guidance. Extensive experiments on real-world graph datasets verify the effectiveness of the proposed method against existing state-of-the-art methods.
Abstract:Graph-structured data exhibits universality and widespread applicability across diverse domains, such as social network analysis, biochemistry, financial fraud detection, and network security. Significant strides have been made in leveraging Graph Neural Networks (GNNs) to achieve remarkable success in these areas. However, in real-world scenarios, the training environment for models is often far from ideal, leading to substantial performance degradation of GNN models due to various unfavorable factors, including imbalance in data distribution, the presence of noise in erroneous data, privacy protection of sensitive information, and generalization capability for out-of-distribution (OOD) scenarios. To tackle these issues, substantial efforts have been devoted to improving the performance of GNN models in practical real-world scenarios, as well as enhancing their reliability and robustness. In this paper, we present a comprehensive survey that systematically reviews existing GNN models, focusing on solutions to the four mentioned real-world challenges including imbalance, noise, privacy, and OOD in practical scenarios that many existing reviews have not considered. Specifically, we first highlight the four key challenges faced by existing GNNs, paving the way for our exploration of real-world GNN models. Subsequently, we provide detailed discussions on these four aspects, dissecting how these solutions contribute to enhancing the reliability and robustness of GNN models. Last but not least, we outline promising directions and offer future perspectives in the field.
Abstract:This paper investigates traffic forecasting, which attempts to forecast the future state of traffic based on historical situations. This problem has received ever-increasing attention in various scenarios and facilitated the development of numerous downstream applications such as urban planning and transportation management. However, the efficacy of existing methods remains sub-optimal due to their tendency to model temporal and spatial relationships independently, thereby inadequately accounting for complex high-order interactions of both worlds. Moreover, the diversity of transitional patterns in traffic forecasting makes them challenging to capture for existing approaches, warranting a deeper exploration of their diversity. Toward this end, this paper proposes Conjoint Spatio-Temporal graph neural network (abbreviated as COOL), which models heterogeneous graphs from prior and posterior information to conjointly capture high-order spatio-temporal relationships. On the one hand, heterogeneous graphs connecting sequential observation are constructed to extract composite spatio-temporal relationships via prior message passing. On the other hand, we model dynamic relationships using constructed affinity and penalty graphs, which guide posterior message passing to incorporate complementary semantic information into node representations. Moreover, to capture diverse transitional properties to enhance traffic forecasting, we propose a conjoint self-attention decoder that models diverse temporal patterns from both multi-rank and multi-scale views. Experimental results on four popular benchmark datasets demonstrate that our proposed COOL provides state-of-the-art performance compared with the competitive baselines.
Abstract:Self-supervised graph representation learning has recently shown considerable promise in a range of fields, including bioinformatics and social networks. A large number of graph contrastive learning approaches have shown promising performance for representation learning on graphs, which train models by maximizing agreement between original graphs and their augmented views (i.e., positive views). Unfortunately, these methods usually involve pre-defined augmentation strategies based on the knowledge of human experts. Moreover, these strategies may fail to generate challenging positive views to provide sufficient supervision signals. In this paper, we present a novel approach named Graph Pooling ContraSt (GPS) to address these issues. Motivated by the fact that graph pooling can adaptively coarsen the graph with the removal of redundancy, we rethink graph pooling and leverage it to automatically generate multi-scale positive views with varying emphasis on providing challenging positives and preserving semantics, i.e., strongly-augmented view and weakly-augmented view. Then, we incorporate both views into a joint contrastive learning framework with similarity learning and consistency learning, where our pooling module is adversarially trained with respect to the encoder for adversarial robustness. Experiments on twelve datasets on both graph classification and transfer learning tasks verify the superiority of the proposed method over its counterparts.
Abstract:Collaborative Filtering (CF) is a pivotal research area in recommender systems that capitalizes on collaborative similarities between users and items to provide personalized recommendations. With the remarkable achievements of node embedding-based Graph Neural Networks (GNNs), we explore the upper bounds of expressiveness inherent to embedding-based methodologies and tackle the challenges by reframing the CF task as a graph signal processing problem. To this end, we propose PolyCF, a flexible graph signal filter that leverages polynomial graph filters to process interaction signals. PolyCF exhibits the capability to capture spectral features across multiple eigenspaces through a series of Generalized Gram filters and is able to approximate the optimal polynomial response function for recovering missing interactions. A graph optimization objective and a pair-wise ranking objective are jointly used to optimize the parameters of the convolution kernel. Experiments on three widely adopted datasets demonstrate the superiority of PolyCF over current state-of-the-art CF methods. Moreover, comprehensive studies empirically validate each component's efficacy in the proposed PolyCF.




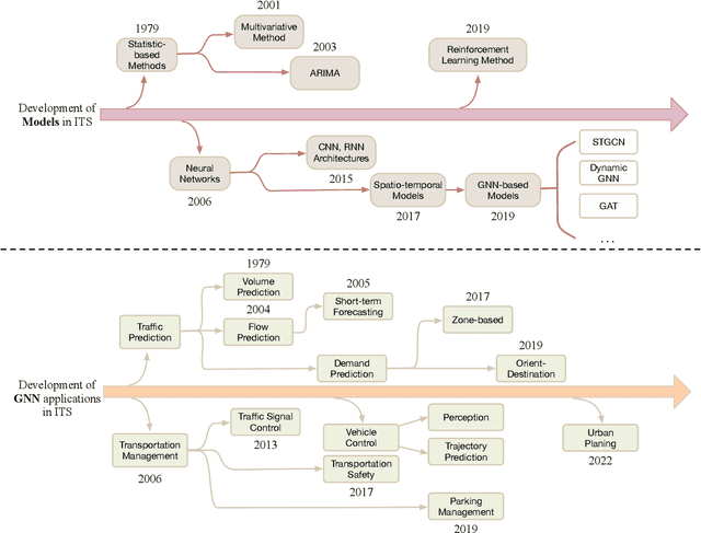
Abstract:Intelligent Transportation System (ITS) is vital in improving traffic congestion, reducing traffic accidents, optimizing urban planning, etc. However, due to the complexity of the traffic network, traditional machine learning and statistical methods are relegated to the background. With the advent of the artificial intelligence era, many deep learning frameworks have made remarkable progress in various fields and are now considered effective methods in many areas. As a deep learning method, Graph Neural Networks (GNNs) have emerged as a highly competitive method in the ITS field since 2019 due to their strong ability to model graph-related problems. As a result, more and more scholars pay attention to the applications of GNNs in transportation domains, which have shown excellent performance. However, most of the research in this area is still concentrated on traffic forecasting, while other ITS domains, such as autonomous vehicles and urban planning, still require more attention. This paper aims to review the applications of GNNs in six representative and emerging ITS domains: traffic forecasting, autonomous vehicles, traffic signal control, transportation safety, demand prediction, and parking management. We have reviewed extensive graph-related studies from 2018 to 2023, summarized their methods, features, and contributions, and presented them in informative tables or lists. Finally, we have identified the challenges of applying GNNs to ITS and suggested potential future directions.




Abstract:Graph Neural Networks (GNNs) have garnered considerable interest due to their exceptional performance in a wide range of graph machine learning tasks. Nevertheless, the majority of GNN-based approaches have been examined using well-annotated benchmark datasets, leading to suboptimal performance in real-world graph learning scenarios. To bridge this gap, the present paper investigates the problem of graph transfer learning in the presence of label noise, which transfers knowledge from a noisy source graph to an unlabeled target graph. We introduce a novel technique termed Balance Alignment and Information-aware Examination (ALEX) to address this challenge. ALEX first employs singular value decomposition to generate different views with crucial structural semantics, which help provide robust node representations using graph contrastive learning. To mitigate both label shift and domain shift, we estimate a prior distribution to build subgraphs with balanced label distributions. Building on this foundation, an adversarial domain discriminator is incorporated for the implicit domain alignment of complex multi-modal distributions. Furthermore, we project node representations into a different space, optimizing the mutual information between the projected features and labels. Subsequently, the inconsistency of similarity structures is evaluated to identify noisy samples with potential overfitting. Comprehensive experiments on various benchmark datasets substantiate the outstanding superiority of the proposed ALEX in different settings.




Abstract:Graph clustering, which learns the node representations for effective cluster assignments, is a fundamental yet challenging task in data analysis and has received considerable attention accompanied by graph neural networks in recent years. However, most existing methods overlook the inherent relational information among the non-independent and non-identically distributed nodes in a graph. Due to the lack of exploration of relational attributes, the semantic information of the graph-structured data fails to be fully exploited which leads to poor clustering performance. In this paper, we propose a novel self-supervised deep graph clustering method named Relational Redundancy-Free Graph Clustering (R$^2$FGC) to tackle the problem. It extracts the attribute- and structure-level relational information from both global and local views based on an autoencoder and a graph autoencoder. To obtain effective representations of the semantic information, we preserve the consistent relation among augmented nodes, whereas the redundant relation is further reduced for learning discriminative embeddings. In addition, a simple yet valid strategy is utilized to alleviate the over-smoothing issue. Extensive experiments are performed on widely used benchmark datasets to validate the superiority of our R$^2$FGC over state-of-the-art baselines. Our codes are available at https://github.com/yisiyu95/R2FGC.