Abstract:Definitions are the foundation for any scientific work, but with a significant increase in publication numbers, gathering definitions relevant to any keyword has become challenging. We therefore introduce SciDef, an LLM-based pipeline for automated definition extraction. We test SciDef on DefExtra & DefSim, novel datasets of human-extracted definitions and definition-pairs' similarity, respectively. Evaluating 16 language models across prompting strategies, we demonstrate that multi-step and DSPy-optimized prompting improve extraction performance. To evaluate extraction, we test various metrics and show that an NLI-based method yields the most reliable results. We show that LLMs are largely able to extract definitions from scientific literature (86.4% of definitions from our test-set); yet future work should focus not just on finding definitions, but on identifying relevant ones, as models tend to over-generate them. Code & datasets are available at https://github.com/Media-Bias-Group/SciDef.
Abstract:Channel configuration search the optimization of layer specifications such as layer widths in deep neural networks presents a complex combinatorial challenge constrained by tensor shape compatibility and computational budgets. We posit that Large Language Models (LLMs) offer a transformative approach to Neural Architecture Search (NAS), capable of reasoning about architectural code structure in ways that traditional heuristics cannot. In this paper, we investigate the application of an LLM-driven NAS framework to the problem of channel configuration. We formulate the search as a sequence of conditional code generation tasks, where an LLM refines architectural specifications based on performance telemetry. Crucially, we address the data scarcity problem by generating a vast corpus of valid, shape-consistent architectures via Abstract Syntax Tree (AST) mutations. While these mutated networks are not necessarily high-performing, they provide the critical volume of structural data required for the LLM to learn the latent relationship between channel configurations and model performance. This allows the LLM to internalize complex design patterns and apply them to optimize feature extraction strategies. Experimental results on CIFAR-100 validate the efficacy of this approach, demonstrating that the model yields statistically significant improvements in accuracy. Our analysis confirms that the LLM successfully acquires domain-specific architectural priors, distinguishing this method from random search and highlighting the immense potential of language-driven design in deep learning.
Abstract:Large language models (LLMs) have achieved notable performance in code synthesis; however, data-aware augmentation remains a limiting factor, handled via heuristic design or brute-force approaches. We introduce a performance-aware, closed-loop solution in the NNGPT ecosystem of projects that enables LLMs to autonomously engineer optimal transformations by internalizing empirical performance cues. We fine-tune LLMs with Low-Rank Adaptation on a novel repository of more than 6,000 empirically evaluated PyTorch augmentation functions, each annotated solely by downstream model accuracy. Training uses pairwise performance ordering (better-worse transformations), enabling alignment through empirical feedback without reinforcement learning, reward models, or symbolic objectives. This reduces the need for exhaustive search, achieving up to 600x times fewer evaluated candidates than brute-force discovery while maintaining competitive peak accuracy and shifting generation from random synthesis to task-aligned design. Ablation studies show that structured Chain-of-Thought prompting introduces syntactic noise and degrades performance, whereas direct prompting ensures stable optimization in performance-critical code tasks. Qualitative and quantitative analyses demonstrate that the model internalizes semantic performance cues rather than memorizing syntax. These results show that LLMs can exhibit task-level reasoning through non-textual feedback loops, bypassing explicit symbolic rewards.
Abstract:Modern information systems often involve different types of items, e.g., a text query, an image, a video clip, or an audio segment. This motivates omni-modal embedding models that map heterogeneous modalities into a shared space for direct comparison. However, most recent omni-modal embeddings still rely heavily on implicit alignment inherited from pretrained vision-language model (VLM) backbones. In practice, this causes three common issues: (i) similarity logits have modality-dependent sharpness, so scores are not on a consistent scale; (ii) in-batch negatives become less effective over time because mixed-modality batches create an imbalanced hardness distribution; as a result, many negatives quickly become trivial and contribute little gradient; and (iii) embeddings across modalities show mismatched first- and second-order statistics, which makes rankings less stable. To tackle these problems, we propose e5-omni, a lightweight explicit alignment recipe that adapts off-the-shelf VLMs into robust omni-modal embedding models. e5-omni combines three simple components: (1) modality-aware temperature calibration to align similarity scales, (2) a controllable negative curriculum with debiasing to focus on confusing negatives while reducing the impact of false negatives, and (3) batch whitening with covariance regularization to better match cross-modal geometry in the shared embedding space. Experiments on MMEB-V2 and AudioCaps show consistent gains over strong bi-modal and omni-modal baselines, and the same recipe also transfers well to other VLM backbones. We release our model checkpoint at https://huggingface.co/Haon-Chen/e5-omni-7B.
Abstract:Large language models (LLMs) excel in program synthesis, yet their ability to autonomously navigate neural architecture design--balancing syntactic reliability, performance, and structural novelty--remains underexplored. We address this by placing a code-oriented LLM within a closed-loop synthesis framework, analyzing its evolution over 22 supervised fine-tuning cycles. The model synthesizes PyTorch convolutional networks which are validated, evaluated via low-fidelity performance signals (single-epoch accuracy), and filtered using a MinHash-Jaccard criterion to prevent structural redundancy. High-performing, novel architectures are converted into prompt-code pairs for iterative fine-tuning via parameter-efficient LoRA adaptation, initialized from the LEMUR dataset. Across cycles, the LLM internalizes empirical architectural priors, becoming a robust generator. The valid generation rate stabilizes at 50.6 percent (peaking at 74.5 percent), while mean first-epoch accuracy rises from 28.06 percent to 50.99 percent, and the fraction of candidates exceeding 40 percent accuracy grows from 2.04 percent to 96.81 percent. Analyses confirm the model moves beyond replicating existing motifs, synthesizing 455 high-performing architectures absent from the original corpus. By grounding code synthesis in execution feedback, this work provides a scalable blueprint for transforming stochastic generators into autonomous, performance-driven neural designers, establishing that LLMs can internalize empirical, non-textual rewards to transcend their training data.
Abstract:Automated neural network architecture design remains a significant challenge in computer vision. Task diversity and computational constraints require both effective architectures and efficient search methods. Large Language Models (LLMs) present a promising alternative to computationally intensive Neural Architecture Search (NAS), but their application to architecture generation in computer vision has not been systematically studied, particularly regarding prompt engineering and validation strategies. Building on the task-agnostic NNGPT/LEMUR framework, this work introduces and validates two key contributions for computer vision. First, we present Few-Shot Architecture Prompting (FSAP), the first systematic study of the number of supporting examples (n = 1, 2, 3, 4, 5, 6) for LLM-based architecture generation. We find that using n = 3 examples best balances architectural diversity and context focus for vision tasks. Second, we introduce Whitespace-Normalized Hash Validation, a lightweight deduplication method (less than 1 ms) that provides a 100x speedup over AST parsing and prevents redundant training of duplicate computer vision architectures. In large-scale experiments across seven computer vision benchmarks (MNIST, CIFAR-10, CIFAR-100, CelebA, ImageNette, SVHN, Places365), we generated 1,900 unique architectures. We also introduce a dataset-balanced evaluation methodology to address the challenge of comparing architectures across heterogeneous vision tasks. These contributions provide actionable guidelines for LLM-based architecture search in computer vision and establish rigorous evaluation practices, making automated design more accessible to researchers with limited computational resources.




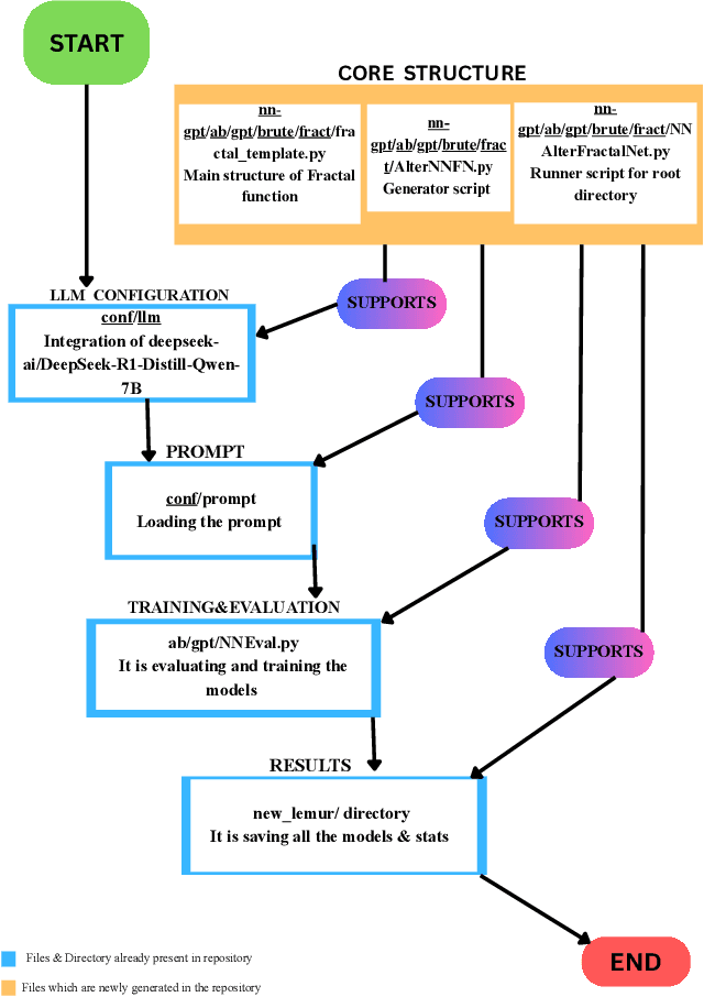
Abstract:It introduces FractalNet, a fractal-inspired computational architectures for advanced large language model analysis that mainly challenges model diversity on a large scale in an efficient manner. The new set-up involves a template-driven generator, runner, and evaluation framework that, through systematic permutations of convolutional, normalization, activation, and dropout layers, can create more than 1,200 variants of neural networks. Fractal templates allow for structural recursion and multi-column pathways, thus, models become deeper and wider in a balanced way. Training utilizes PyTorch, Automatic Mixed Precision (AMP), and gradient checkpointing and is carried out on the CIFAR-10 dataset for five epochs. The outcomes show that fractal-based architectures are capable of strong performance and are computationally efficient. The paper positions fractal design as a feasible and resource-efficient method of automated architecture exploration.
Abstract:This paper presents a comprehensive study and benchmark on Efficient Perceptual Super-Resolution (EPSR). While significant progress has been made in efficient PSNR-oriented super resolution, approaches focusing on perceptual quality metrics remain relatively inefficient. Motivated by this gap, we aim to replicate or improve the perceptual results of Real-ESRGAN while meeting strict efficiency constraints: a maximum of 5M parameters and 2000 GFLOPs, calculated for an input size of 960x540 pixels. The proposed solutions were evaluated on a novel dataset consisting of 500 test images of 4K resolution, each degraded using multiple degradation types, without providing the original high-quality counterparts. This design aims to reflect realistic deployment conditions and serves as a diverse and challenging benchmark. The top-performing approach manages to outperform Real-ESRGAN across all benchmark datasets, demonstrating the potential of efficient methods in the perceptual domain. This paper establishes the modern baselines for efficient perceptual super resolution.
Abstract:This paper reviews the AIM 2025 Efficient Real-World Deblurring using Single Images Challenge, which aims to advance in efficient real-blur restoration. The challenge is based on a new test set based on the well known RSBlur dataset. Pairs of blur and degraded images in this dataset are captured using a double-camera system. Participant were tasked with developing solutions to effectively deblur these type of images while fulfilling strict efficiency constraints: fewer than 5 million model parameters and a computational budget under 200 GMACs. A total of 71 participants registered, with 4 teams finally submitting valid solutions. The top-performing approach achieved a PSNR of 31.1298 dB, showcasing the potential of efficient methods in this domain. This paper provides a comprehensive overview of the challenge, compares the proposed solutions, and serves as a valuable reference for researchers in efficient real-world image deblurring.
Abstract:Handwritten Mathematical Expression Recognition is foundational for educational technologies, enabling applications like digital note-taking and automated grading. While modern encoder-decoder architectures with large language models excel at LaTeX generation, they lack explicit symbol-to-trace alignment, a critical limitation for error analysis, interpretability, and spatially aware interactive applications requiring selective content updates. This paper introduces a structural recognition approach with two innovations: 1 an automatic annotation system that uses a neural network to map LaTeX equations to raw traces, automatically generating annotations for symbol segmentation, classification, and spatial relations, and 2 a modular structural recognition system that independently optimizes segmentation, classification, and relation prediction. By leveraging a dataset enriched with structural annotations from our auto-labeling system, the proposed recognition system combines graph-based trace sorting, a hybrid convolutional-recurrent network, and transformer-based correction to achieve competitive performance on the CROHME-2023 benchmark. Crucially, our structural recognition system generates a complete graph structure that directly links handwritten traces to predicted symbols, enabling transparent error analysis and interpretable outputs.