Abstract:Data augmentation is a crucial technique in deep learning, particularly for tasks with limited dataset diversity, such as skeleton-based datasets. This paper proposes a comprehensive data augmentation framework that integrates geometric transformations, random cropping, rotation, zooming and intensity-based transformations, brightness and contrast adjustments to simulate real-world variations. Random cropping ensures the preservation of spatio-temporal integrity while addressing challenges such as viewpoint bias and occlusions. The augmentation pipeline generates three augmented versions for each sample in addition to the data set sample, thus quadrupling the data set size and enriching the diversity of gesture representations. The proposed augmentation strategy is evaluated on three models: multi-stream e2eET, FPPR point cloud-based hand gesture recognition (HGR), and DD-Network. Experiments are conducted on benchmark datasets including DHG14/28, SHREC'17, and JHMDB. The e2eET model, recognized as the state-of-the-art for hand gesture recognition on DHG14/28 and SHREC'17. The FPPR-PCD model, the second-best performing model on SHREC'17, excels in point cloud-based gesture recognition. DD-Net, a lightweight and efficient architecture for skeleton-based action recognition, is evaluated on SHREC'17 and the Human Motion Data Base (JHMDB). The results underline the effectiveness and versatility of the proposed augmentation strategy, significantly improving model generalization and robustness across diverse datasets and architectures. This framework not only establishes state-of-the-art results on all three evaluated models but also offers a scalable solution to advance HGR and action recognition applications in real-world scenarios. The framework is available at https://github.com/NadaAbodeshish/Random-Cropping-augmentation-HGR
Abstract:Visual storytelling is an interdisciplinary field combining computer vision and natural language processing to generate cohesive narratives from sequences of images. This paper presents a novel approach that leverages recent advancements in multimodal models, specifically adapting transformer-based architectures and large multimodal models, for the visual storytelling task. Leveraging the large-scale Visual Storytelling (VIST) dataset, our VIST-GPT model produces visually grounded, contextually appropriate narratives. We address the limitations of traditional evaluation metrics, such as BLEU, METEOR, ROUGE, and CIDEr, which are not suitable for this task. Instead, we utilize RoViST and GROOVIST, novel reference-free metrics designed to assess visual storytelling, focusing on visual grounding, coherence, and non-redundancy. These metrics provide a more nuanced evaluation of narrative quality, aligning closely with human judgment.
Abstract:Neural networks are fundamental in artificial intelligence, driving progress in computer vision and natural language processing. High-quality datasets are crucial for their development, and there is growing interest in datasets composed of neural networks themselves to support benchmarking, automated machine learning (AutoML), and model analysis. We introduce LEMUR, an open source dataset of neural network models with well-structured code for diverse architectures across tasks such as object detection, image classification, segmentation, and natural language processing. LEMUR is primarily designed to enable fine-tuning of large language models (LLMs) for AutoML tasks, providing a rich source of structured model representations and associated performance data. Leveraging Python and PyTorch, LEMUR enables seamless extension to new datasets and models while maintaining consistency. It integrates an Optuna-powered framework for evaluation, hyperparameter optimization, statistical analysis, and graphical insights. LEMUR provides an extension that enables models to run efficiently on edge devices, facilitating deployment in resource-constrained environments. Providing tools for model evaluation, preprocessing, and database management, LEMUR supports researchers and practitioners in developing, testing, and analyzing neural networks. Additionally, it offers an API that delivers comprehensive information about neural network models and their complete performance statistics with a single request, which can be used in experiments with code-generating large language models. The LEMUR will be released as an open source project under the MIT license upon acceptance of the paper.
Abstract:Optimal hyperparameter selection is critical for maximizing neural network performance, especially as models grow in complexity. This work investigates the viability of using large language models (LLMs) for hyperparameter optimization by employing a fine-tuned version of Code Llama. Through parameter-efficient fine-tuning using LoRA, we adapt the LLM to generate accurate and efficient hyperparameter recommendations tailored to diverse neural network architectures. Unlike traditional methods such as Optuna, which rely on exhaustive trials, the proposed approach achieves competitive or superior results in terms of Root Mean Square Error (RMSE) while significantly reducing computational overhead. Our approach highlights that LLM-based optimization not only matches state-of-the-art methods like Tree-structured Parzen Estimators but also accelerates the tuning process. This positions LLMs as a promising alternative to conventional optimization techniques, particularly for rapid experimentation. Furthermore, the ability to generate hyperparameters in a single inference step makes this method particularly well-suited for resource-constrained environments such as edge devices and mobile applications, where computational efficiency is paramount. The results confirm that LLMs, beyond their efficiency, offer substantial time savings and comparable stability, underscoring their value in advancing machine learning workflows. All generated hyperparameters are included in the LEMUR Neural Network (NN) Dataset, which is publicly available and serves as an open-source benchmark for hyperparameter optimization research.
Abstract:We present ANYU, a new virtually augmented version of the NYU depth v2 dataset, designed for monocular depth estimation. In contrast to the well-known approach where full 3D scenes of a virtual world are utilized to generate artificial datasets, ANYU was created by incorporating RGB-D representations of virtual reality objects into the original NYU depth v2 images. We specifically did not match each generated virtual object with an appropriate texture and a suitable location within the real-world image. Instead, an assignment of texture, location, lighting, and other rendering parameters was randomized to maximize a diversity of the training data, and to show that it is randomness that can improve the generalizing ability of a dataset. By conducting extensive experiments with our virtually modified dataset and validating on the original NYU depth v2 and iBims-1 benchmarks, we show that ANYU improves the monocular depth estimation performance and generalization of deep neural networks with considerably different architectures, especially for the current state-of-the-art VPD model. To the best of our knowledge, this is the first work that augments a real-world dataset with randomly generated virtual 3D objects for monocular depth estimation. We make our ANYU dataset publicly available in two training configurations with 10% and 100% additional synthetically enriched RGB-D pairs of training images, respectively, for efficient training and empirical exploration of virtual augmentation at https://github.com/ABrain-One/ANYU



Abstract:Despite the growing popularity of deep learning technologies, high memory requirements and power consumption are essentially limiting their application in mobile and IoT areas. While binary convolutional networks can alleviate these problems, the limited bitwidth of weights is often leading to significant degradation of prediction accuracy. In this paper, we present a method for training binary networks that maintains a stable predefined level of their information capacity throughout the training process by applying Shannon entropy based penalty to convolutional filters. The results of experiments conducted on SVHN, CIFAR and ImageNet datasets demonstrate that the proposed approach can statistically significantly improve the accuracy of binary networks.




Abstract:Various modifications of decision trees have been extensively used during the past years due to their high efficiency and interpretability. Tree node splitting based on relevant feature selection is a key step of decision tree learning, at the same time being their major shortcoming: the recursive nodes partitioning leads to geometric reduction of data quantity in the leaf nodes, which causes an excessive model complexity and data overfitting. In this paper, we present a novel architecture - a Decision Stream, - aimed to overcome this problem. Instead of building a tree structure during the learning process, we propose merging nodes from different branches based on their similarity that is estimated with two-sample test statistics, which leads to generation of a deep directed acyclic graph of decision rules that can consist of hundreds of levels. To evaluate the proposed solution, we test it on several common machine learning problems - credit scoring, twitter sentiment analysis, aircraft flight control, MNIST and CIFAR image classification, synthetic data classification and regression. Our experimental results reveal that the proposed approach significantly outperforms the standard decision tree learning methods on both regression and classification tasks, yielding a prediction error decrease up to 35%.


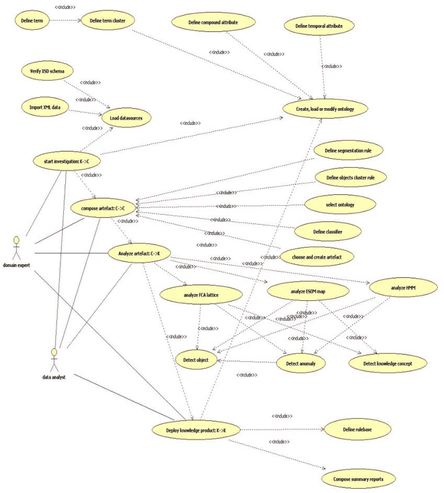
Abstract:Concept Relation Discovery and Innovation Enabling Technology (CORDIET), is a toolbox for gaining new knowledge from unstructured text data. At the core of CORDIET is the C-K theory which captures the essential elements of innovation. The tool uses Formal Concept Analysis (FCA), Emergent Self Organizing Maps (ESOM) and Hidden Markov Models (HMM) as main artifacts in the analysis process. The user can define temporal, text mining and compound attributes. The text mining attributes are used to analyze the unstructured text in documents, the temporal attributes use these document's timestamps for analysis. The compound attributes are XML rules based on text mining and temporal attributes. The user can cluster objects with object-cluster rules and can chop the data in pieces with segmentation rules. The artifacts are optimized for efficient data analysis; object labels in the FCA lattice and ESOM map contain an URL on which the user can click to open the selected document.