Abstract:Despite their remarkable progress across diverse domains, Large Language Models (LLMs) consistently fail at simple character-level tasks, such as counting letters in words, due to a fundamental limitation: tokenization. In this work, we frame this limitation as a problem of low mutual information and analyze it in terms of concept emergence. Using a suite of 19 synthetic tasks that isolate character-level reasoning in a controlled setting, we show that such capabilities emerge slowly, suddenly, and only late in training. We further show that percolation-based models of concept emergence explain these patterns, suggesting that learning character composition is not fundamentally different from learning commonsense knowledge. To address this bottleneck, we propose a lightweight architectural modification that significantly improves character-level reasoning while preserving the inductive advantages of subword models. Together, our results bridge low-level perceptual gaps in tokenized LMs and provide a principled framework for understanding and mitigating their structural blind spots. We make our code publicly available.




Abstract:Natural Language Inference (NLI) evaluation is crucial for assessing language understanding models; however, popular datasets suffer from systematic spurious correlations that artificially inflate actual model performance. To address this, we propose a method for the automated creation of a challenging test set without relying on the manual construction of artificial and unrealistic examples. We categorize the test set of popular NLI datasets into three difficulty levels by leveraging methods that exploit training dynamics. This categorization significantly reduces spurious correlation measures, with examples labeled as having the highest difficulty showing markedly decreased performance and encompassing more realistic and diverse linguistic phenomena. When our characterization method is applied to the training set, models trained with only a fraction of the data achieve comparable performance to those trained on the full dataset, surpassing other dataset characterization techniques. Our research addresses limitations in NLI dataset construction, providing a more authentic evaluation of model performance with implications for diverse NLU applications.




Abstract:In recent years, Large Language Models (LLMs) have achieved almost human-like performance on various tasks. While some LLMs have been trained on multilingual data, most of the training data is in English; hence, their performance in English greatly exceeds other languages. To our knowledge, we are the first to collect and translate a large collection of texts, instructions, and benchmarks and train, evaluate, and release open-source LLMs tailored for Romanian. We evaluate our methods on four different categories, including academic benchmarks, MT-Bench (manually translated), and a professionally built historical, cultural, and social benchmark adapted to Romanian. We argue for the usefulness and high performance of RoLLMs by obtaining state-of-the-art results across the board. We publicly release all resources (i.e., data, training and evaluation code, models) to support and encourage research on Romanian LLMs while concurrently creating a generalizable recipe, adequate for other low or less-resourced languages.




Abstract:In recent years, Large Language Models (LLMs) have achieved almost human-like performance on various tasks. While some LLMs have been trained on multilingual data, most of the training data is in English. Hence, their performance in English greatly exceeds their performance in other languages. This document presents our approach to training and evaluating the first foundational and chat LLM specialized for Romanian.
Abstract:Conspiracy theories have become a prominent and concerning aspect of online discourse, posing challenges to information integrity and societal trust. As such, we address conspiracy theory detection as proposed by the ACTI @ EVALITA 2023 shared task. The combination of pre-trained sentence Transformer models and data augmentation techniques enabled us to secure first place in the final leaderboard of both sub-tasks. Our methodology attained F1 scores of 85.71% in the binary classification and 91.23% for the fine-grained conspiracy topic classification, surpassing other competing systems.




Abstract:In recent times, the detection of hate-speech, offensive, or abusive language in online media has become an important topic in NLP research due to the exponential growth of social media and the propagation of such messages, as well as their impact. Misogyny detection, even though it plays an important part in hate-speech detection, has not received the same attention. In this paper, we describe our classification systems submitted to the SemEval-2022 Task 5: MAMI - Multimedia Automatic Misogyny Identification. The shared task aimed to identify misogynous content in a multi-modal setting by analysing meme images together with their textual captions. To this end, we propose two models based on the pre-trained UNITER model, one enhanced with an image sentiment classifier, whereas the second leverages a Vocabulary Graph Convolutional Network (VGCN). Additionally, we explore an ensemble using the aforementioned models. Our best model reaches an F1-score of 71.4% in Sub-task A and 67.3% for Sub-task B positioning our team in the upper third of the leaderboard. We release the code and experiments for our models on GitHub




Abstract:Complex word identification (CWI) is a cornerstone process towards proper text simplification. CWI is highly dependent on context, whereas its difficulty is augmented by the scarcity of available datasets which vary greatly in terms of domains and languages. As such, it becomes increasingly more difficult to develop a robust model that generalizes across a wide array of input examples. In this paper, we propose a novel training technique for the CWI task based on domain adaptation to improve the target character and context representations. This technique addresses the problem of working with multiple domains, inasmuch as it creates a way of smoothing the differences between the explored datasets. Moreover, we also propose a similar auxiliary task, namely text simplification, that can be used to complement lexical complexity prediction. Our model obtains a boost of up to 2.42% in terms of Pearson Correlation Coefficients in contrast to vanilla training techniques, when considering the CompLex from the Lexical Complexity Prediction 2021 dataset. At the same time, we obtain an increase of 3% in Pearson scores, while considering a cross-lingual setup relying on the Complex Word Identification 2018 dataset. In addition, our model yields state-of-the-art results in terms of Mean Absolute Error.




Abstract:The real-world impact of polarization and toxicity in the online sphere marked the end of 2020 and the beginning of this year in a negative way. Semeval-2021, Task 5 - Toxic Spans Detection is based on a novel annotation of a subset of the Jigsaw Unintended Bias dataset and is the first language toxicity detection task dedicated to identifying the toxicity-level spans. For this task, participants had to automatically detect character spans in short comments that render the message as toxic. Our model considers applying Virtual Adversarial Training in a semi-supervised setting during the fine-tuning process of several Transformer-based models (i.e., BERT and RoBERTa), in combination with Conditional Random Fields. Our approach leads to performance improvements and more robust models, enabling us to achieve an F1-score of 65.73% in the official submission and an F1-score of 66.13% after further tuning during post-evaluation.




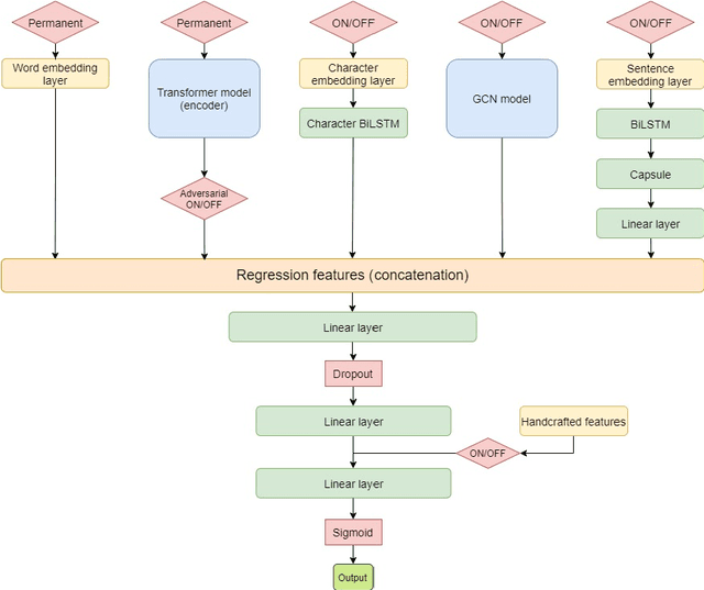
Abstract:Reading is a complex process which requires proper understanding of texts in order to create coherent mental representations. However, comprehension problems may arise due to hard-to-understand sections, which can prove troublesome for readers, while accounting for their specific language skills. As such, steps towards simplifying these sections can be performed, by accurately identifying and evaluating difficult structures. In this paper, we describe our approach for the SemEval-2021 Task 1: Lexical Complexity Prediction competition that consists of a mixture of advanced NLP techniques, namely Transformer-based language models, pre-trained word embeddings, Graph Convolutional Networks, Capsule Networks, as well as a series of hand-crafted textual complexity features. Our models are applicable on both subtasks and achieve good performance results, with a MAE below 0.07 and a Person correlation of .73 for single word identification, as well as a MAE below 0.08 and a Person correlation of .79 for multiple word targets. Our results are just 5.46% and 6.5% lower than the top scores obtained in the competition on the first and the second subtasks, respectively.




Abstract:Detecting humor is a challenging task since words might share multiple valences and, depending on the context, the same words can be even used in offensive expressions. Neural network architectures based on Transformer obtain state-of-the-art results on several Natural Language Processing tasks, especially text classification. Adversarial learning, combined with other techniques such as multi-task learning, aids neural models learn the intrinsic properties of data. In this work, we describe our adversarial multi-task network, AMTL-Humor, used to detect and rate humor and offensive texts from Task 7 at SemEval-2021. Each branch from the model is focused on solving a related task, and consists of a BiLSTM layer followed by Capsule layers, on top of BERTweet used for generating contextualized embeddings. Our best model consists of an ensemble of all tested configurations, and achieves a 95.66% F1-score and 94.70% accuracy for Task 1a, while obtaining RMSE scores of 0.6200 and 0.5318 for Tasks 1b and 2, respectively.