Abstract:The rapid spread of misinformation on social media underscores the need for scalable fact-checking tools. A key step is claim detection, which identifies statements that can be objectively verified. Prior approaches often rely on linguistic cues or claim check-worthiness, but these struggle with vague political discourse and diverse formats such as tweets. We present RAVE (Retrieval and Scoring Aware Verifiable Claim Detection), a framework that combines evidence retrieval with structured signals of relevance and source credibility. Experiments on CT22-test and PoliClaim-test show that RAVE consistently outperforms text-only and retrieval-based baselines in both accuracy and F1.
Abstract:The volume of machine-generated content online has grown dramatically due to the widespread use of Large Language Models (LLMs), leading to new challenges for content moderation systems. Conventional content moderation classifiers, which are usually trained on text produced by humans, suffer from misclassifications due to LLM-generated text deviating from their training data and adversarial attacks that aim to avoid detection. Present-day defence tactics are reactive rather than proactive, since they rely on adversarial training or external detection models to identify attacks. In this work, we aim to identify the vulnerable components of toxicity classifiers that contribute to misclassification, proposing a novel strategy based on mechanistic interpretability techniques. Our study focuses on fine-tuned BERT and RoBERTa classifiers, testing on diverse datasets spanning a variety of minority groups. We use adversarial attacking techniques to identify vulnerable circuits. Finally, we suppress these vulnerable circuits, improving performance against adversarial attacks. We also provide demographic-level insights into these vulnerable circuits, exposing fairness and robustness gaps in model training. We find that models have distinct heads that are either crucial for performance or vulnerable to attack and suppressing the vulnerable heads improves performance on adversarial input. We also find that different heads are responsible for vulnerability across different demographic groups, which can inform more inclusive development of toxicity detection models.




Abstract:Recent advancements in large language models (LLMs) have unlocked unprecedented possibilities across a range of applications. However, as a community, we believe that the field of Natural Language Processing (NLP) has a growing need to approach deployment with greater intentionality and responsibility. In alignment with the broader vision of AI for Social Good (Toma\v{s}ev et al., 2020), this paper examines the role of NLP in addressing pressing societal challenges. Through a cross-disciplinary analysis of social goals and emerging risks, we highlight promising research directions and outline challenges that must be addressed to ensure responsible and equitable progress in NLP4SG research.
Abstract:In the context of fact-checking, claims are often repeated across various platforms and in different languages, which can benefit from a process that reduces this redundancy. While retrieving previously fact-checked claims has been investigated as a solution, the growing number of unverified claims and expanding size of fact-checked databases calls for alternative, more efficient solutions. A promising solution is to group claims that discuss the same underlying facts into clusters to improve claim retrieval and validation. However, research on claim clustering is hindered by the lack of suitable datasets. To bridge this gap, we introduce \textit{MultiClaimNet}, a collection of three multilingual claim cluster datasets containing claims in 86 languages across diverse topics. Claim clusters are formed automatically from claim-matching pairs with limited manual intervention. We leverage two existing claim-matching datasets to form the smaller datasets within \textit{MultiClaimNet}. To build the larger dataset, we propose and validate an approach involving retrieval of approximate nearest neighbors to form candidate claim pairs and an automated annotation of claim similarity using large language models. This larger dataset contains 85.3K fact-checked claims written in 78 languages. We further conduct extensive experiments using various clustering techniques and sentence embedding models to establish baseline performance. Our datasets and findings provide a strong foundation for scalable claim clustering, contributing to efficient fact-checking pipelines.




Abstract:Identifying claims requiring verification is a critical task in automated fact-checking, especially given the proliferation of misinformation on social media platforms. Despite significant progress in the task, there remain open challenges such as dealing with multilingual and multimodal data prevalent in online discourse. Addressing the multilingual challenge, recent efforts have focused on fine-tuning pre-trained multilingual language models. While these models can handle multiple languages, their ability to effectively transfer cross-lingual knowledge for detecting claims spreading on social media remains under-explored. In this paper, we introduce EX-Claim, an entity-aware cross-lingual claim detection model that generalizes well to handle claims written in any language. The model leverages entity information derived from named entity recognition and entity linking techniques to improve the language-level performance of both seen and unseen languages during training. Extensive experiments conducted on three datasets from different social media platforms demonstrate that our proposed model significantly outperforms the baselines, across 27 languages, and achieves the highest rate of knowledge transfer, even with limited training data.




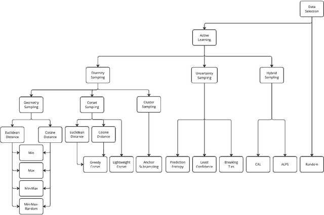
Abstract:Citation Worthiness Detection (CWD) consists in determining which sentences, within an article or collection, should be backed up with a citation to validate the information it provides. This study, introduces ALPET, a framework combining Active Learning (AL) and Pattern-Exploiting Training (PET), to enhance CWD for languages with limited data resources. Applied to Catalan, Basque, and Albanian Wikipedia datasets, ALPET outperforms the existing CCW baseline while reducing the amount of labeled data in some cases above 80\%. ALPET's performance plateaus after 300 labeled samples, showing it suitability for low-resource scenarios where large, labeled datasets are not common. While specific active learning query strategies, like those employing K-Means clustering, can offer advantages, their effectiveness is not universal and often yields marginal gains over random sampling, particularly with smaller datasets. This suggests that random sampling, despite its simplicity, remains a strong baseline for CWD in constraint resource environments. Overall, ALPET's ability to achieve high performance with fewer labeled samples makes it a promising tool for enhancing the verifiability of online content in low-resource language settings.




Abstract:Existing research on detecting cyberbullying incidents on social media has primarily concentrated on harassment and is typically approached as a binary classification task. However, cyberbullying encompasses various forms, such as denigration and harassment, which celebrities frequently face. Furthermore, suitable training data for these diverse forms of cyberbullying remains scarce. In this study, we first develop a celebrity cyberbullying dataset that encompasses two distinct types of incidents: harassment and defamation. We investigate various types of transformer-based models, namely masked (RoBERTa, Bert and DistilBert), replacing(Electra), autoregressive (XLnet), masked&permuted (Mpnet), text-text (T5) and large language models (Llama2 and Llama3) under low source settings. We find that they perform competitively on explicit harassment binary detection. However, their performance is substantially lower on harassment and denigration multi-classification tasks. Therefore, we propose an emotion-adaptive training framework (EAT) that helps transfer knowledge from the domain of emotion detection to the domain of cyberbullying detection to help detect indirect cyberbullying events. EAT consistently improves the average macro F1, precision and recall by 20% in cyberbullying detection tasks across nine transformer-based models under low-resource settings. Our claims are supported by intuitive theoretical insights and extensive experiments.



Abstract:The claim matching (CM) task can benefit an automated fact-checking pipeline by putting together claims that can be resolved with the same fact-check. In this work, we are the first to explore zero-shot and few-shot learning approaches to the task. We consider CM as a binary classification task and experiment with a set of instruction-following large language models (GPT-3.5-turbo, Gemini-1.5-flash, Mistral-7B-Instruct, and Llama-3-8B-Instruct), investigating prompt templates. We introduce a new CM dataset, ClaimMatch, which will be released upon acceptance. We put LLMs to the test in the CM task and find that it can be tackled by leveraging more mature yet similar tasks such as natural language inference or paraphrase detection. We also propose a pipeline for CM, which we evaluate on texts of different lengths.
Abstract:Selecting check-worthy claims for fact-checking is considered a crucial part of expediting the fact-checking process by filtering out and ranking the check-worthy claims for being validated among the impressive amount of claims could be found online. The check-worthy claim detection task, however, becomes more challenging when the model needs to deal with new topics that differ from those seen earlier. In this study, we propose a domain-adaptation framework for check-worthy claims detection across topics for the Arabic language to adopt a new topic, mimicking a real-life scenario of the daily emergence of events worldwide. We propose the Gradual Topic Learning (GTL) model, which builds an ability to learning gradually and emphasizes the check-worthy claims for the target topic during several stages of the learning process. In addition, we introduce the Similarity-driven Gradual Topic Learning (SGTL) model that synthesizes gradual learning with a similarity-based strategy for the target topic. Our experiments demonstrate the effectiveness of our proposed model, showing an overall tendency for improving performance over the state-of-the-art baseline across 11 out of the 14 topics under study.




Abstract:Natural Language Generation has been rapidly developing with the advent of large language models (LLMs). While their usage has sparked significant attention from the general public, it is important for readers to be aware when a piece of text is LLM-generated. This has brought about the need for building models that enable automated LLM-generated text detection, with the aim of mitigating potential negative outcomes of such content. Existing LLM-generated detectors show competitive performances in telling apart LLM-generated and human-written text, but this performance is likely to deteriorate when paraphrased texts are considered. In this study, we devise a new data collection strategy to collect Human & LLM Paraphrase Collection (HLPC), a first-of-its-kind dataset that incorporates human-written texts and paraphrases, as well as LLM-generated texts and paraphrases. With the aim of understanding the effects of human-written paraphrases on the performance of state-of-the-art LLM-generated text detectors OpenAI RoBERTa and watermark detectors, we perform classification experiments that incorporate human-written paraphrases, watermarked and non-watermarked LLM-generated documents from GPT and OPT, and LLM-generated paraphrases from DIPPER and BART. The results show that the inclusion of human-written paraphrases has a significant impact of LLM-generated detector performance, promoting TPR@1%FPR with a possible trade-off of AUROC and accuracy.