Abstract:Point spread function (PSF) engineering has been pivotal in the remarkable progress made in high-resolution imaging in the last decades. However, the diversity in PSF structures attainable through existing engineering methods is limited. Here, we report universal PSF engineering, demonstrating a method to synthesize an arbitrary set of spatially varying 3D PSFs between the input and output volumes of a spatially incoherent diffractive processor composed of cascaded transmissive surfaces. We rigorously analyze the PSF engineering capabilities of such diffractive processors within the diffraction limit of light and provide numerical demonstrations of unique imaging capabilities, such as snapshot 3D multispectral imaging without involving any spectral filters, axial scanning or digital reconstruction steps, which is enabled by the spatial and spectral engineering of 3D PSFs. Our framework and analysis would be important for future advancements in computational imaging, sensing and diffractive processing of 3D optical information.




Abstract:Unidirectional imagers form images of input objects only in one direction, e.g., from field-of-view (FOV) A to FOV B, while blocking the image formation in the reverse direction, from FOV B to FOV A. Here, we report unidirectional imaging under spatially partially coherent light and demonstrate high-quality imaging only in the forward direction (A->B) with high power efficiency while distorting the image formation in the backward direction (B->A) along with low power efficiency. Our reciprocal design features a set of spatially engineered linear diffractive layers that are statistically optimized for partially coherent illumination with a given phase correlation length. Our analyses reveal that when illuminated by a partially coherent beam with a correlation length of ~1.5 w or larger, where w is the wavelength of light, diffractive unidirectional imagers achieve robust performance, exhibiting asymmetric imaging performance between the forward and backward directions - as desired. A partially coherent unidirectional imager designed with a smaller correlation length of less than 1.5 w still supports unidirectional image transmission, but with a reduced figure of merit. These partially coherent diffractive unidirectional imagers are compact (axially spanning less than 75 w), polarization-independent, and compatible with various types of illumination sources, making them well-suited for applications in asymmetric visual information processing and communication.




Abstract:Optical imaging and sensing systems based on diffractive elements have seen massive advances over the last several decades. Earlier generations of diffractive optical processors were, in general, designed to deliver information to an independent system that was separately optimized, primarily driven by human vision or perception. With the recent advances in deep learning and digital neural networks, there have been efforts to establish diffractive processors that are jointly optimized with digital neural networks serving as their back-end. These jointly optimized hybrid (optical+digital) processors establish a new "diffractive language" between input electromagnetic waves that carry analog information and neural networks that process the digitized information at the back-end, providing the best of both worlds. Such hybrid designs can process spatially and temporally coherent, partially coherent, or incoherent input waves, providing universal coverage for any spatially varying set of point spread functions that can be optimized for a given task, executed in collaboration with digital neural networks. In this article, we highlight the utility of this exciting collaboration between engineered and programmed diffraction and digital neural networks for a diverse range of applications. We survey some of the major innovations enabled by the push-pull relationship between analog wave processing and digital neural networks, also covering the significant benefits that could be reaped through the synergy between these two complementary paradigms.
Abstract:Phase imaging is widely used in biomedical imaging, sensing, and material characterization, among other fields. However, direct imaging of phase objects with subwavelength resolution remains a challenge. Here, we demonstrate subwavelength imaging of phase and amplitude objects based on all-optical diffractive encoding and decoding. To resolve subwavelength features of an object, the diffractive imager uses a thin, high-index solid-immersion layer to transmit high-frequency information of the object to a spatially-optimized diffractive encoder, which converts/encodes high-frequency information of the input into low-frequency spatial modes for transmission through air. The subsequent diffractive decoder layers (in air) are jointly designed with the encoder using deep-learning-based optimization, and communicate with the encoder layer to create magnified images of input objects at its output, revealing subwavelength features that would otherwise be washed away due to diffraction limit. We demonstrate that this all-optical collaboration between a diffractive solid-immersion encoder and the following decoder layers in air can resolve subwavelength phase and amplitude features of input objects in a highly compact design. To experimentally demonstrate its proof-of-concept, we used terahertz radiation and developed a fabrication method for creating monolithic multi-layer diffractive processors. Through these monolithically fabricated diffractive encoder-decoder pairs, we demonstrated phase-to-intensity transformations and all-optically reconstructed subwavelength phase features of input objects by directly transforming them into magnified intensity features at the output. This solid-immersion-based diffractive imager, with its compact and cost-effective design, can find wide-ranging applications in bioimaging, endoscopy, sensing and materials characterization.
Abstract:As an optical processor, a Diffractive Deep Neural Network (D2NN) utilizes engineered diffractive surfaces designed through machine learning to perform all-optical information processing, completing its tasks at the speed of light propagation through thin optical layers. With sufficient degrees-of-freedom, D2NNs can perform arbitrary complex-valued linear transformations using spatially coherent light. Similarly, D2NNs can also perform arbitrary linear intensity transformations with spatially incoherent illumination; however, under spatially incoherent light, these transformations are non-negative, acting on diffraction-limited optical intensity patterns at the input field-of-view (FOV). Here, we expand the use of spatially incoherent D2NNs to complex-valued information processing for executing arbitrary complex-valued linear transformations using spatially incoherent light. Through simulations, we show that as the number of optimized diffractive features increases beyond a threshold dictated by the multiplication of the input and output space-bandwidth products, a spatially incoherent diffractive visual processor can approximate any complex-valued linear transformation and be used for all-optical image encryption using incoherent illumination. The findings are important for the all-optical processing of information under natural light using various forms of diffractive surface-based optical processors.
Abstract:Free-space optical systems are emerging for high data rate communication and transfer of information in indoor and outdoor settings. However, free-space optical communication becomes challenging when an occlusion blocks the light path. Here, we demonstrate, for the first time, a direct communication scheme, passing optical information around a fully opaque, arbitrarily shaped obstacle that partially or entirely occludes the transmitter's field-of-view. In this scheme, an electronic neural network encoder and a diffractive optical network decoder are jointly trained using deep learning to transfer the optical information or message of interest around the opaque occlusion of an arbitrary shape. The diffractive decoder comprises successive spatially-engineered passive surfaces that process optical information through light-matter interactions. Following its training, the encoder-decoder pair can communicate any arbitrary optical information around opaque occlusions, where information decoding occurs at the speed of light propagation. For occlusions that change their size and/or shape as a function of time, the encoder neural network can be retrained to successfully communicate with the existing diffractive decoder, without changing the physical layer(s) already deployed. We also validate this framework experimentally in the terahertz spectrum using a 3D-printed diffractive decoder to communicate around a fully opaque occlusion. Scalable for operation in any wavelength regime, this scheme could be particularly useful in emerging high data-rate free-space communication systems.
Abstract:Under spatially-coherent light, a diffractive optical network composed of structured surfaces can be designed to perform any arbitrary complex-valued linear transformation between its input and output fields-of-view (FOVs) if the total number (N) of optimizable phase-only diffractive features is greater than or equal to ~2 Ni x No, where Ni and No refer to the number of useful pixels at the input and the output FOVs, respectively. Here we report the design of a spatially-incoherent diffractive optical processor that can approximate any arbitrary linear transformation in time-averaged intensity between its input and output FOVs. Under spatially-incoherent monochromatic light, the spatially-varying intensity point spread functon(H) of a diffractive network, corresponding to a given, arbitrarily-selected linear intensity transformation, can be written as H(m,n;m',n')=|h(m,n;m',n')|^2, where h is the spatially-coherent point-spread function of the same diffractive network, and (m,n) and (m',n') define the coordinates of the output and input FOVs, respectively. Using deep learning, supervised through examples of input-output profiles, we numerically demonstrate that a spatially-incoherent diffractive network can be trained to all-optically perform any arbitrary linear intensity transformation between its input and output if N is greater than or equal to ~2 Ni x No. These results constitute the first demonstration of universal linear intensity transformations performed on an input FOV under spatially-incoherent illumination and will be useful for designing all-optical visual processors that can work with incoherent, natural light.




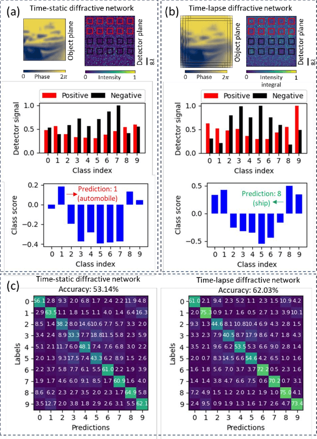
Abstract:Diffractive deep neural networks (D2NNs) define an all-optical computing framework comprised of spatially engineered passive surfaces that collectively process optical input information by modulating the amplitude and/or the phase of the propagating light. Diffractive optical networks complete their computational tasks at the speed of light propagation through a thin diffractive volume, without any external computing power while exploiting the massive parallelism of optics. Diffractive networks were demonstrated to achieve all-optical classification of objects and perform universal linear transformations. Here we demonstrate, for the first time, a "time-lapse" image classification scheme using a diffractive network, significantly advancing its classification accuracy and generalization performance on complex input objects by using the lateral movements of the input objects and/or the diffractive network, relative to each other. In a different context, such relative movements of the objects and/or the camera are routinely being used for image super-resolution applications; inspired by their success, we designed a time-lapse diffractive network to benefit from the complementary information content created by controlled or random lateral shifts. We numerically explored the design space and performance limits of time-lapse diffractive networks, revealing a blind testing accuracy of 62.03% on the optical classification of objects from the CIFAR-10 dataset. This constitutes the highest inference accuracy achieved so far using a single diffractive network on the CIFAR-10 dataset. Time-lapse diffractive networks will be broadly useful for the spatio-temporal analysis of input signals using all-optical processors.




Abstract:Reconstruction of in-line holograms of unknown objects in general suffers from twin-image artifacts due to the appearance of an out-of-focus image overlapping with the desired image to be reconstructed. Computer-based iterative phase retrieval algorithms and learning-based methods have been used for the suppression of such image artifacts in digital holography. Here we report an all-optical hologram reconstruction method that can instantly retrieve the image of an unknown object from its in-line hologram and eliminate twin-image artifacts without using a digital processor or a computer. Multiple transmissive diffractive layers are trained using deep learning so that the diffracted light from an arbitrary input hologram is processed all-optically, through light-matter interaction, to reconstruct the image of an unknown object at the speed of light propagation and without the need for any external power. This passive all-optical processor composed of spatially-engineered transmissive layers forms a diffractive network, which successfully generalizes to reconstruct in-line holograms of unknown, new objects and exhibits improved diffraction efficiency as well as extended depth-of-field at the hologram recording distance. This all-optical hologram processor and the underlying design framework can find numerous applications in coherent imaging and holographic display-related applications owing to its major advantages in terms of image reconstruction speed and computer-free operation.




Abstract:A plethora of research advances have emerged in the fields of optics and photonics that benefit from harnessing the power of machine learning. Specifically, there has been a revival of interest in optical computing hardware, due to its potential advantages for machine learning tasks in terms of parallelization, power efficiency and computation speed. Diffractive Deep Neural Networks (D2NNs) form such an optical computing framework, which benefits from deep learning-based design of successive diffractive layers to all-optically process information as the input light diffracts through these passive layers. D2NNs have demonstrated success in various tasks, including e.g., object classification, spectral-encoding of information, optical pulse shaping and imaging, among others. Here, we significantly improve the inference performance of diffractive optical networks using feature engineering and ensemble learning. After independently training a total of 1252 D2NNs that were diversely engineered with a variety of passive input filters, we applied a pruning algorithm to select an optimized ensemble of D2NNs that collectively improve their image classification accuracy. Through this pruning, we numerically demonstrated that ensembles of N=14 and N=30 D2NNs achieve blind testing accuracies of 61.14% and 62.13%, respectively, on the classification of CIFAR-10 test images, providing an inference improvement of >16% compared to the average performance of the individual D2NNs within each ensemble. These results constitute the highest inference accuracies achieved to date by any diffractive optical neural network design on the same dataset and might provide a significant leapfrog to extend the application space of diffractive optical image classification and machine vision systems.