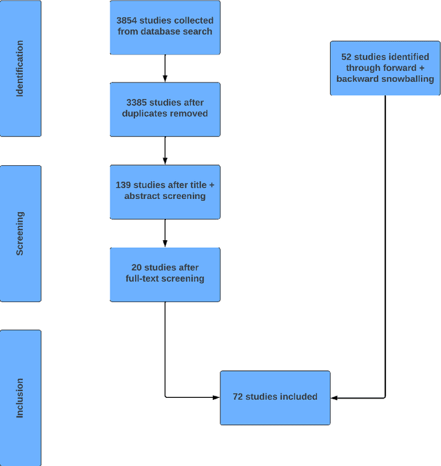
Abstract:Fine-tuning is an immensely resource-intensive process when retraining Large Language Models (LLMs) to incorporate a larger body of knowledge. Although many fine-tuning techniques have been developed to reduce the time and computational cost involved, the challenge persists as LLMs continue to grow in size and complexity. To address this, a new approach to knowledge expansion in LLMs is needed. Retrieval-Augmented Generation (RAG) offers one such alternative by storing external knowledge in a database and retrieving relevant chunks to support question answering. However, naive implementations of RAG face significant limitations in scalability and answer accuracy. This paper introduces KeyKnowledgeRAG (K2RAG), a novel framework designed to overcome these limitations. Inspired by the divide-and-conquer paradigm, K2RAG integrates dense and sparse vector search, knowledge graphs, and text summarization to improve retrieval quality and system efficiency. The framework also includes a preprocessing step that summarizes the training data, significantly reducing the training time. K2RAG was evaluated using the MultiHopRAG dataset, where the proposed pipeline was trained on the document corpus and tested on a separate evaluation set. Results demonstrated notable improvements over common naive RAG implementations. K2RAG achieved the highest mean answer similarity score of 0.57, and reached the highest third quartile (Q3) similarity of 0.82, indicating better alignment with ground-truth answers. In addition to improved accuracy, the framework proved highly efficient. The summarization step reduced the average training time of individual components by 93%, and execution speed was up to 40% faster than traditional knowledge graph-based RAG systems. K2RAG also demonstrated superior scalability, requiring three times less VRAM than several naive RAG implementations tested in this study.
Abstract:Software is omnipresent within all factors of society. It is thus important to ensure that software are well tested to mitigate bad user experiences as well as the potential for severe financial and human losses. Software testing is however expensive and absorbs valuable time and resources. As a result, the field of automated software testing has grown of interest to researchers in past decades. In our review of present and past research papers, we have identified an information gap in the areas of improvement for the Genetic Algorithm and Particle Swarm Optimisation. A gap in knowledge in the current challenges that face automated testing has also been identified. We therefore present this systematic literature review in an effort to consolidate existing knowledge in regards to the evolutionary approaches as well as their improvements and resulting limitations. These improvements include hybrid algorithm combinations as well as interoperability with mutation testing and neural networks. We will also explore the main test criterion that are used in these algorithms alongside the challenges currently faced in the field related to readability, mocking and more.




Abstract:Effective long-term memory management is crucial for language models handling extended contexts. We introduce a novel framework that dynamically ranks memory entries based on relevance. Unlike previous works, our model introduces a novel relevance scoring and a pointwise re-ranking model for key-value embeddings, inspired by learning-to-rank techniques in information retrieval. Enhanced Ranked Memory Augmented Retrieval ERMAR achieves state-of-the-art results on standard benchmarks.
Abstract:Traditional Multi-level Hierarchical Classification (MLHC) classifiers often rely on backbone models with $n$ independent output layers. This structure tends to overlook the hierarchical relationships between classes, leading to inconsistent predictions that violate the underlying taxonomy. Additionally, once a backbone architecture for an MLHC classifier is selected, adapting the model to accommodate new tasks can be challenging. For example, incorporating fairness to protect sensitive attributes within a hierarchical classifier necessitates complex adjustments to maintain the class hierarchy while enforcing fairness constraints. In this paper, we extend this concept to hierarchical classification by introducing a fair, model-agnostic layer designed to enforce taxonomy and optimize specific objectives, including consistency, fairness, and exact match. Our evaluations demonstrate that the proposed layer not only improves the fairness of predictions but also enforces the taxonomy, resulting in consistent predictions and superior performance. Compared to Large Language Models (LLMs) employing in-processing de-biasing techniques and models without any bias correction, our approach achieves better outcomes in both fairness and accuracy, making it particularly valuable in sectors like e-commerce, healthcare, and education, where predictive reliability is crucial.
Abstract:Multi-level Hierarchical Classification (MLHC) tackles the challenge of categorizing items within a complex, multi-layered class structure. However, traditional MLHC classifiers often rely on a backbone model with independent output layers, which tend to ignore the hierarchical relationships between classes. This oversight can lead to inconsistent predictions that violate the underlying taxonomy. Leveraging Large Language Models (LLMs), we propose a novel taxonomy-embedded transitional LLM-agnostic framework for multimodality classification. The cornerstone of this advancement is the ability of models to enforce consistency across hierarchical levels. Our evaluations on the MEP-3M dataset - a multi-modal e-commerce product dataset with various hierarchical levels - demonstrated a significant performance improvement compared to conventional LLM structures.




Abstract:In the growing field of blockchain technology, smart contracts exist as transformative digital agreements that execute transactions autonomously in decentralised networks. However, these contracts face challenges in the form of security vulnerabilities, posing significant financial and operational risks. While traditional methods to detect and mitigate vulnerabilities in smart contracts are limited due to a lack of comprehensiveness and effectiveness, integrating advanced machine learning technologies presents an attractive approach to increasing effective vulnerability countermeasures. We endeavour to fill an important gap in the existing literature by conducting a rigorous systematic review, exploring the intersection between machine learning and smart contracts. Specifically, the study examines the potential of machine learning techniques to improve the detection and mitigation of vulnerabilities in smart contracts. We analysed 88 articles published between 2018 and 2023 from the following databases: IEEE, ACM, ScienceDirect, Scopus, and Google Scholar. The findings reveal that classical machine learning techniques, including KNN, RF, DT, XG-Boost, and SVM, outperform static tools in vulnerability detection. Moreover, multi-model approaches integrating deep learning and classical machine learning show significant improvements in precision and recall, while hybrid models employing various techniques achieve near-perfect performance in vulnerability detection accuracy. By integrating state-of-the-art solutions, this work synthesises current methods, thoroughly investigates research gaps, and suggests directions for future studies. The insights gathered from this study are intended to serve as a seminal reference for academics, industry experts, and bodies interested in leveraging machine learning to enhance smart contract security.




Abstract:Federated Learning (FL) enables local devices to collaboratively learn a shared predictive model by only periodically sharing model parameters with a central aggregator. However, FL can be disadvantaged by statistical heterogeneity produced by the diversity in each local devices data distribution, which creates different levels of Independent and Identically Distributed (IID) data. Furthermore, this can be more complex when optimising different combinations of FL parameters and choosing optimal aggregation. In this paper, we present an empirical analysis of different FL training parameters and aggregators over various levels of statistical heterogeneity on three datasets. We propose a systematic data partition strategy to simulate different levels of statistical heterogeneity and a metric to measure the level of IID. Additionally, we empirically identify the best FL model and key parameters for datasets of different characteristics. On the basis of these, we present recommended guidelines for FL parameters and aggregators to optimise model performance under different levels of IID and with different datasets




Abstract:Understanding the conversation abilities of Large Language Models (LLMs) can help lead to its more cautious and appropriate deployment. This is especially important for safety-critical domains like mental health, where someone's life may depend on the exact wording of a response to an urgent question. In this paper, we propose a novel framework for evaluating the nuanced conversation abilities of LLMs. Within it, we develop a series of quantitative metrics developed from literature on using psychotherapy conversation analysis literature. While we ensure that our framework and metrics are transferable by researchers to relevant adjacent domains, we apply them to the mental health field. We use our framework to evaluate several popular frontier LLMs, including some GPT and Llama models, through a verified mental health dataset. Our results show that GPT4 Turbo can perform significantly more similarly to verified therapists than other selected LLMs. We conduct additional analysis to examine how LLM conversation performance varies across specific mental health topics. Our results indicate that GPT4 Turbo performs well in achieving high correlation with verified therapists in particular topics such as Parenting and Relationships. We believe our contributions will help researchers develop better LLMs that, in turn, will more positively support people's lives.
Abstract:Stock prices forecasting has always been a challenging task. Although many research projects adopt machine learning and deep learning algorithms to address the problem, few of them pay attention to the varying degrees of dependencies between stock prices. In this paper we introduce a hybrid model that improves stock price prediction by emphasizing the dependencies between adjacent stock prices. The proposed model, ResNLS, is mainly composed of two neural architectures, ResNet and LSTM. ResNet serves as a feature extractor to identify dependencies between stock prices across time windows, while LSTM analyses the initial time-series data with the combination of dependencies which considered as residuals. In predicting the SSE Composite Index, our experiment reveals that when the closing price data for the previous 5 consecutive trading days is used as the input, the performance of the model (ResNLS-5) is optimal compared to those with other inputs. Furthermore, ResNLS-5 outperforms vanilla CNN, RNN, LSTM, and BiLSTM models in terms of prediction accuracy. It also demonstrates at least a 20% improvement over the current state-of-the-art baselines. To verify whether ResNLS-5 can help clients effectively avoid risks and earn profits in the stock market, we construct a quantitative trading framework for back testing. The experimental results show that the trading strategy based on predictions from ResNLS-5 can successfully mitigate losses during declining stock prices and generate profits in the periods of rising stock prices.




Abstract:Recommender systems have been successfully used in many domains with the help of machine learning algorithms. However, such applications tend to use multi-dimensional user data, which has raised widespread concerns about the breach of users privacy. Meanwhile, wearable technologies have enabled users to collect fitness-related data through embedded sensors to monitor their conditions or achieve personalized fitness goals. In this paper, we propose a novel privacy-aware personalized fitness recommender system. We introduce a multi-level deep learning framework that learns important features from a large-scale real fitness dataset that is collected from wearable IoT devices to derive intelligent fitness recommendations. Unlike most existing approaches, our approach achieves personalization by inferring the fitness characteristics of users from sensory data and thus minimizing the need for explicitly collecting user identity or biometric information, such as name, age, height, weight. In particular, our proposed models and algorithms predict (a) personalized exercise distance recommendations to help users to achieve target calories, (b) personalized speed sequence recommendations to adjust exercise speed given the nature of the exercise and the chosen route, and (c) personalized heart rate sequence to guide the user of the potential health status for future exercises. Our experimental evaluation on a real-world Fitbit dataset demonstrated high accuracy in predicting exercise distance, speed sequence, and heart rate sequence compared to similar studies. Furthermore, our approach is novel compared to existing studies as it does not require collecting and using users sensitive information, and thus it preserves the users privacy.