



Abstract:Whole slide image (WSI) registration is an essential task for analysing the tumour microenvironment (TME) in histopathology. It involves the alignment of spatial information between WSIs of the same section or serial sections of a tissue sample. The tissue sections are usually stained with single or multiple biomarkers before imaging, and the goal is to identify neighbouring nuclei along the Z-axis for creating a 3D image or identifying subclasses of cells in the TME. This task is considerably more challenging compared to radiology image registration, such as magnetic resonance imaging or computed tomography, due to various factors. These include gigapixel size of images, variations in appearance between differently stained tissues, changes in structure and morphology between non-consecutive sections, and the presence of artefacts, tears, and deformations. Currently, there is a noticeable gap in the literature regarding a review of the current approaches and their limitations, as well as the challenges and opportunities they present. We aim to provide a comprehensive understanding of the available approaches and their application for various purposes. Furthermore, we investigate current deep learning methods used for WSI registration, emphasising their diverse methodologies. We examine the available datasets and explore tools and software employed in the field. Finally, we identify open challenges and potential future trends in this area of research.




Abstract:Early detection of cancer can help improve patient prognosis by early intervention. Head and neck cancer is diagnosed in specialist centres after a surgical biopsy, however, there is a potential for these to be missed leading to delayed diagnosis. To overcome these challenges, we present an attention based pipeline that identifies suspected lesions, segments, and classifies them as non-dysplastic, dysplastic and cancerous lesions. We propose (a) a vision transformer based Mask R-CNN network for lesion detection and segmentation of clinical images, and (b) Multiple Instance Learning (MIL) based scheme for classification. Current results show that the segmentation model produces segmentation masks and bounding boxes with up to 82% overlap accuracy score on unseen external test data and surpassing reviewed segmentation benchmarks. Next, a classification F1-score of 85% on the internal cohort test set. An app has been developed to perform lesion segmentation taken via a smart device. Future work involves employing endoscopic video data for precise early detection and prognosis.




Abstract:Whole Slide Images (WSIs) provide exceptional detail for studying tissue architecture at the cell level. To study tumour microenvironment (TME) with the context of various protein biomarkers and cell sub-types, analysis and registration of features using multi-stained WSIs is often required. Multi-stained WSI pairs normally suffer from rigid and non-rigid deformities in addition to slide artefacts and control tissue which present challenges at precise registration. Traditional registration methods mainly focus on global rigid/non-rigid registration but struggle with aligning slides with complex tissue deformations at the nuclei level. However, nuclei level non-rigid registration is essential for downstream tasks such as cell sub-type analysis in the context of protein biomarker signatures. This paper focuses on local level non-rigid registration using a nuclei-location based point set registration approach for aligning multi-stained WSIs. We exploit the spatial distribution of nuclei that is prominent and consistent (to a large level) across different stains to establish a spatial correspondence. We evaluate our approach using the HYRECO dataset consisting of 54 re-stained images of H\&E and PHH3 image pairs. The approach can be extended to other IHC and IF stained WSIs considering a good nuclei detection algorithm is accessible. The performance of the model is tested against established registration algorithms and is shown to outperform the model for nuclei level registration.



Abstract:Digital pathology has gained significant traction in modern healthcare systems. This shift from optical microscopes to digital imagery brings with it the potential for improved diagnosis, efficiency, and the integration of AI tools into the pathologists workflow. A critical aspect of this is visualization. Throughout the development of a machine learning (ML) model in digital pathology, it is crucial to have flexible, openly available tools to visualize models, from their outputs and predictions to the underlying annotations and images used to train or test a model. We introduce TIAViz, a Python-based visualization tool built into TIAToolbox which allows flexible, interactive, fully zoomable overlay of a wide variety of information onto whole slide images, including graphs, heatmaps, segmentations, annotations and other WSIs. The UI is browser-based, allowing use either locally, on a remote machine, or on a server to provide publicly available demos. This tool is open source and is made available at: https://github.com/TissueImageAnalytics/tiatoolbox and via pip installation (pip install tiatoolbox) and conda as part of TIAToolbox.




Abstract:The digital landscape of the Internet of Energy (IoE) is on the brink of a revolutionary transformation with the integration of edge Artificial Intelligence (AI). This comprehensive review elucidates the promise and potential that edge AI holds for reshaping the IoE ecosystem. Commencing with a meticulously curated research methodology, the article delves into the myriad of edge AI techniques specifically tailored for IoE. The myriad benefits, spanning from reduced latency and real-time analytics to the pivotal aspects of information security, scalability, and cost-efficiency, underscore the indispensability of edge AI in modern IoE frameworks. As the narrative progresses, readers are acquainted with pragmatic applications and techniques, highlighting on-device computation, secure private inference methods, and the avant-garde paradigms of AI training on the edge. A critical analysis follows, offering a deep dive into the present challenges including security concerns, computational hurdles, and standardization issues. However, as the horizon of technology ever expands, the review culminates in a forward-looking perspective, envisaging the future symbiosis of 5G networks, federated edge AI, deep reinforcement learning, and more, painting a vibrant panorama of what the future beholds. For anyone vested in the domains of IoE and AI, this review offers both a foundation and a visionary lens, bridging the present realities with future possibilities.




Abstract:Recommender systems have been widely used in different application domains including energy-preservation, e-commerce, healthcare, social media, etc. Such applications require the analysis and mining of massive amounts of various types of user data, including demographics, preferences, social interactions, etc. in order to develop accurate and precise recommender systems. Such datasets often include sensitive information, yet most recommender systems are focusing on the models' accuracy and ignore issues related to security and the users' privacy. Despite the efforts to overcome these problems using different risk reduction techniques, none of them has been completely successful in ensuring cryptographic security and protection of the users' private information. To bridge this gap, the blockchain technology is presented as a promising strategy to promote security and privacy preservation in recommender systems, not only because of its security and privacy salient features, but also due to its resilience, adaptability, fault tolerance and trust characteristics. This paper presents a holistic review of blockchain-based recommender systems covering challenges, open issues and solutions. Accordingly, a well-designed taxonomy is introduced to describe the security and privacy challenges, overview existing frameworks and discuss their applications and benefits when using blockchain before indicating opportunities for future research.




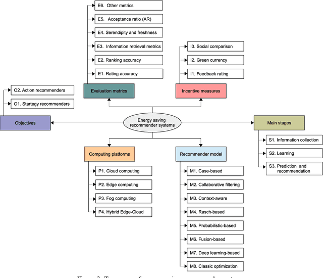
Abstract:Recommender systems have significantly developed in recent years in parallel with the witnessed advancements in both internet of things (IoT) and artificial intelligence (AI) technologies. Accordingly, as a consequence of IoT and AI, multiple forms of data are incorporated in these systems, e.g. social, implicit, local and personal information, which can help in improving recommender systems' performance and widen their applicability to traverse different disciplines. On the other side, energy efficiency in the building sector is becoming a hot research topic, in which recommender systems play a major role by promoting energy saving behavior and reducing carbon emissions. However, the deployment of the recommendation frameworks in buildings still needs more investigations to identify the current challenges and issues, where their solutions are the keys to enable the pervasiveness of research findings, and therefore, ensure a large-scale adoption of this technology. Accordingly, this paper presents, to the best of the authors' knowledge, the first timely and comprehensive reference for energy-efficiency recommendation systems through (i) surveying existing recommender systems for energy saving in buildings; (ii) discussing their evolution; (iii) providing an original taxonomy of these systems based on specified criteria, including the nature of the recommender engine, its objective, computing platforms, evaluation metrics and incentive measures; and (iv) conducting an in-depth, critical analysis to identify their limitations and unsolved issues. The derived challenges and areas of future implementation could effectively guide the energy research community to improve the energy-efficiency in buildings and reduce the cost of developed recommender systems-based solutions.




Abstract:Human population are striving against energy-related issues that not only affects society and the development of the world, but also causes global warming. A variety of broad approaches have been developed by both industry and the research community. However, there is an ever increasing need for comprehensive, end-to-end solutions aimed at transforming human behavior rather than device metrics and benchmarks. In this paper, a micro-moment-based smart plug system is proposed as part of a larger multi-appliance energy efficiency program. The smart plug, which includes two sub-units: the power consumption unit and environmental monitoring unit collect energy consumption of appliances along with contextual information, such as temperature, humidity, luminosity and room occupancy respectively. The plug also allows home automation capability. With the accompanying mobile application, end-users can visualize energy consumption data along with ambient environmental information. Current implementation results show that the proposed system delivers cost-effective deployment while maintaining adequate computation and wireless performance.




Abstract:The recent advances in artificial intelligence namely in machine learning and deep learning, have boosted the performance of intelligent systems in several ways. This gave rise to human expectations, but also created the need for a deeper understanding of how intelligent systems think and decide. The concept of explainability appeared, in the extent of explaining the internal system mechanics in human terms. Recommendation systems are intelligent systems that support human decision making, and as such, they have to be explainable in order to increase user trust and improve the acceptance of recommendations. In this work, we focus on a context-aware recommendation system for energy efficiency and develop a mechanism for explainable and persuasive recommendations, which are personalized to user preferences and habits. The persuasive facts either emphasize on the economical saving prospects (Econ) or on a positive ecological impact (Eco) and explanations provide the reason for recommending an energy saving action. Based on a study conducted using a Telegram bot, different scenarios have been validated with actual data and human feedback. Current results show a total increase of 19\% on the recommendation acceptance ratio when both economical and ecological persuasive facts are employed. This revolutionary approach on recommendation systems, demonstrates how intelligent recommendations can effectively encourage energy saving behavior.




Abstract:Recently, tremendous interest has been devoted to develop data fusion strategies for energy efficiency in buildings, where various kinds of information can be processed. However, applying the appropriate data fusion strategy to design an efficient energy efficiency system is not straightforward; it requires a priori knowledge of existing fusion strategies, their applications and their properties. To this regard, seeking to provide the energy research community with a better understanding of data fusion strategies in building energy saving systems, their principles, advantages, and potential applications, this paper proposes an extensive survey of existing data fusion mechanisms deployed to reduce excessive consumption and promote sustainability. We investigate their conceptualizations, advantages, challenges and drawbacks, as well as performing a taxonomy of existing data fusion strategies and other contributing factors. Following, a comprehensive comparison of the state-of-the-art data fusion based energy efficiency frameworks is conducted using various parameters, including data fusion level, data fusion techniques, behavioral change influencer, behavioral change incentive, recorded data, platform architecture, IoT technology and application scenario. Moreover, a novel method for electrical appliance identification is proposed based on the fusion of 2D local texture descriptors, where 1D power signals are transformed into 2D space and treated as images. The empirical evaluation, conducted on three real datasets, shows promising performance, in which up to 99.68% accuracy and 99.52% F1 score have been attained. In addition, various open research challenges and future orientations to improve data fusion based energy efficiency ecosystems are explored.