Abstract:Learning-based wireless sensing has made rapid progress, yet the field still lacks a unified and reproducible experimental foundation. Unlike computer vision, wireless sensing relies on hardware-dependent channel measurements whose representations, preprocessing pipelines, and evaluation protocols vary significantly across devices and datasets, hindering fair comparison and reproducibility. This paper proposes the Sensing Data Protocol (SDP), a protocol-level abstraction and unified benchmark for scalable wireless sensing. SDP acts as a standardization layer that decouples learning tasks from hardware heterogeneity. To this end, SDP enforces deterministic physical-layer sanitization, canonical tensor construction, and standardized training and evaluation procedures, decoupling learning performance from hardware-specific artifacts. Rather than introducing task-specific models, SDP establishes a principled protocol foundation for fair evaluation across diverse sensing tasks and platforms. Extensive experiments demonstrate that SDP achieves competitive accuracy while substantially improving stability, reducing inter-seed performance variance by orders of magnitude on complex activity recognition tasks. A real-world experiment using commercial off-the-shelf Wi-Fi hardware further illustrating the protocol's interoperability across heterogeneous hardware. By providing a unified protocol and benchmark, SDP enables reproducible and comparable wireless sensing research and supports the transition from ad hoc experimentation toward reliable engineering practice.




Abstract:Wireless sensing has become a fundamental enabler for intelligent environments, supporting applications such as human detection, activity recognition, localization, and vital sign monitoring. Despite rapid advances, existing datasets and pipelines remain fragmented across sensing modalities, hindering fair comparison, transfer, and reproducibility. We propose the Sensing Dataset Protocol (SDP), a protocol-level specification and benchmark framework for large-scale wireless sensing. SDP defines how heterogeneous wireless signals are mapped into a unified perception data-block schema through lightweight synchronization, frequency-time alignment, and resampling, while a Canonical Polyadic-Alternating Least Squares (CP-ALS) pooling stage provides a task-agnostic representation that preserves multipath, spectral, and temporal structures. Built upon this protocol, a unified benchmark is established for detection, recognition, and vital-sign estimation with consistent preprocessing, training, and evaluation. Experiments under the cross-user split demonstrate that SDP significantly reduces variance (approximately 88%) across seeds while maintaining competitive accuracy and latency, confirming its value as a reproducible foundation for multi-modal and multitask sensing research.




Abstract:Integrated Sensing and Communications (ISAC) enables efficient spectrum utilization and reduces hardware costs for beyond 5G (B5G) and 6G networks, facilitating intelligent applications that require both high-performance communication and precise sensing capabilities. This survey provides a comprehensive review of the evolution of ISAC over the years. We examine the expansion of the spectrum across RF and optical ISAC, highlighting the role of advanced technologies, along with key challenges and synergies. We further discuss the advancements in network architecture from single-cell to multi-cell systems, emphasizing the integration of collaborative sensing and interference mitigation strategies. Moreover, we analyze the progress from single-modal to multi-modal sensing, with a focus on the integration of edge intelligence to enable real-time data processing, reduce latency, and enhance decision-making. Finally, we extensively review standardization efforts by 3GPP, IEEE, and ITU, examining the transition of ISAC-related technologies and their implications for the deployment of 6G networks.




Abstract:This paper introduces an integrated sensing, computing, and semantic communication (ISCSC) framework tailored for smart healthcare systems. The framework is evaluated in the context of smart healthcare, optimising the transmit beamforming matrix and semantic extraction ratio for improved data rates, sensing accuracy, and general data protection regulation (GDPR) compliance, while considering IoRT device computing capabilities. Semantic metrics such as semantic transmission rate and semantic secrecy rate are derived to evaluate data rate performance and GDPR risk, respectively, while the Cram\'er-Rao Bound (CRB) assesses sensing performance. Simulation results demonstrate the framework's effectiveness in ensuring reliable sensing, high data rates, and secure communication.




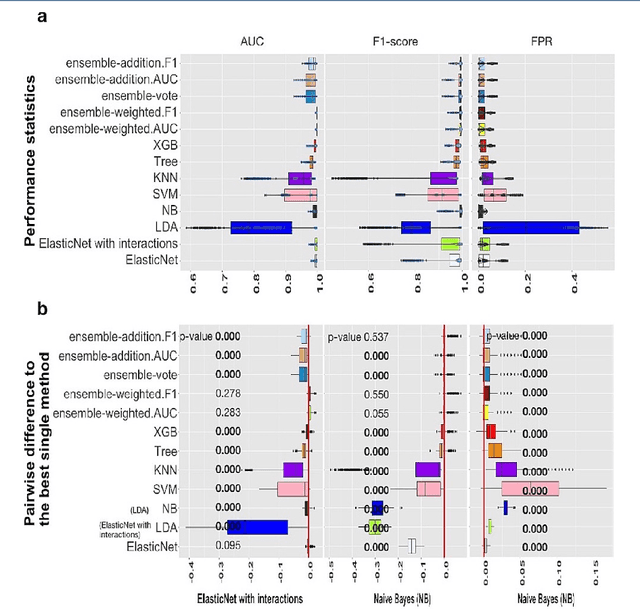
Abstract:Background: Single-cell RNA sequencing (scRNA-seq) yields valuable insights about gene expression and gives critical information about complex tissue cellular composition. In the analysis of single-cell RNA sequencing, the annotations of cell subtypes are often done manually, which is time-consuming and irreproducible. Garnett is a cell-type annotation software based the on elastic net method. Besides cell-type annotation, supervised machine learning methods can also be applied to predict other cell phenotypes from genomic data. Despite the popularity of such applications, there is no existing study to systematically investigate the performance of those supervised algorithms in various sizes of scRNA-seq data sets. Methods and Results: This study evaluates 13 popular supervised machine learning algorithms to classify cell phenotypes, using published real and simulated data sets with diverse cell sizes. The benchmark contained two parts. In the first part, we used real data sets to assess the popular supervised algorithms' computing speed and cell phenotype classification performance. The classification performances were evaluated using AUC statistics, F1-score, precision, recall, and false-positive rate. In the second part, we evaluated gene selection performance using published simulated data sets with a known list of real genes. Conclusion: The study outcomes showed that ElasticNet with interactions performed best in small and medium data sets. NB was another appropriate method for medium data sets. In large data sets, XGB works excellent. Ensemble algorithms were not significantly superior to individual machine learning methods. Adding interactions to ElasticNet can help, and the improvement was significant in small data sets.




Abstract:Unmanned aerial vehicle (UAV)-enabled wireless power transfer (WPT) has recently emerged as a promising technique to provide sustainable energy supply for widely distributed low-power ground devices (GDs) in large-scale wireless networks. Compared with the energy transmitters (ETs) in conventional WPT systems which are deployed at fixed locations, UAV-mounted aerial ETs can fly flexibly in the three-dimensional (3D) space to charge nearby GDs more efficiently. This paper provides a tutorial overview on UAV-enabled WPT and its appealing applications, in particular focusing on how to exploit UAVs' controllable mobility via their 3D trajectory design to maximize the amounts of energy transferred to all GDs in a wireless network with fairness. First, we consider the single-UAV-enabled WPT scenario with one UAV wirelessly charging multiple GDs at known locations. To solve the energy maximization problem in this case, we present a general trajectory design framework consisting of three innovative approaches to optimize the UAV trajectory, which are multi-location hovering, successive-hover-and-fly, and time-quantization-based optimization, respectively. Next, we consider the multi-UAV-enabled WPT scenario where multiple UAVs cooperatively charge many GDs in a large area. Building upon the single-UAV trajectory design, we propose two efficient schemes to jointly optimize multiple UAVs' trajectories, based on the principles of UAV swarming and GD clustering, respectively. Furthermore, we consider two important extensions of UAV-enabled WPT, namely UAV-enabled wireless powered communication networks (WPCN) and UAV-enabled wireless powered mobile edge computing (MEC).