Abstract:Genomic (DNA) sequences encode an enormous amount of information for gene regulation and protein synthesis. Similar to natural language models, researchers have proposed foundation models in genomics to learn generalizable features from unlabeled genome data that can then be fine-tuned for downstream tasks such as identifying regulatory elements. Due to the quadratic scaling of attention, previous Transformer-based genomic models have used 512 to 4k tokens as context (<0.001% of the human genome), significantly limiting the modeling of long-range interactions in DNA. In addition, these methods rely on tokenizers to aggregate meaningful DNA units, losing single nucleotide resolution where subtle genetic variations can completely alter protein function via single nucleotide polymorphisms (SNPs). Recently, Hyena, a large language model based on implicit convolutions was shown to match attention in quality while allowing longer context lengths and lower time complexity. Leveraging Hyenas new long-range capabilities, we present HyenaDNA, a genomic foundation model pretrained on the human reference genome with context lengths of up to 1 million tokens at the single nucleotide-level, an up to 500x increase over previous dense attention-based models. HyenaDNA scales sub-quadratically in sequence length (training up to 160x faster than Transformer), uses single nucleotide tokens, and has full global context at each layer. We explore what longer context enables - including the first use of in-context learning in genomics for simple adaptation to novel tasks without updating pretrained model weights. On fine-tuned benchmarks from the Nucleotide Transformer, HyenaDNA reaches state-of-the-art (SotA) on 12 of 17 datasets using a model with orders of magnitude less parameters and pretraining data. On the GenomicBenchmarks, HyenaDNA surpasses SotA on all 8 datasets on average by +9 accuracy points.




Abstract:Visual data such as images and videos are typically modeled as discretizations of inherently continuous, multidimensional signals. Existing continuous-signal models attempt to exploit this fact by modeling the underlying signals of visual (e.g., image) data directly. However, these models have not yet been able to achieve competitive performance on practical vision tasks such as large-scale image and video classification. Building on a recent line of work on deep state space models (SSMs), we propose S4ND, a new multidimensional SSM layer that extends the continuous-signal modeling ability of SSMs to multidimensional data including images and videos. We show that S4ND can model large-scale visual data in $1$D, $2$D, and $3$D as continuous multidimensional signals and demonstrates strong performance by simply swapping Conv2D and self-attention layers with S4ND layers in existing state-of-the-art models. On ImageNet-1k, S4ND exceeds the performance of a Vision Transformer baseline by $1.5\%$ when training with a $1$D sequence of patches, and matches ConvNeXt when modeling images in $2$D. For videos, S4ND improves on an inflated $3$D ConvNeXt in activity classification on HMDB-51 by $4\%$. S4ND implicitly learns global, continuous convolutional kernels that are resolution invariant by construction, providing an inductive bias that enables generalization across multiple resolutions. By developing a simple bandlimiting modification to S4 to overcome aliasing, S4ND achieves strong zero-shot (unseen at training time) resolution performance, outperforming a baseline Conv2D by $40\%$ on CIFAR-10 when trained on $8 \times 8$ and tested on $32 \times 32$ images. When trained with progressive resizing, S4ND comes within $\sim 1\%$ of a high-resolution model while training $22\%$ faster.




Abstract:Recently, deep feedforward neural networks have achieved considerable success in modeling biological sensory processing, in terms of reproducing the input-output map of sensory neurons. However, such models raise profound questions about the very nature of explanation in neuroscience. Are we simply replacing one complex system (a biological circuit) with another (a deep network), without understanding either? Moreover, beyond neural representations, are the deep network's computational mechanisms for generating neural responses the same as those in the brain? Without a systematic approach to extracting and understanding computational mechanisms from deep neural network models, it can be difficult both to assess the degree of utility of deep learning approaches in neuroscience, and to extract experimentally testable hypotheses from deep networks. We develop such a systematic approach by combining dimensionality reduction and modern attribution methods for determining the relative importance of interneurons for specific visual computations. We apply this approach to deep network models of the retina, revealing a conceptual understanding of how the retina acts as a predictive feature extractor that signals deviations from expectations for diverse spatiotemporal stimuli. For each stimulus, our extracted computational mechanisms are consistent with prior scientific literature, and in one case yields a new mechanistic hypothesis. Thus overall, this work not only yields insights into the computational mechanisms underlying the striking predictive capabilities of the retina, but also places the framework of deep networks as neuroscientific models on firmer theoretical foundations, by providing a new roadmap to go beyond comparing neural representations to extracting and understand computational mechanisms.




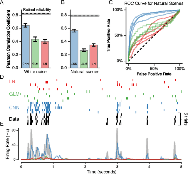
Abstract:A central challenge in neuroscience is to understand neural computations and circuit mechanisms that underlie the encoding of ethologically relevant, natural stimuli. In multilayered neural circuits, nonlinear processes such as synaptic transmission and spiking dynamics present a significant obstacle to the creation of accurate computational models of responses to natural stimuli. Here we demonstrate that deep convolutional neural networks (CNNs) capture retinal responses to natural scenes nearly to within the variability of a cell's response, and are markedly more accurate than linear-nonlinear (LN) models and Generalized Linear Models (GLMs). Moreover, we find two additional surprising properties of CNNs: they are less susceptible to overfitting than their LN counterparts when trained on small amounts of data, and generalize better when tested on stimuli drawn from a different distribution (e.g. between natural scenes and white noise). Examination of trained CNNs reveals several properties. First, a richer set of feature maps is necessary for predicting the responses to natural scenes compared to white noise. Second, temporally precise responses to slowly varying inputs originate from feedforward inhibition, similar to known retinal mechanisms. Third, the injection of latent noise sources in intermediate layers enables our model to capture the sub-Poisson spiking variability observed in retinal ganglion cells. Fourth, augmenting our CNNs with recurrent lateral connections enables them to capture contrast adaptation as an emergent property of accurately describing retinal responses to natural scenes. These methods can be readily generalized to other sensory modalities and stimulus ensembles. Overall, this work demonstrates that CNNs not only accurately capture sensory circuit responses to natural scenes, but also yield information about the circuit's internal structure and function.