



Abstract:In the past decade, automatic product description generation for e-commerce have witnessed significant advancement. As the services provided by e-commerce platforms become diverse, it is necessary to dynamically adapt the patterns of descriptions generated. The selling point of products is an important type of product description for which the length should be as short as possible while still conveying key information. In addition, this kind of product description should be eye-catching to the readers. Currently, product selling points are normally written by human experts. Thus, the creation and maintenance of these contents incur high costs. These costs can be significantly reduced if product selling points can be automatically generated by machines. In this paper, we report our experience developing and deploying the Intelligent Online Selling Point Extraction (IOSPE) system to serve the recommendation system in the JD.com e-commerce platform. Since July 2020, IOSPE has become a core service for 62 key categories of products (covering more than 4 million products). So far, it has generated more than 0.1 billion selling points, thereby significantly scaling up the selling point creation operation and saving human labour. These IOSPE generated selling points have increased the click-through rate (CTR) by 1.89\% and the average duration the customers spent on the products by more than 2.03\% compared to the previous practice, which are significant improvements for such a large-scale e-commerce platform.




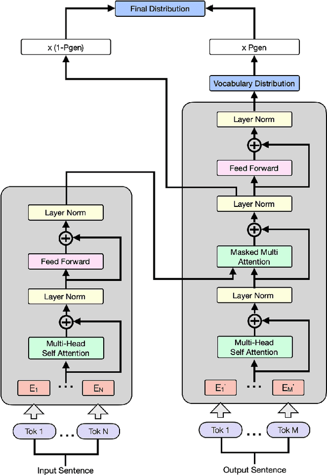
Abstract:Product copywriting is a critical component of e-commerce recommendation platforms. It aims to attract users' interest and improve user experience by highlighting product characteristics with textual descriptions. In this paper, we report our experience deploying the proposed Automatic Product Copywriting Generation (APCG) system into the JD.com e-commerce product recommendation platform. It consists of two main components: 1) natural language generation, which is built from a transformer-pointer network and a pre-trained sequence-to-sequence model based on millions of training data from our in-house platform; and 2) copywriting quality control, which is based on both automatic evaluation and human screening. For selected domains, the models are trained and updated daily with the updated training data. In addition, the model is also used as a real-time writing assistant tool on our live broadcast platform. The APCG system has been deployed in JD.com since Feb 2021. By Sep 2021, it has generated 2.53 million product descriptions, and improved the overall averaged click-through rate (CTR) and the Conversion Rate (CVR) by 4.22% and 3.61%, compared to baselines, respectively on a year-on-year basis. The accumulated Gross Merchandise Volume (GMV) made by our system is improved by 213.42%, compared to the number in Feb 2021.