Abstract:Over-smoothing and over-squashing have been extensively studied in the literature on Graph Neural Networks (GNNs) over the past years. We challenge this prevailing focus in GNN research, arguing that these phenomena are less critical for practical applications than assumed. We suggest that performance decreases often stem from uninformative receptive fields rather than over-smoothing. We support this position with extensive experiments on several standard benchmark datasets, demonstrating that accuracy and over-smoothing are mostly uncorrelated and that optimal model depths remain small even with mitigation techniques, thus highlighting the negligible role of over-smoothing. Similarly, we challenge that over-squashing is always detrimental in practical applications. Instead, we posit that the distribution of relevant information over the graph frequently factorises and is often localised within a small k-hop neighbourhood, questioning the necessity of jointly observing entire receptive fields or engaging in an extensive search for long-range interactions. The results of our experiments show that architectural interventions designed to mitigate over-squashing fail to yield significant performance gains. This position paper advocates for a paradigm shift in theoretical research, urging a diligent analysis of learning tasks and datasets using statistics that measure the underlying distribution of label-relevant information to better understand their localisation and factorisation.
Abstract:Graph Neural Networks (GNNs) have achieved strong performance across a range of graph representation learning tasks, yet their adversarial robustness in graph classification remains underexplored compared to node classification. While most existing defenses focus on the message-passing component, this work investigates the overlooked role of pooling operations in shaping robustness. We present a theoretical analysis of standard flat pooling methods (sum, average and max), deriving upper bounds on their adversarial risk and identifying their vulnerabilities under different attack scenarios and graph structures. Motivated by these insights, we propose \textit{Robust Singular Pooling (RS-Pool)}, a novel pooling strategy that leverages the dominant singular vector of the node embedding matrix to construct a robust graph-level representation. We theoretically investigate the robustness of RS-Pool and interpret the resulting bound leading to improved understanding of our proposed pooling operator. While our analysis centers on Graph Convolutional Networks (GCNs), RS-Pool is model-agnostic and can be implemented efficiently via power iteration. Empirical results on real-world benchmarks show that RS-Pool provides better robustness than the considered pooling methods when subject to state-of-the-art adversarial attacks while maintaining competitive clean accuracy. Our code is publicly available at:\href{https://github.com/king/rs-pool}{https://github.com/king/rs-pool}.
Abstract:Graph Neural Networks (GNNs) have demonstrated remarkable performance across a spectrum of graph-related tasks, however concerns persist regarding their vulnerability to adversarial perturbations. While prevailing defense strategies focus primarily on pre-processing techniques and adaptive message-passing schemes, this study delves into an under-explored dimension: the impact of weight initialization and associated hyper-parameters, such as training epochs, on a model's robustness. We introduce a theoretical framework bridging the connection between initialization strategies and a network's resilience to adversarial perturbations. Our analysis reveals a direct relationship between initial weights, number of training epochs and the model's vulnerability, offering new insights into adversarial robustness beyond conventional defense mechanisms. While our primary focus is on GNNs, we extend our theoretical framework, providing a general upper-bound applicable to Deep Neural Networks. Extensive experiments, spanning diverse models and real-world datasets subjected to various adversarial attacks, validate our findings. We illustrate that selecting appropriate initialization not only ensures performance on clean datasets but also enhances model robustness against adversarial perturbations, with observed gaps of up to 50\% compared to alternative initialization approaches.
Abstract:Graph Neural Networks (GNNs) are powerful tools for learning on structured data, yet the relationship between their expressivity and predictive performance remains unclear. We introduce a family of premetrics that capture different degrees of structural similarity between graphs and relate these similarities to generalization, and consequently, the performance of expressive GNNs. By considering a setting where graph labels are correlated with structural features, we derive generalization bounds that depend on the distance between training and test graphs, model complexity, and training set size. These bounds reveal that more expressive GNNs may generalize worse unless their increased complexity is balanced by a sufficiently large training set or reduced distance between training and test graphs. Our findings relate expressivity and generalization, offering theoretical insights supported by empirical results.




Abstract:Graph Neural Networks (GNNs) have shown great promise in tasks like node and graph classification, but they often struggle to generalize, particularly to unseen or out-of-distribution (OOD) data. These challenges are exacerbated when training data is limited in size or diversity. To address these issues, we introduce a theoretical framework using Rademacher complexity to compute a regret bound on the generalization error and then characterize the effect of data augmentation. This framework informs the design of GMM-GDA, an efficient graph data augmentation (GDA) algorithm leveraging the capability of Gaussian Mixture Models (GMMs) to approximate any distribution. Our approach not only outperforms existing augmentation techniques in terms of generalization but also offers improved time complexity, making it highly suitable for real-world applications.
Abstract:Graph Neural Networks (GNNs), which are nowadays the benchmark approach in graph representation learning, have been shown to be vulnerable to adversarial attacks, raising concerns about their real-world applicability. While existing defense techniques primarily concentrate on the training phase of GNNs, involving adjustments to message passing architectures or pre-processing methods, there is a noticeable gap in methods focusing on increasing robustness during inference. In this context, this study introduces RobustCRF, a post-hoc approach aiming to enhance the robustness of GNNs at the inference stage. Our proposed method, founded on statistical relational learning using a Conditional Random Field, is model-agnostic and does not require prior knowledge about the underlying model architecture. We validate the efficacy of this approach across various models, leveraging benchmark node classification datasets.




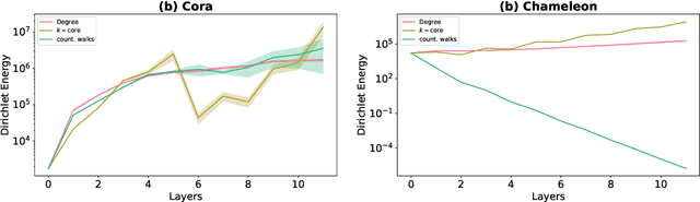
Abstract:Graph Shift Operators (GSOs), such as the adjacency and graph Laplacian matrices, play a fundamental role in graph theory and graph representation learning. Traditional GSOs are typically constructed by normalizing the adjacency matrix by the degree matrix, a local centrality metric. In this work, we instead propose and study Centrality GSOs (CGSOs), which normalize adjacency matrices by global centrality metrics such as the PageRank, $k$-core or count of fixed length walks. We study spectral properties of the CGSOs, allowing us to get an understanding of their action on graph signals. We confirm this understanding by defining and running the spectral clustering algorithm based on different CGSOs on several synthetic and real-world datasets. We furthermore outline how our CGSO can act as the message passing operator in any Graph Neural Network and in particular demonstrate strong performance of a variant of the Graph Convolutional Network and Graph Attention Network using our CGSOs on several real-world benchmark datasets.




Abstract:In light of the recent success of Graph Neural Networks (GNNs) and their ability to perform inference on complex data structures, many studies apply GNNs to the task of text classification. In most previous methods, a heterogeneous graph, containing both word and document nodes, is constructed using the entire corpus and a GNN is used to classify document nodes. In this work, we explore a new Discriminative Graph of Words Graph Neural Network (DGoW-GNN) approach encapsulating both a novel discriminative graph construction and model to classify text. In our graph construction, containing only word nodes and no document nodes, we split the training corpus into disconnected subgraphs according to their labels and weight edges by the pointwise mutual information of the represented words. Our graph construction, for which we provide theoretical motivation, allows us to reformulate the task of text classification as the task of walk classification. We also propose a new model for the graph-based classification of text, which combines a GNN and a sequence model. We evaluate our approach on seven benchmark datasets and find that it is outperformed by several state-of-the-art baseline models. We analyse reasons for this performance difference and hypothesise under which conditions it is likely to change.
Abstract:In recent work, Lissovoi, Oliveto, and Warwicker (Artificial Intelligence (2023)) proved that the Move Acceptance Hyper-Heuristic (MAHH) leaves the local optimum of the multimodal CLIFF benchmark with remarkable efficiency. The $O(n^3)$ runtime of the MAHH, for almost all cliff widths $d\ge 2,$ is significantly better than the $\Theta(n^d)$ runtime of simple elitist evolutionary algorithms (EAs) on CLIFF. In this work, we first show that this advantage is specific to the CLIFF problem and does not extend to the JUMP benchmark, the most prominent multi-modal benchmark in the theory of randomized search heuristics. We prove that for any choice of the MAHH selection parameter $p$, the expected runtime of the MAHH on a JUMP function with gap size $m = O(n^{1/2})$ is at least $\Omega(n^{2m-1} / (2m-1)!)$. This is significantly slower than the $O(n^m)$ runtime of simple elitist EAs. Encouragingly, we also show that replacing the local one-bit mutation operator in the MAHH with the global bit-wise mutation operator, commonly used in EAs, yields a runtime of $\min\{1, O(\frac{e\ln(n)}{m})^m\} \, O(n^m)$ on JUMP functions. This is at least as good as the runtime of simple elitist EAs. For larger values of $m$, this result proves an asymptotic performance gain over simple EAs. As our proofs reveal, the MAHH profits from its ability to walk through the valley of lower objective values in moderate-size steps, always accepting inferior solutions. This is the first time that such an optimization behavior is proven via mathematical means. Generally, our result shows that combining two ways of coping with local optima, global mutation and accepting inferior solutions, can lead to considerable performance gains.




Abstract:Message passing neural networks (MPNNs) have been shown to have limitations in terms of expressivity and modeling long-range interactions. Augmenting MPNNs with a virtual node (VN) removes the locality constraint of the layer aggregation and has been found to improve performance on a range of benchmarks. We provide a comprehensive theoretical analysis of the role of VNs and benefits thereof, through the lenses of oversmoothing, oversquashing, and sensitivity analysis. First, in contrast to prior belief, we find that VNs typically avoid replicating anti-smoothing approaches to maintain expressive power. Second, we characterize, precisely, how the improvement afforded by VNs on the mixing abilities of the network and hence in mitigating oversquashing, depends on the underlying topology. Finally, we highlight that, unlike Graph-Transformers (GT), classical instantiations of the VN are often constrained to assign uniform importance to different nodes. Consequently, we propose a variant of VN with the same computational complexity, which can have different sensitivity to nodes based on the graph structure. We show that this is an extremely effective and computationally efficient baseline on graph-level tasks.