Shammie
Abstract:We present a scalable method to produce high quality emphasis for text-to-speech (TTS) that does not require recordings or annotations. Many TTS models include a phoneme duration model. A simple but effective method to achieve emphasized speech consists in increasing the predicted duration of the emphasised word. We show that this is significantly better than spectrogram modification techniques improving naturalness by $7.3\%$ and correct testers' identification of the emphasized word in a sentence by $40\%$ on a reference female en-US voice. We show that this technique significantly closes the gap to methods that require explicit recordings. The method proved to be scalable and preferred in all four languages tested (English, Spanish, Italian, German), for different voices and multiple speaking styles.
Abstract:Language models demonstrate both quantitative improvement and new qualitative capabilities with increasing scale. Despite their potentially transformative impact, these new capabilities are as yet poorly characterized. In order to inform future research, prepare for disruptive new model capabilities, and ameliorate socially harmful effects, it is vital that we understand the present and near-future capabilities and limitations of language models. To address this challenge, we introduce the Beyond the Imitation Game benchmark (BIG-bench). BIG-bench currently consists of 204 tasks, contributed by 442 authors across 132 institutions. Task topics are diverse, drawing problems from linguistics, childhood development, math, common-sense reasoning, biology, physics, social bias, software development, and beyond. BIG-bench focuses on tasks that are believed to be beyond the capabilities of current language models. We evaluate the behavior of OpenAI's GPT models, Google-internal dense transformer architectures, and Switch-style sparse transformers on BIG-bench, across model sizes spanning millions to hundreds of billions of parameters. In addition, a team of human expert raters performed all tasks in order to provide a strong baseline. Findings include: model performance and calibration both improve with scale, but are poor in absolute terms (and when compared with rater performance); performance is remarkably similar across model classes, though with benefits from sparsity; tasks that improve gradually and predictably commonly involve a large knowledge or memorization component, whereas tasks that exhibit "breakthrough" behavior at a critical scale often involve multiple steps or components, or brittle metrics; social bias typically increases with scale in settings with ambiguous context, but this can be improved with prompting.




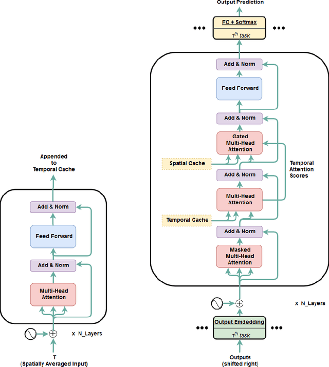
Abstract:Transformer is a popularly used neural network architecture, especially for language understanding. We introduce an extended and unified architecture which can be used for tasks involving a variety of modalities like image, text, videos, etc. We propose a spatio-temporal cache mechanism that enables learning spatial dimension of the input in addition to the hidden states corresponding to the temporal input sequence. The proposed architecture further enables a single model to support tasks with multiple input modalities as well as asynchronous multi-task learning, thus we refer to it as OmniNet. For example, a single instance of OmniNet can concurrently learn to perform the tasks of part-of-speech tagging, image captioning, visual question answering and video activity recognition. We demonstrate that training these four tasks together results in about three times compressed model while retaining the performance in comparison to training them individually. We also show that using this neural network pre-trained on some modalities assists in learning an unseen task. This illustrates the generalization capacity of the self-attention mechanism on the spatio-temporal cache present in OmniNet.




Abstract:We perform text normalization, i.e. the transformation of words from the written to the spoken form, using a memory augmented neural network. With the addition of dynamic memory access and storage mechanism, we present a neural architecture that will serve as a language agnostic text normalization system while avoiding the kind of unacceptable errors made by the LSTM based recurrent neural networks. By reducing the number of unacceptable mistakes, we show that such a novel architecture is indeed a better alternative. Our proposed system requires significantly lesser amounts of data, training time and compute resources. Although a few occurrences of these errors still remain in certain semiotic classes, we demonstrate that memory augmented networks with meta-learning capabilities can open many doors to a superior text normalization system.