



Abstract:Accuracy remains a standard metric for evaluating AI systems, but it offers limited insight into how models arrive at their solutions. In this work, we introduce a benchmark based on brainteasers written in long narrative form to probe more deeply into the types of reasoning strategies that models use. Brainteasers are well-suited for this goal because they can be solved with multiple approaches, such as a few-step solution that uses a creative insight or a longer solution that uses more brute force. We investigate large language models (LLMs) across multiple layers of reasoning, focusing not only on correctness but also on the quality and creativity of their solutions. We investigate many aspects of the reasoning process: (1) semantic parsing of the brainteasers into precise mathematical competition style formats; (2) generating solutions from these mathematical forms; (3) self-correcting solutions based on gold solutions; (4) producing step-by-step sketches of solutions; and (5) making use of hints. We find that LLMs are in many cases able to find creative, insightful solutions to brainteasers, suggesting that they capture some of the capacities needed to solve novel problems in creative ways. Nonetheless, there also remain situations where they rely on brute force despite the availability of more efficient, creative solutions, highlighting a potential direction for improvement in the reasoning abilities of LLMs.




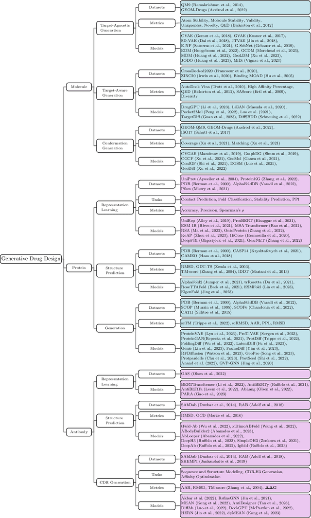
Abstract:Artificial intelligence (AI)-driven methods can vastly improve the historically costly drug design process, with various generative models already in widespread use. Generative models for de novo drug design, in particular, focus on the creation of novel biological compounds entirely from scratch, representing a promising future direction. Rapid development in the field, combined with the inherent complexity of the drug design process, creates a difficult landscape for new researchers to enter. In this survey, we organize de novo drug design into two overarching themes: small molecule and protein generation. Within each theme, we identify a variety of subtasks and applications, highlighting important datasets, benchmarks, and model architectures and comparing the performance of top models. We take a broad approach to AI-driven drug design, allowing for both micro-level comparisons of various methods within each subtask and macro-level observations across different fields. We discuss parallel challenges and approaches between the two applications and highlight future directions for AI-driven de novo drug design as a whole. An organized repository of all covered sources is available at https://github.com/gersteinlab/GenAI4Drug.