Abstract:Advancements in LLMs have enhanced task automation in software engineering; however, current evaluations primarily focus on natural language tasks, overlooking code quality. Most benchmarks prioritize high-level reasoning over executable code and real-world performance, leaving gaps in understanding true capabilities and risks associated with these models in production. To address this issue, we propose MERA Code, a new addition to the MERA benchmark family, specifically focused on evaluating code for the latest code generation LLMs in Russian. This benchmark includes 11 evaluation tasks that span 8 programming languages. Our proposed evaluation methodology features a taxonomy that outlines the practical coding skills necessary for models to complete these tasks. The benchmark comprises an open-source codebase for users to conduct MERA assessments, a scoring system compatible with various programming environments, and a platform featuring a leaderboard and submission system. We evaluate open LLMs and frontier API models, analyzing their limitations in terms of practical coding tasks in non-English languages. We are publicly releasing MERA to guide future research, anticipate groundbreaking features in model development, and standardize evaluation procedures.




Abstract:In this report, we summarize the takeaways from the first NeurIPS 2021 NetHack Challenge. Participants were tasked with developing a program or agent that can win (i.e., 'ascend' in) the popular dungeon-crawler game of NetHack by interacting with the NetHack Learning Environment (NLE), a scalable, procedurally generated, and challenging Gym environment for reinforcement learning (RL). The challenge showcased community-driven progress in AI with many diverse approaches significantly beating the previously best results on NetHack. Furthermore, it served as a direct comparison between neural (e.g., deep RL) and symbolic AI, as well as hybrid systems, demonstrating that on NetHack symbolic bots currently outperform deep RL by a large margin. Lastly, no agent got close to winning the game, illustrating NetHack's suitability as a long-term benchmark for AI research.




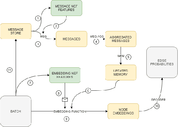
Abstract:Many tasks in graph machine learning, such as link prediction and node classification, are typically solved by using representation learning, in which each node or edge in the network is encoded via an embedding. Though there exists a lot of network embeddings for static graphs, the task becomes much more complicated when the dynamic (i.e. temporal) network is analyzed. In this paper, we propose a novel approach for dynamic network representation learning based on Temporal Graph Network by using a highly custom message generating function by extracting Causal Anonymous Walks. For evaluation, we provide a benchmark pipeline for the evaluation of temporal network embeddings. This work provides the first comprehensive comparison framework for temporal network representation learning in every available setting for graph machine learning problems involving node classification and link prediction. The proposed model outperforms state-of-the-art baseline models. The work also justifies the difference between them based on evaluation in various transductive/inductive edge/node classification tasks. In addition, we show the applicability and superior performance of our model in the real-world downstream graph machine learning task provided by one of the top European banks, involving credit scoring based on transaction data.




Abstract:In this paper we consider a challenging problem of learning discriminative vector representations for event sequences generated by real-world users. Vector representations map behavioral client raw data to the low-dimensional fixed-length vectors in the latent space. We propose a novel method of learning those vector embeddings based on metric learning approach. We propose a strategy of raw data subsequences generation to apply a metric learning approach in a fully self-supervised way. We evaluated the method over several public bank transactions datasets and showed that self-supervised embeddings outperform other methods when applied to downstream classification tasks. Moreover, embeddings are compact and provide additional user privacy protection.




Abstract:In this paper we present a novel approach to credit scoring of retail customers in the banking industry based on deep learning methods. We used RNNs on fine grained transnational data to compute credit scores for the loan applicants. We demonstrate that our approach significantly outperforms the baselines based on the customer data of a large European bank. We also conducted a pilot study on loan applicants of the bank, and the study produced significant financial gains for the organization. In addition, our method has several other advantages described in the paper that are very significant for the bank.