Abstract:Contract management involves reviewing and negotiating provisions, individual clauses that define rights, obligations, and terms of agreement. During this process, revisions to provisions are proposed and iteratively refined, some of which may be problematic or unacceptable. Automating this workflow is challenging due to the scarcity of labeled data and the abundance of unstructured legacy contracts. In this paper, we present a modular framework designed to streamline contract management through a retrieval-augmented generation (RAG) pipeline. Our system integrates synthetic data generation, semantic clause retrieval, acceptability classification, and reward-based alignment to flag problematic revisions and generate improved alternatives. Developed and evaluated in collaboration with an industry partner, our system achieves over 80% accuracy in both identifying and optimizing problematic revisions, demonstrating strong performance under real-world, low-resource conditions and offering a practical means of accelerating contract revision workflows.
Abstract:The vast majority of modern deep learning models are trained with momentum-based first-order optimizers. The momentum term governs the optimizer's memory by determining how much each past gradient contributes to the current convergence direction. Fundamental momentum methods, such as Nesterov Accelerated Gradient and the Heavy Ball method, as well as more recent optimizers such as AdamW and Lion, all rely on the momentum coefficient that is customarily set to $\beta = 0.9$ and kept constant during model training, a strategy widely used by practitioners, yet suboptimal. In this paper, we introduce an \textit{adaptive memory} mechanism that replaces constant momentum with a dynamic momentum coefficient that is adjusted online during optimization. We derive our method by approximating the objective function using two planes: one derived from the gradient at the current iterate and the other obtained from the accumulated memory of the past gradients. To the best of our knowledge, such a proximal framework was never used for momentum-based optimization. Our proposed approach is novel, extremely simple to use, and does not rely on extra assumptions or hyperparameter tuning. We implement adaptive memory variants of both SGD and AdamW across a wide range of learning tasks, from simple convex problems to large-scale deep learning scenarios, demonstrating that our approach can outperform standard SGD and Adam with hand-tuned momentum coefficients. Finally, our work opens doors for new ways of inducing adaptivity in optimization.




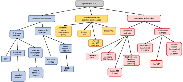
Abstract:As data sets grow in size and complexity, it is becoming more difficult to pull useful features from them using hand-crafted feature extractors. For this reason, deep learning (DL) frameworks are now widely popular. The Holy Grail of DL and one of the most mysterious challenges in all of modern ML is to develop a fundamental understanding of DL optimization and generalization. While numerous optimization techniques have been introduced in the literature to navigate the exploration of the highly non-convex DL optimization landscape, many survey papers reviewing them primarily focus on summarizing these methodologies, often overlooking the critical theoretical analyses of these methods. In this paper, we provide an extensive summary of the theoretical foundations of optimization methods in DL, including presenting various methodologies, their convergence analyses, and generalization abilities. This paper not only includes theoretical analysis of popular generic gradient-based first-order and second-order methods, but it also covers the analysis of the optimization techniques adapting to the properties of the DL loss landscape and explicitly encouraging the discovery of well-generalizing optimal points. Additionally, we extend our discussion to distributed optimization methods that facilitate parallel computations, including both centralized and decentralized approaches. We provide both convex and non-convex analysis for the optimization algorithms considered in this survey paper. Finally, this paper aims to serve as a comprehensive theoretical handbook on optimization methods for DL, offering insights and understanding to both novice and seasoned researchers in the field.




Abstract:As opposed to human drivers, current autonomous driving systems still require vast amounts of labeled data to train. Recently, world models have been proposed to simultaneously enhance autonomous driving capabilities by improving the way these systems understand complex real-world environments and reduce their data demands via self-supervised pre-training. In this paper, we present AD-L-JEPA (aka Autonomous Driving with LiDAR data via a Joint Embedding Predictive Architecture), a novel self-supervised pre-training framework for autonomous driving with LiDAR data that, as opposed to existing methods, is neither generative nor contrastive. Our method learns spatial world models with a joint embedding predictive architecture. Instead of explicitly generating masked unknown regions, our self-supervised world models predict Bird's Eye View (BEV) embeddings to represent the diverse nature of autonomous driving scenes. Our approach furthermore eliminates the need to manually create positive and negative pairs, as is the case in contrastive learning. AD-L-JEPA leads to simpler implementation and enhanced learned representations. We qualitatively and quantitatively demonstrate high-quality of embeddings learned with AD-L-JEPA. We furthermore evaluate the accuracy and label efficiency of AD-L-JEPA on popular downstream tasks such as LiDAR 3D object detection and associated transfer learning. Our experimental evaluation demonstrates that AD-L-JEPA is a plausible approach for self-supervised pre-training in autonomous driving applications and is the best available approach outperforming SOTA, including most recently proposed Occupancy-MAE [1] and ALSO [2]. The source code of AD-L-JEPA is available at https://github.com/HaoranZhuExplorer/AD-L-JEPA-Release.




Abstract:This work focuses on the decentralized deep learning optimization framework. We propose Adjacent Leader Decentralized Gradient Descent (AL-DSGD), for improving final model performance, accelerating convergence, and reducing the communication overhead of decentralized deep learning optimizers. AL-DSGD relies on two main ideas. Firstly, to increase the influence of the strongest learners on the learning system it assigns weights to different neighbor workers according to both their performance and the degree when averaging among them, and it applies a corrective force on the workers dictated by both the currently best-performing neighbor and the neighbor with the maximal degree. Secondly, to alleviate the problem of the deterioration of the convergence speed and performance of the nodes with lower degrees, AL-DSGD relies on dynamic communication graphs, which effectively allows the workers to communicate with more nodes while keeping the degrees of the nodes low. Experiments demonstrate that AL-DSGD accelerates the convergence of the decentralized state-of-the-art techniques and improves their test performance especially in the communication constrained environments. We also theoretically prove the convergence of the proposed scheme. Finally, we release to the community a highly general and concise PyTorch-based library for distributed training of deep learning models that supports easy implementation of any distributed deep learning approach ((a)synchronous, (de)centralized).




Abstract:We study distributed training of deep learning models in time-constrained environments. We propose a new algorithm that periodically pulls workers towards the center variable computed as a weighted average of workers, where the weights are inversely proportional to the gradient norms of the workers such that recovering the flat regions in the optimization landscape is prioritized. We develop two asynchronous variants of the proposed algorithm that we call Model-level and Layer-level Gradient-based Weighted Averaging (resp. MGRAWA and LGRAWA), which differ in terms of the weighting scheme that is either done with respect to the entire model or is applied layer-wise. On the theoretical front, we prove the convergence guarantee for the proposed approach in both convex and non-convex settings. We then experimentally demonstrate that our algorithms outperform the competitor methods by achieving faster convergence and recovering better quality and flatter local optima. We also carry out an ablation study to analyze the scalability of the proposed algorithms in more crowded distributed training environments. Finally, we report that our approach requires less frequent communication and fewer distributed updates compared to the state-of-the-art baselines.




Abstract:The goal of lifelong learning is to continuously learn from non-stationary distributions, where the non-stationarity is typically imposed by a sequence of distinct tasks. Prior works have mostly considered idealistic settings, where the identity of tasks is known at least at training. In this paper we focus on a fundamentally harder, so-called task-agnostic setting where the task identities are not known and the learning machine needs to infer them from the observations. Our algorithm, which we call TAME (Task-Agnostic continual learning using Multiple Experts), automatically detects the shift in data distributions and switches between task expert networks in an online manner. At training, the strategy for switching between tasks hinges on an extremely simple observation that for each new coming task there occurs a statistically-significant deviation in the value of the loss function that marks the onset of this new task. At inference, the switching between experts is governed by the selector network that forwards the test sample to its relevant expert network. The selector network is trained on a small subset of data drawn uniformly at random. We control the growth of the task expert networks as well as selector network by employing online pruning. Our experimental results show the efficacy of our approach on benchmark continual learning data sets, outperforming the previous task-agnostic methods and even the techniques that admit task identities at both training and testing, while at the same time using a comparable model size.




Abstract:Among various sensors for assisted and autonomous driving systems, automotive radar has been considered as a robust and low-cost solution even in adverse weather or lighting conditions. With the recent development of radar technologies and open-sourced annotated data sets, semantic segmentation with radar signals has become very promising. However, existing methods are either computationally expensive or discard significant amounts of valuable information from raw 3D radar signals by reducing them to 2D planes via averaging. In this work, we introduce ERASE-Net, an Efficient RAdar SEgmentation Network to segment the raw radar signals semantically. The core of our approach is the novel detect-then-segment method for raw radar signals. It first detects the center point of each object, then extracts a compact radar signal representation, and finally performs semantic segmentation. We show that our method can achieve superior performance on radar semantic segmentation task compared to the state-of-the-art (SOTA) technique. Furthermore, our approach requires up to 20x less computational resources. Finally, we show that the proposed ERASE-Net can be compressed by 40% without significant loss in performance, significantly more than the SOTA network, which makes it a more promising candidate for practical automotive applications.




Abstract:In this paper, we study the sharpness of a deep learning (DL) loss landscape around local minima in order to reveal systematic mechanisms underlying the generalization abilities of DL models. Our analysis is performed across varying network and optimizer hyper-parameters, and involves a rich family of different sharpness measures. We compare these measures and show that the low-pass filter-based measure exhibits the highest correlation with the generalization abilities of DL models, has high robustness to both data and label noise, and furthermore can track the double descent behavior for neural networks. We next derive the optimization algorithm, relying on the low-pass filter (LPF), that actively searches the flat regions in the DL optimization landscape using SGD-like procedure. The update of the proposed algorithm, that we call LPF-SGD, is determined by the gradient of the convolution of the filter kernel with the loss function and can be efficiently computed using MC sampling. We empirically show that our algorithm achieves superior generalization performance compared to the common DL training strategies. On the theoretical front, we prove that LPF-SGD converges to a better optimal point with smaller generalization error than SGD.




Abstract:Modern deep learning (DL) architectures are trained using variants of the SGD algorithm that is run with a $\textit{manually}$ defined learning rate schedule, i.e., the learning rate is dropped at the pre-defined epochs, typically when the training loss is expected to saturate. In this paper we develop an algorithm that realizes the learning rate drop $\textit{automatically}$. The proposed method, that we refer to as AutoDrop, is motivated by the observation that the angular velocity of the model parameters, i.e., the velocity of the changes of the convergence direction, for a fixed learning rate initially increases rapidly and then progresses towards soft saturation. At saturation the optimizer slows down thus the angular velocity saturation is a good indicator for dropping the learning rate. After the drop, the angular velocity "resets" and follows the previously described pattern - it increases again until saturation. We show that our method improves over SOTA training approaches: it accelerates the training of DL models and leads to a better generalization. We also show that our method does not require any extra hyperparameter tuning. AutoDrop is furthermore extremely simple to implement and computationally cheap. Finally, we develop a theoretical framework for analyzing our algorithm and provide convergence guarantees.