Dundalk Institute of Technology
Abstract:Digital platforms have an ever-expanding user base, and act as a hub for communication, business, and connectivity. However, this has also allowed for the spread of hate speech and misogyny. Artificial intelligence models have emerged as an effective solution for countering online hate speech but are under explored for low resource and code-mixed languages and suffer from a lack of interpretability. Explainable Artificial Intelligence (XAI) can enhance transparency in the decisions of deep learning models, which is crucial for a sensitive domain such as hate speech detection. In this paper, we present a multi-modal and explainable web application for detecting misogyny in text and memes in code-mixed Hindi and English. The system leverages state-of-the-art transformer-based models that support multilingual and multimodal settings. For text-based misogyny identification, the system utilizes XLM-RoBERTa (XLM-R) and multilingual Bidirectional Encoder Representations from Transformers (mBERT) on a dataset of approximately 4,193 comments. For multimodal misogyny identification from memes, the system utilizes mBERT + EfficientNet, and mBERT + ResNET trained on a dataset of approximately 4,218 memes. It also provides feature importance scores using explainability techniques including Shapley Additive Values (SHAP) and Local Interpretable Model Agnostic Explanations (LIME). The application aims to serve as a tool for both researchers and content moderators, to promote further research in the field, combat gender based digital violence, and ensure a safe digital space. The system has been evaluated using human evaluators who provided their responses on Chatbot Usability Questionnaire (CUQ) and User Experience Questionnaire (UEQ) to determine overall usability.
Abstract:The introduction of transformer architecture was a turning point in Natural Language Processing (NLP). Models based on the transformer architecture such as Bidirectional Encoder Representations from Transformers (BERT) and Generative Pre-Trained Transformer (GPT) have gained widespread popularity in various applications such as software development and education. The availability of Large Language Models (LLMs) such as ChatGPT and Bard to the general public has showcased the tremendous potential of these models and encouraged their integration into various domains such as software development for tasks such as code generation, debugging, and documentation generation. In this study, opinions from 11 experts regarding their experience with LLMs for software development have been gathered and analysed to draw insights that can guide successful and responsible integration. The overall opinion of the experts is positive, with the experts identifying advantages such as increase in productivity and reduced coding time. Potential concerns and challenges such as risk of over-dependence and ethical considerations have also been highlighted.




Abstract:The recent advancements in Generative Artificial intelligence (GenAI) technology have been transformative for the field of education. Large Language Models (LLMs) such as ChatGPT and Bard can be leveraged to automate boilerplate tasks, create content for personalised teaching, and handle repetitive tasks to allow more time for creative thinking. However, it is important to develop guidelines, policies, and assessment methods in the education sector to ensure the responsible integration of these tools. In this article, thematic analysis has been performed on seven essays obtained from professionals in the education sector to understand the advantages and pitfalls of using GenAI models such as ChatGPT and Bard in education. Exploratory Data Analysis (EDA) has been performed on the essays to extract further insights from the text. The study found several themes which highlight benefits and drawbacks of GenAI tools, as well as suggestions to overcome these limitations and ensure that students are using these tools in a responsible and ethical manner.



Abstract:Music is a potent form of expression that can communicate, accentuate or even create the emotions of an individual or a collective. Both historically and in contemporary experiences, musical expression was and is commonly instrumentalized for social, political and/or economic purposes. Generative artificial intelligence provides a wealth of both opportunities and challenges with regard to music and its role in society. This paper discusses a proposed project integrating artificial intelligence and popular music, with the ultimate goal of creating a powerful tool for implementing music for social transformation, education, healthcare, and emotional well-being. Given that it is being presented at the outset of a collaboration between a computer scientist/data analyst and an ethnomusicologist/social anthropologist. it is mainly conceptual and somewhat speculative in nature.
Abstract:The problems of online hate speech and cyberbullying have significantly worsened since the increase in popularity of social media platforms such as YouTube and Twitter (X). Natural Language Processing (NLP) techniques have proven to provide a great advantage in automatic filtering such toxic content. Women are disproportionately more likely to be victims of online abuse. However, there appears to be a lack of studies that tackle misogyny detection in under-resourced languages. In this short paper, we present a novel dataset of YouTube comments in mix-code Hinglish collected from YouTube videos which have been weak labelled as `Misogynistic' and `Non-misogynistic'. Pre-processing and Exploratory Data Analysis (EDA) techniques have been applied on the dataset to gain insights on its characteristics. The process has provided a better understanding of the dataset through sentiment scores, word clouds, etc.
Abstract:The advent of Large Language Models (LLMs) has advanced the benchmark in various Natural Language Processing (NLP) tasks. However, large amounts of labelled training data are required to train LLMs. Furthermore, data annotation and training are computationally expensive and time-consuming. Zero and few-shot learning have recently emerged as viable options for labelling data using large pre-trained models. Hate speech detection in mix-code low-resource languages is an active problem area where the use of LLMs has proven beneficial. In this study, we have compiled a dataset of 100 YouTube comments, and weakly labelled them for coarse and fine-grained misogyny classification in mix-code Hinglish. Weak annotation was applied due to the labor-intensive annotation process. Zero-shot learning, one-shot learning, and few-shot learning and prompting approaches have then been applied to assign labels to the comments and compare them to human-assigned labels. Out of all the approaches, zero-shot classification using the Bidirectional Auto-Regressive Transformers (BART) large model and few-shot prompting using Generative Pre-trained Transformer- 3 (ChatGPT-3) achieve the best results
Abstract:3D Object Detectors (3D-OD) are crucial for understanding the environment in many robotic tasks, especially autonomous driving. Including 3D information via Lidar sensors improves accuracy greatly. However, such detectors perform poorly on domains they were not trained on, i.e. different locations, sensors, weather, etc., limiting their reliability in safety-critical applications. There exist methods to adapt 3D-ODs to these domains; however, these methods treat 3D-ODs as a black box, neglecting underlying architectural decisions and source-domain training strategies. Instead, we dive deep into the details of 3D-ODs, focusing our efforts on fundamental factors that influence robustness prior to domain adaptation. We systematically investigate four design choices (and the interplay between them) often overlooked in 3D-OD robustness and domain adaptation: architecture, voxel encoding, data augmentations, and anchor strategies. We assess their impact on the robustness of nine state-of-the-art 3D-ODs across six benchmarks encompassing three types of domain gaps - sensor type, weather, and location. Our main findings are: (1) transformer backbones with local point features are more robust than 3D CNNs, (2) test-time anchor size adjustment is crucial for adaptation across geographical locations, significantly boosting scores without retraining, (3) source-domain augmentations allow the model to generalize to low-resolution sensors, and (4) surprisingly, robustness to bad weather is improved when training directly on more clean weather data than on training with bad weather data. We outline our main conclusions and findings to provide practical guidance on developing more robust 3D-ODs.
Abstract:In March 2020, the World Health Organisation declared COVID-19 a global pandemic as it spread to nearly every country. By mid-2021, India had introduced three vaccines: Covishield, Covaxin, and Sputnik. To ensure successful vaccination in a densely populated country like India, understanding public sentiment was crucial. Social media, particularly Reddit with over 430 million users, played a vital role in disseminating information. This study employs data mining techniques to analyze Reddit data and gauge Indian sentiments towards COVID-19 vaccines. Using Python's Text Blob library, comments are annotated to assess general sentiments. Results show that most Reddit users in India expressed neutrality about vaccination, posing a challenge for the Indian government's efforts to vaccinate a significant portion of the population.




Abstract:Online Digital Assistants, such as Amazon Alexa, Google Assistant, Apple Siri are very popular and provide a range or services to their users, a key function is their ability to satisfy user information needs from the sources available to them. Users may often regard these applications as providing search services similar to Google type search engines. However, while it is clear that they are in general able to answer factoid questions effectively, it is much less obvious how well they support less specific or exploratory type search tasks. We describe an investigation examining the behaviour of the standard Amazon Alexa for exploratory search tasks. The results of our study show that it not effective in addressing these types of information needs. We propose extensions to Alexa designed to overcome these shortcomings. Our Custom Alexa application extends Alexa's conversational functionality for exploratory search. A user study shows that our extended Alexa application both enables users to more successfully complete exploratory search tasks and is well accepted by our test users.




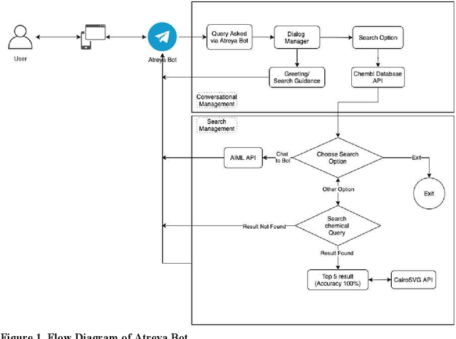
Abstract:Conversational agents are a recent trend in human-computer interaction, deployed in multidisciplinary applications to assist the users. In this paper, we introduce "Atreya", an interactive bot for chemistry enthusiasts, researchers, and students to study the ChEMBL database. Atreya is hosted by Telegram, a popular cloud-based instant messaging application. This user-friendly bot queries the ChEMBL database, retrieves the drug details for a particular disease, targets associated with that drug, etc. This paper explores the potential of using a conversational agent to assist chemistry students and chemical scientist in complex information seeking process.