Abstract:Objective: Machine learning (ML) predictive models are often developed without considering downstream value trade-offs and clinical interpretability. This paper introduces a cost-aware prediction (CAP) framework that combines cost-benefit analysis assisted by large language model (LLM) agents to communicate the trade-offs involved in applying ML predictions. Materials and Methods: We developed an ML model predicting 1-year mortality in patients with heart failure (N = 30,021, 22% mortality) to identify those eligible for home care. We then introduced clinical impact projection (CIP) curves to visualize important cost dimensions - quality of life and healthcare provider expenses, further divided into treatment and error costs, to assess the clinical consequences of predictions. Finally, we used four LLM agents to generate patient-specific descriptions. The system was evaluated by clinicians for its decision support value. Results: The eXtreme gradient boosting (XGB) model achieved the best performance, with an area under the receiver operating characteristic curve (AUROC) of 0.804 (95% confidence interval (CI) 0.792-0.816), area under the precision-recall curve (AUPRC) of 0.529 (95% CI 0.502-0.558) and a Brier score of 0.135 (95% CI 0.130-0.140). Discussion: The CIP cost curves provided a population-level overview of cost composition across decision thresholds, whereas LLM-generated cost-benefit analysis at individual patient-levels. The system was well received according to the evaluation by clinicians. However, feedback emphasizes the need to strengthen the technical accuracy for speculative tasks. Conclusion: CAP utilizes LLM agents to integrate ML classifier outcomes and cost-benefit analysis for more transparent and interpretable decision support.




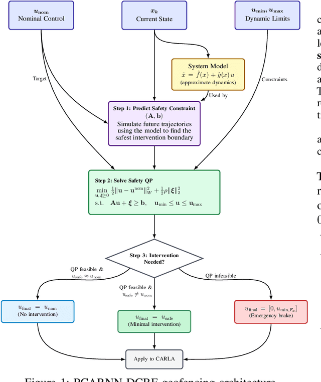
Abstract:Runtime geofencing for ground vehicles is rapidly emerging as a critical technology for enforcing Operational Design Domains (ODDs). However, existing solutions struggle to reconcile high-fidelity learning with the structural requirements of verifiable control. We address this by introducing PCARNN-DCBF, a novel pipeline integrating a Physics-encoded Control-Affine Residual Neural Network with a preview-based Discrete Control Barrier Function. Unlike generic learned models, PCARNN explicitly preserves the control-affine structure of vehicle dynamics, ensuring the linearity required for reliable optimization. This enables the DCBF to enforce polygonal keep-in constraints via a real-time Quadratic Program (QP) that handles high relative degree and mitigates actuator saturation. Experiments in CARLA across electric and combustion platforms demonstrate that this structure-preserving approach significantly outperforms analytical and unstructured neural baselines.
Abstract:Large language models (LLMs) are growingly extended to process multimodal data such as text and video simultaneously. Their remarkable performance in understanding what is shown in images is surpassing specialized neural networks (NNs) such as Yolo that is supporting only a well-formed but very limited vocabulary, ie., objects that they are able to detect. When being non-restricted, LLMs and in particular state-of-the-art vision language models (VLMs) show impressive performance to describe even complex traffic situations. This is making them potentially suitable components for automotive perception systems to support the understanding of complex traffic situations or edge case situation. However, LLMs and VLMs are prone to hallucination, which mean to either potentially not seeing traffic agents such as vulnerable road users who are present in a situation, or to seeing traffic agents who are not there in reality. While the latter is unwanted making an ADAS or autonomous driving systems (ADS) to unnecessarily slow down, the former could lead to disastrous decisions from an ADS. In our work, we are systematically assessing the performance of 3 state-of-the-art VLMs on a diverse subset of traffic situations sampled from the Waymo Open Dataset to support safety guardrails for capturing such hallucinations in VLM-supported perception systems. We observe that both, proprietary and open VLMs exhibit remarkable image understanding capabilities even paying thorough attention to fine details sometimes difficult to spot for us humans. However, they are also still prone to making up elements in their descriptions to date requiring hallucination detection strategies such as BetterCheck that we propose in our work.




Abstract:Ensuring the reliability and effectiveness of software release decisions is critical, particularly in safety-critical domains like automotive systems. Precise analysis of release validation data, often presented in tabular form, plays a pivotal role in this process. However, traditional methods that rely on manual analysis of extensive test datasets and validation metrics are prone to delays and high costs. Large Language Models (LLMs) offer a promising alternative but face challenges in analytical reasoning, contextual understanding, handling out-of-scope queries, and processing structured test data consistently; limitations that hinder their direct application in safety-critical scenarios. This paper introduces GateLens, an LLM-based tool for analyzing tabular data in the automotive domain. GateLens translates natural language queries into Relational Algebra (RA) expressions and then generates optimized Python code. It outperforms the baseline system on benchmarking datasets, achieving higher F1 scores and handling complex and ambiguous queries with greater robustness. Ablation studies confirm the critical role of the RA module, with performance dropping sharply when omitted. Industrial evaluations reveal that GateLens reduces analysis time by over 80% while maintaining high accuracy and reliability. As demonstrated by presented results, GateLens achieved high performance without relying on few-shot examples, showcasing strong generalization across various query types from diverse company roles. Insights from deploying GateLens with a partner automotive company offer practical guidance for integrating AI into critical workflows such as release validation. Results show that by automating test result analysis, GateLens enables faster, more informed, and dependable release decisions, and can thus advance software scalability and reliability in automotive systems.




Abstract:Vehicle API testing verifies whether the interactions between a vehicle's internal systems and external applications meet expectations, ensuring that users can access and control various vehicle functions and data. However, this task is inherently complex, requiring the alignment and coordination of API systems, communication protocols, and even vehicle simulation systems to develop valid test cases. In practical industrial scenarios, inconsistencies, ambiguities, and interdependencies across various documents and system specifications pose significant challenges. This paper presents a system designed for the automated testing of in-vehicle APIs. By clearly defining and segmenting the testing process, we enable Large Language Models (LLMs) to focus on specific tasks, ensuring a stable and controlled testing workflow. Experiments conducted on over 100 APIs demonstrate that our system effectively automates vehicle API testing. The results also confirm that LLMs can efficiently handle mundane tasks requiring human judgment, making them suitable for complete automation in similar industrial contexts.
Abstract:Today's advanced automotive systems are turning into intelligent Cyber-Physical Systems (CPS), bringing computational intelligence to their cyber-physical context. Such systems power advanced driver assistance systems (ADAS) that observe a vehicle's surroundings for their functionality. However, such ADAS have clear limitations in scenarios when the direct line-of-sight to surrounding objects is occluded, like in urban areas. Imagine now automated driving (AD) systems that ideally could benefit from other vehicles' field-of-view in such occluded situations to increase traffic safety if, for example, locations about pedestrians can be shared across vehicles. Current literature suggests vehicle-to-infrastructure (V2I) via roadside units (RSUs) or vehicle-to-vehicle (V2V) communication to address such issues that stream sensor or object data between vehicles. When considering the ongoing revolution in vehicle system architectures towards powerful, centralized processing units with hardware accelerators, foreseeing the onboard presence of large language models (LLMs) to improve the passengers' comfort when using voice assistants becomes a reality. We are suggesting and evaluating a concept to complement the ego vehicle's field-of-view (FOV) with another vehicle's FOV by tapping into their onboard LLM to let the machines have a dialogue about what the other vehicle ``sees''. Our results show that very recent versions of LLMs, such as GPT-4V and GPT-4o, understand a traffic situation to an impressive level of detail, and hence, they can be used even to spot traffic participants. However, better prompts are needed to improve the detection quality and future work is needed towards a standardised message interchange format between vehicles.




Abstract:Traditional methods for making software deployment decisions in the automotive industry typically rely on manual analysis of tabular software test data. These methods often lead to higher costs and delays in the software release cycle due to their labor-intensive nature. Large Language Models (LLMs) present a promising solution to these challenges. However, their application generally demands multiple rounds of human-driven prompt engineering, which limits their practical deployment, particularly for industrial end-users who need reliable and efficient results. In this paper, we propose GoNoGo, an LLM agent system designed to streamline automotive software deployment while meeting both functional requirements and practical industrial constraints. Unlike previous systems, GoNoGo is specifically tailored to address domain-specific and risk-sensitive systems. We evaluate GoNoGo's performance across different task difficulties using zero-shot and few-shot examples taken from industrial practice. Our results show that GoNoGo achieves a 100% success rate for tasks up to Level 2 difficulty with 3-shot examples, and maintains high performance even for more complex tasks. We find that GoNoGo effectively automates decision-making for simpler tasks, significantly reducing the need for manual intervention. In summary, GoNoGo represents an efficient and user-friendly LLM-based solution currently employed in our industrial partner's company to assist with software release decision-making, supporting more informed and timely decisions in the release process for risk-sensitive vehicle systems.




Abstract:Today's advanced driver assistance systems (ADAS), like adaptive cruise control or rear collision warning, are finding broader adoption across vehicle classes. Integrating such advanced, multimodal Large Language Models (LLMs) on board a vehicle, which are capable of processing text, images, audio, and other data types, may have the potential to greatly enhance passenger comfort. Yet, an LLM's hallucinations are still a major challenge to be addressed. In this paper, we systematically assessed potential hallucination detection strategies for such LLMs in the context of object detection in vision-based data on the example of pedestrian detection and localization. We evaluate three hallucination detection strategies applied to two state-of-the-art LLMs, the proprietary GPT-4V and the open LLaVA, on two datasets (Waymo/US and PREPER CITY/Sweden). Our results show that these LLMs can describe a traffic situation to an impressive level of detail but are still challenged for further analysis activities such as object localization. We evaluate and extend hallucination detection approaches when applying these LLMs to video sequences in the example of pedestrian detection. Our experiments show that, at the moment, the state-of-the-art proprietary LLM performs much better than the open LLM. Furthermore, consistency enhancement techniques based on voting, such as the Best-of-Three (BO3) method, do not effectively reduce hallucinations in LLMs that tend to exhibit high false negatives in detecting pedestrians. However, extending the hallucination detection by including information from the past helps to improve results.



Abstract:Machine Learning (ML) is continuously permeating a growing amount of application domains. Generative AI such as Large Language Models (LLMs) also sees broad adoption to process multi-modal data such as text, images, audio, and video. While the trend is to use ever-larger datasets for training, managing this data efficiently has become a significant practical challenge in the industry-double as much data is certainly not double as good. Rather the opposite is important since getting an understanding of the inherent quality and diversity of the underlying data lakes is a growing challenge for application-specific ML as well as for fine-tuning foundation models. Furthermore, information retrieval (IR) from expanding data lakes is complicated by the temporal dimension inherent in time-series data which must be considered to determine its semantic value. This study focuses on the different semantic-aware techniques to extract embeddings from mono-modal, multi-modal, and cross-modal data to enhance IR capabilities in a growing data lake. Articles were collected to summarize information about the state-of-the-art techniques focusing on applications of embedding for three different categories of data modalities.




Abstract:Computer vision models trained on Google Street View images can create material cadastres. However, current approaches need manually annotated datasets that are difficult to obtain and often have class imbalance. To address these challenges, this paper fine-tuned a Swin Transformer model on a synthetic dataset generated with DALL-E and compared the performance to a similar manually annotated dataset. Although manual annotation remains the gold standard, the synthetic dataset performance demonstrates a reasonable alternative. The findings will ease annotation needed to develop material cadastres, offering architects insights into opportunities for material reuse, thus contributing to the reduction of demolition waste.