Abstract:While Large Language Models (LLMs) can generate fluent text, producing high-quality creative stories remains challenging. Reinforcement Learning (RL) offers a promising solution but faces two critical obstacles: designing reliable reward signals for subjective storytelling quality and mitigating training instability. This paper introduces the Reinforcement Learning for Creative Storytelling (RLCS) framework to systematically address both challenges. First, we develop a Generative Reward Model (GenRM) that provides multi-dimensional analysis and explicit reasoning about story preferences, trained through supervised fine-tuning on demonstrations with reasoning chains distilled from strong teacher models, followed by GRPO-based refinement on expanded preference data. Second, we introduce an entropy-based reward shaping strategy that dynamically prioritizes learning on confident errors and uncertain correct predictions, preventing overfitting on already-mastered patterns. Experiments demonstrate that GenRM achieves 68\% alignment with human creativity judgments, and RLCS significantly outperforms strong baselines including Gemini-2.5-Pro in overall story quality. This work provides a practical pipeline for applying RL to creative domains, effectively navigating the dual challenges of reward modeling and training stability.
Abstract:Registration of multiview point clouds conventionally relies on extensive pairwise matching to build a pose graph for global synchronization, which is computationally expensive and inherently ill-posed without holistic geometric constraints. This paper proposes FUSER, the first feed-forward multiview registration transformer that jointly processes all scans in a unified, compact latent space to directly predict global poses without any pairwise estimation. To maintain tractability, FUSER encodes each scan into low-resolution superpoint features via a sparse 3D CNN that preserves absolute translation cues, and performs efficient intra- and inter-scan reasoning through a Geometric Alternating Attention module. Particularly, we transfer 2D attention priors from off-the-shelf foundation models to enhance 3D feature interaction and geometric consistency. Building upon FUSER, we further introduce FUSER-DF, an SE(3)$^N$ diffusion refinement framework to correct FUSER's estimates via denoising in the joint SE(3)$^N$ space. FUSER acts as a surrogate multiview registration model to construct the denoiser, and a prior-conditioned SE(3)$^N$ variational lower bound is derived for denoising supervision. Extensive experiments on 3DMatch, ScanNet and ArkitScenes demonstrate that our approach achieves the superior registration accuracy and outstanding computational efficiency.
Abstract:In this paper, we propose a novel 3D registration paradigm, Generative Point Cloud Registration, which bridges advanced 2D generative models with 3D matching tasks to enhance registration performance. Our key idea is to generate cross-view consistent image pairs that are well-aligned with the source and target point clouds, enabling geometry-color feature fusion to facilitate robust matching. To ensure high-quality matching, the generated image pair should feature both 2D-3D geometric consistency and cross-view texture consistency. To achieve this, we introduce Match-ControlNet, a matching-specific, controllable 2D generative model. Specifically, it leverages the depth-conditioned generation capability of ControlNet to produce images that are geometrically aligned with depth maps derived from point clouds, ensuring 2D-3D geometric consistency. Additionally, by incorporating a coupled conditional denoising scheme and coupled prompt guidance, Match-ControlNet further promotes cross-view feature interaction, guiding texture consistency generation. Our generative 3D registration paradigm is general and could be seamlessly integrated into various registration methods to enhance their performance. Extensive experiments on 3DMatch and ScanNet datasets verify the effectiveness of our approach.




Abstract:Generative AI (GenAI) applications are transforming software engineering by enabling automated code co-creation. However, empirical evidence on GenAI's productivity effects in industrial settings remains limited. This paper investigates the adoption of GenAI coding assistants (e.g., Codeium, Amazon Q) within telecommunications and FinTech domains. Through surveys and interviews with industrial domain-experts, we identify primary productivity-influencing factors, including task complexity, coding skills, domain knowledge, and GenAI integration. Our findings indicate that GenAI tools enhance productivity in routine coding tasks (e.g., refactoring and Javadoc generation) but face challenges in complex, domain-specific activities due to limited context-awareness of codebases and insufficient support for customized design rules. We highlight new paradigms for coding transfer, emphasizing iterative prompt refinement, immersive development environment, and automated code evaluation as essential for effective GenAI usage.




Abstract:Multivariate time-series forecasting holds immense value across diverse applications, requiring methods to effectively capture complex temporal and inter-variable dynamics. A key challenge lies in uncovering the intrinsic patterns that govern predictability, beyond conventional designs, focusing on network architectures to explore latent relationships or temporal dependencies. Inspired by signal decomposition, this paper posits that time series predictability is derived from periodic characteristics at different frequencies. Consequently, we propose a novel time series forecasting method based on multi-frequency reference series correlation analysis. Through spectral analysis on long-term training data, we identify dominant spectral components and their harmonics to design base-pattern reference series. Unlike signal decomposition, which represents the original series as a linear combination of basis signals, our method uses a transformer model to compute cross-attention between the original series and reference series, capturing essential features for forecasting. Experiments on major open and synthetic datasets show state-of-the-art performance. Furthermore, by focusing on attention with a small number of reference series rather than pairwise variable attention, our method ensures scalability and broad applicability. The source code is available at: https://github.com/yuliang555/MFRS




Abstract:The deployment of neural networks in vehicle platforms and wearable Artificial Intelligence-of-Things (AIOT) scenarios has become a research area that has attracted much attention. With the continuous evolution of deep learning technology, many image classification models are committed to improving recognition accuracy, but this is often accompanied by problems such as large model resource usage, complex structure, and high power consumption, which makes it challenging to deploy on resource-constrained platforms. Herein, we propose an ultra-lightweight binary neural network (BNN) model designed for hardware deployment, and conduct image classification research based on the German Traffic Sign Recognition Benchmark (GTSRB) dataset. In addition, we also verify it on the Chinese Traffic Sign (CTS) and Belgian Traffic Sign (BTS) datasets. The proposed model shows excellent recognition performance with an accuracy of up to 97.64%, making it one of the best performing BNN models in the GTSRB dataset. Compared with the full-precision model, the accuracy loss is controlled within 1%, and the parameter storage overhead of the model is only 10% of that of the full-precision model. More importantly, our network model only relies on logical operations and low-bit width fixed-point addition and subtraction operations during the inference phase, which greatly simplifies the design complexity of the processing element (PE). Our research shows the great potential of BNN in the hardware deployment of computer vision models, especially in the field of computer vision tasks related to autonomous driving.




Abstract:Neural Networks (NN) has been used in many areas with great success. When a NN's structure (Model) is given, during the training steps, the parameters of the model are determined using an appropriate criterion and an optimization algorithm (Training). Then, the trained model can be used for the prediction or inference step (Testing). As there are also many hyperparameters, related to the optimization criteria and optimization algorithms, a validation step is necessary before its final use. One of the great difficulties is the choice of the NN's structure. Even if there are many "on the shelf" networks, selecting or proposing a new appropriate network for a given data, signal or image processing, is still an open problem. In this work, we consider this problem using model based signal and image processing and inverse problems methods. We classify the methods in five classes, based on: i) Explicit analytical solutions, ii) Transform domain decomposition, iii) Operator Decomposition, iv) Optimization algorithms unfolding, and v) Physics Informed NN methods (PINN). Few examples in each category are explained.
Abstract:We introduce HyperCLOVA X, a family of large language models (LLMs) tailored to the Korean language and culture, along with competitive capabilities in English, math, and coding. HyperCLOVA X was trained on a balanced mix of Korean, English, and code data, followed by instruction-tuning with high-quality human-annotated datasets while abiding by strict safety guidelines reflecting our commitment to responsible AI. The model is evaluated across various benchmarks, including comprehensive reasoning, knowledge, commonsense, factuality, coding, math, chatting, instruction-following, and harmlessness, in both Korean and English. HyperCLOVA X exhibits strong reasoning capabilities in Korean backed by a deep understanding of the language and cultural nuances. Further analysis of the inherent bilingual nature and its extension to multilingualism highlights the model's cross-lingual proficiency and strong generalization ability to untargeted languages, including machine translation between several language pairs and cross-lingual inference tasks. We believe that HyperCLOVA X can provide helpful guidance for regions or countries in developing their sovereign LLMs.




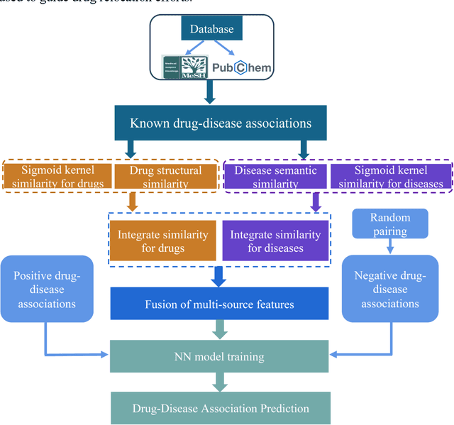
Abstract:In recent decades, traditional drug research and development have been facing challenges such as high cost, long timelines, and high risks. To address these issues, many computational approaches have been suggested for predicting the relationship between drugs and diseases through drug repositioning, aiming to reduce the cost, development cycle, and risks associated with developing new drugs. Researchers have explored different computational methods to predict drug-disease associations, including drug side effects-disease associations, drug-target associations, and miRNAdisease associations. In this comprehensive review, we focus on recent advances in predicting drug-disease association methods for drug repositioning. We first categorize these methods into several groups, including neural network-based algorithms, matrixbased algorithms, recommendation algorithms, link-based reasoning algorithms, and text mining and semantic reasoning. Then, we compare the prediction performance of existing drug-disease association prediction algorithms. Lastly, we delve into the present challenges and future prospects concerning drug-disease associations.




Abstract:Machine Learning (ML) methods and tools have gained great success in many data, signal, image and video processing tasks, such as classification, clustering, object detection, semantic segmentation, language processing, Human-Machine interface, etc. In computer vision, image and video processing, these methods are mainly based on Neural Networks (NN) and in particular Convolutional NN (CNN), and more generally Deep NN. Inverse problems arise anywhere we have indirect measurement. As, in general, those inverse problems are ill-posed, to obtain satisfactory solutions for them needs prior information. Different regularization methods have been proposed, where the problem becomes the optimization of a criterion with a likelihood term and a regularization term. The main difficulty, however, in great dimensional real applications, remains the computational cost. Using NN, and in particular Deep Learning (DL) surrogate models and approximate computation, can become very helpful. In this work, we focus on NN and DL particularly adapted for inverse problems. We consider two cases: First the case where the forward operator is known and used as physics constraint, the second more general data driven DL methods.