Abstract:Machine learning models usually assume that a set of feature values used to obtain an output is fixed in advance. However, in many real-world problems, a cost is associated with measuring these features. To address the issue of reducing measurement costs, various methods have been proposed to dynamically select which features to measure, but existing methods assume that the set of measurable features remains constant, which makes them unsuitable for cases where the set of measurable features varies from instance to instance. To overcome this limitation, we define a new problem setting for Dynamic Feature Selection (DFS) with variable feature sets and propose a deep learning method that utilizes prior information about each feature, referred to as ''features of features''. Experimental results on several datasets demonstrate that the proposed method effectively selects features based on the prior information, even when the set of measurable features changes from instance to instance.




Abstract:Large Vision-Language Models (LVLMs) integrate image encoders with Large Language Models (LLMs) to process multi-modal inputs and perform complex visual tasks. However, they often generate hallucinations by describing non-existent objects or attributes, compromising their reliability. This study analyzes hallucination patterns in image captioning, showing that not all tokens in the generation process are influenced by image input and that image dependency can serve as a useful signal for hallucination detection. To address this, we develop an automated pipeline to identify hallucinated objects and train a token-level classifier using hidden representations from parallel inference passes-with and without image input. Leveraging this classifier, we introduce a decoding strategy that effectively controls hallucination rates in image captioning at inference time.




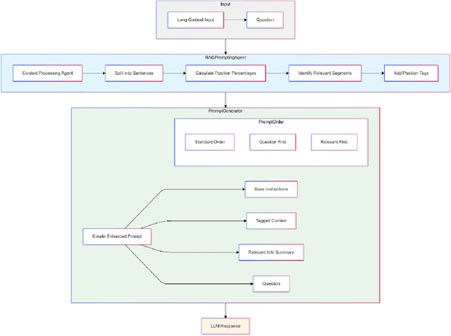
Abstract:This paper addresses the challenge of comprehending very long contexts in Large Language Models (LLMs) by proposing a method that emulates Retrieval Augmented Generation (RAG) through specialized prompt engineering and chain-of-thought (CoT) reasoning. While recent LLMs support over 100,000 tokens in a single prompt, simply enlarging context windows has not guaranteed robust multi-hop reasoning when key details are scattered across massive input. Our approach treats the model as both the retriever and the reasoner: it first tags relevant segments within a long passage, then employs a stepwise CoT workflow to integrate these pieces of evidence. This single-pass method thereby reduces reliance on an external retriever, yet maintains focus on crucial segments. We evaluate our approach on selected tasks from BABILong, which interleaves standard bAbI QA problems with large amounts of distractor text. Compared to baseline (no retrieval) and naive RAG pipelines, our approach more accurately handles multi-fact questions such as object location tracking, counting, and indefinite knowledge. Furthermore, we analyze how prompt structure, including the order of question, relevant-text tags, and overall instructions, significantly affects performance. These findings underscore that optimized prompt engineering, combined with guided reasoning, can enhance LLMs' long-context comprehension and serve as a lightweight alternative to traditional retrieval pipelines.


Abstract:Large Language Models (LLMs) are trained on large corpora written by humans and demonstrate high performance on various tasks. However, as humans are susceptible to cognitive biases, which can result in irrational judgments, LLMs can also be influenced by these biases, leading to irrational decision-making. For example, changing the order of options in multiple-choice questions affects the performance of LLMs due to order bias. In our research, we first conducted an extensive survey of existing studies examining LLMs' cognitive biases and their mitigation. The mitigation techniques in LLMs have the disadvantage that they are limited in the type of biases they can apply or require lengthy inputs or outputs. We then examined the effectiveness of two mitigation methods for humans, SoPro and AwaRe, when applied to LLMs, inspired by studies in crowdsourcing. To test the effectiveness of these methods, we conducted experiments on GPT-3.5 and GPT-4 to evaluate the influence of six biases on the outputs before and after applying these methods. The results demonstrate that while SoPro has little effect, AwaRe enables LLMs to mitigate the effect of these biases and make more rational responses.




Abstract:Designing effective two-sided matching mechanisms is a major problem in mechanism design, and the goodness of matching cannot always be formulated. The existing work addresses this issue by searching over a parameterized family of mechanisms with certain properties by learning to fit a human-crafted dataset containing examples of preference profiles and matching results. However, this approach does not consider a strategy-proof mechanism, implicitly assumes the number of agents to be a constant, and does not consider the public contextual information of the agents. In this paper, we propose a new parametric family of strategy-proof matching mechanisms by extending the serial dictatorship (SD). We develop a novel attention-based neural network called NeuralSD, which can learn a strategy-proof mechanism from a human-crafted dataset containing public contextual information. NeuralSD is constructed by tensor operations that make SD differentiable and learns a parameterized mechanism by estimating an order of SD from the contextual information. We conducted experiments to learn a strategy-proof matching from matching examples with different numbers of agents. We demonstrated that our method shows the superiority of learning with context-awareness over a baseline in terms of regression performance and other metrics.




Abstract:The fair allocation of indivisible resources is a fundamental problem. Existing research has developed various allocation mechanisms or algorithms to satisfy different fairness notions. For example, round robin (RR) was proposed to meet the fairness criterion known as envy-freeness up to one good (EF1). Expert algorithms without mathematical formulations are used in real-world resource allocation problems to find preferable outcomes for users. Therefore, we aim to design mechanisms that strictly satisfy good properties with replicating expert knowledge. However, this problem is challenging because such heuristic rules are often difficult to formalize mathematically, complicating their integration into theoretical frameworks. Additionally, formal algorithms struggle to find preferable outcomes, and directly replicating these implicit rules can result in unfair allocations because human decision-making can introduce biases. In this paper, we aim to learn implicit allocation mechanisms from examples while strictly satisfying fairness constraints, specifically focusing on learning EF1 allocation mechanisms through supervised learning on examples of reported valuations and corresponding allocation outcomes produced by implicit rules. To address this, we developed a neural RR (NRR), a novel neural network that parameterizes RR. NRR is built from a differentiable relaxation of RR and can be trained to learn the agent ordering used for RR. We conducted experiments to learn EF1 allocation mechanisms from examples, demonstrating that our method outperforms baselines in terms of the proximity of predicted allocations and other metrics.




Abstract:Question answering (QA) tasks have been extensively studied in the field of natural language processing (NLP). Answers to open-ended questions are highly diverse and difficult to quantify, and cannot be simply evaluated as correct or incorrect, unlike close-ended questions with definitive answers. While large language models (LLMs) have demonstrated strong capabilities across various tasks, they exhibit relatively weaker performance in evaluating answers to open-ended questions. In this study, we propose a method that leverages LLMs and the analytic hierarchy process (AHP) to assess answers to open-ended questions. We utilized LLMs to generate multiple evaluation criteria for a question. Subsequently, answers were subjected to pairwise comparisons under each criterion with LLMs, and scores for each answer were calculated in the AHP. We conducted experiments on four datasets using both ChatGPT-3.5-turbo and GPT-4. Our results indicate that our approach more closely aligns with human judgment compared to the four baselines. Additionally, we explored the impact of the number of criteria, variations in models, and differences in datasets on the results.




Abstract:Deep learning models have performed well on many NLP tasks. However, their internal mechanisms are typically difficult for humans to understand. The development of methods to explain models has become a key issue in the reliability of deep learning models in many important applications. Various saliency explanation methods, which give each feature of input a score proportional to the contribution of output, have been proposed to determine the part of the input which a model values most. Despite a considerable body of work on the evaluation of saliency methods, whether the results of various evaluation metrics agree with human cognition remains an open question. In this study, we propose a new human-based method to evaluate saliency methods in NLP by crowdsourcing. We recruited 800 crowd workers and empirically evaluated seven saliency methods on two datasets with the proposed method. We analyzed the performance of saliency methods, compared our results with existing automated evaluation methods, and identified notable differences between NLP and computer vision (CV) fields when using saliency methods. The instance-level data of our crowdsourced experiments and the code to reproduce the explanations are available at https://github.com/xtlu/lreccoling_evaluation.
Abstract:Treatment effect estimation can assist in effective decision-making in e-commerce, medicine, and education. One popular application of this estimation lies in the prediction of the impact of a treatment (e.g., a promotion) on an outcome (e.g., sales) of a particular unit (e.g., an item), known as the individual treatment effect (ITE). In many online applications, the outcome of a unit can be affected by the treatments of other units, as units are often associated, which is referred to as interference. For example, on an online shopping website, sales of an item will be influenced by an advertisement of its co-purchased item. Prior studies have attempted to model interference to estimate the ITE accurately, but they often assume a homogeneous interference, i.e., relationships between units only have a single view. However, in real-world applications, interference may be heterogeneous, with multi-view relationships. For instance, the sale of an item is usually affected by the treatment of its co-purchased and co-viewed items. We hypothesize that ITE estimation will be inaccurate if this heterogeneous interference is not properly modeled. Therefore, we propose a novel approach to model heterogeneous interference by developing a new architecture to aggregate information from diverse neighbors. Our proposed method contains graph neural networks that aggregate same-view information, a mechanism that aggregates information from different views, and attention mechanisms. In our experiments on multiple datasets with heterogeneous interference, the proposed method significantly outperforms existing methods for ITE estimation, confirming the importance of modeling heterogeneous interference.
Abstract:The aggregation of multiple opinions plays a crucial role in decision-making, such as in hiring and loan review, and in labeling data for supervised learning. Although majority voting and existing opinion aggregation models are effective for simple tasks, they are inappropriate for tasks without objectively true labels in which disagreements may occur. In particular, when voter attributes such as gender or race introduce bias into opinions, the aggregation results may vary depending on the composition of voter attributes. A balanced group of voters is desirable for fair aggregation results but may be difficult to prepare. In this study, we consider methods to achieve fair opinion aggregation based on voter attributes and evaluate the fairness of the aggregated results. To this end, we consider an approach that combines opinion aggregation models such as majority voting and the Dawid and Skene model (D&S model) with fairness options such as sample weighting. To evaluate the fairness of opinion aggregation, probabilistic soft labels are preferred over discrete class labels. First, we address the problem of soft label estimation without considering voter attributes and identify some issues with the D&S model. To address these limitations, we propose a new Soft D&S model with improved accuracy in estimating soft labels. Moreover, we evaluated the fairness of an opinion aggregation model, including Soft D&S, in combination with different fairness options using synthetic and semi-synthetic data. The experimental results suggest that the combination of Soft D&S and data splitting as a fairness option is effective for dense data, whereas weighted majority voting is effective for sparse data. These findings should prove particularly valuable in supporting decision-making by human and machine-learning models with balanced opinion aggregation.