Picture for Hanyu Wei

Hanyu Wei

SDFP: Speculative Decoding with FIT-Pruned Models for Training-Free and Plug-and-Play LLM Acceleration

Add code
Feb 05, 2026
Viaarxiv icon

AKVQ-VL: Attention-Aware KV Cache Adaptive 2-Bit Quantization for Vision-Language Models

Add code
Jan 25, 2025
Figure 1 for AKVQ-VL: Attention-Aware KV Cache Adaptive 2-Bit Quantization for Vision-Language Models
Figure 2 for AKVQ-VL: Attention-Aware KV Cache Adaptive 2-Bit Quantization for Vision-Language Models
Figure 3 for AKVQ-VL: Attention-Aware KV Cache Adaptive 2-Bit Quantization for Vision-Language Models
Figure 4 for AKVQ-VL: Attention-Aware KV Cache Adaptive 2-Bit Quantization for Vision-Language Models
Viaarxiv icon

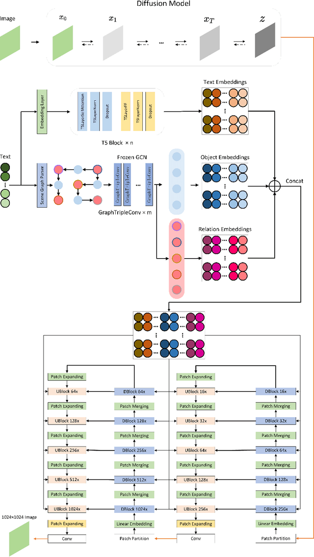
Swinv2-Imagen: Hierarchical Vision Transformer Diffusion Models for Text-to-Image Generation

Add code
Oct 18, 2022
Figure 1 for Swinv2-Imagen: Hierarchical Vision Transformer Diffusion Models for Text-to-Image Generation
Figure 2 for Swinv2-Imagen: Hierarchical Vision Transformer Diffusion Models for Text-to-Image Generation
Figure 3 for Swinv2-Imagen: Hierarchical Vision Transformer Diffusion Models for Text-to-Image Generation
Figure 4 for Swinv2-Imagen: Hierarchical Vision Transformer Diffusion Models for Text-to-Image Generation
Viaarxiv icon