Montefiore Institute, University of Liège, Liège, Belgium
Abstract:With the emergence of massively parallel processing units, parallelization has become a desirable property for new sequence models. The ability to parallelize the processing of sequences with respect to the sequence length during training is one of the main factors behind the uprising of the Transformer architecture. However, Transformers lack efficiency at sequence generation, as they need to reprocess all past timesteps at every generation step. Recently, state-space models (SSMs) emerged as a more efficient alternative. These new kinds of recurrent neural networks (RNNs) keep the efficient update of the RNNs while gaining parallelization by getting rid of nonlinear dynamics (or recurrence). SSMs can reach state-of-the art performance through the efficient training of potentially very large networks, but still suffer from limited representation capabilities. In particular, SSMs cannot exhibit persistent memory, or the capacity of retaining information for an infinite duration, because of their monostability. In this paper, we introduce a new family of RNNs, the memory recurrent units (MRUs), that combine the persistent memory capabilities of nonlinear RNNs with the parallelizable computations of SSMs. These units leverage multistability as a source of persistent memory, while getting rid of transient dynamics for efficient computations. We then derive a specific implementation as proof-of-concept: the bistable memory recurrent unit (BMRU). This new RNN is compatible with the parallel scan algorithm. We show that BMRU achieves good results in tasks with long-term dependencies, and can be combined with state-space models to create hybrid networks that are parallelizable and have transient dynamics as well as persistent memory.




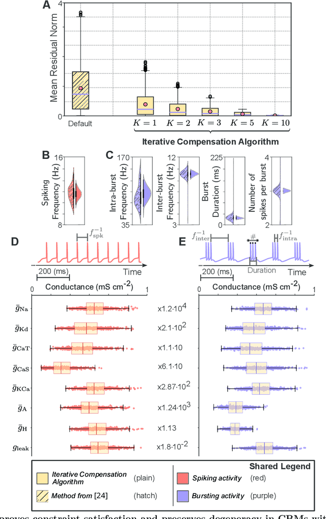
Abstract:Neurons communicate through spikes, and spike timing is a crucial part of neuronal processing. Spike times can be recorded experimentally both intracellularly and extracellularly, and are the main output of state-of-the-art neural probes. On the other hand, neuronal activity is controlled at the molecular level by the currents generated by many different transmembrane proteins called ion channels. Connecting spike timing to ion channel composition remains an arduous task to date. To address this challenge, we developed a method that combines deep learning with a theoretical tool called Dynamic Input Conductances (DICs), which reduce the complexity of ion channel interactions into three interpretable components describing how neurons spike. Our approach uses deep learning to infer DICs directly from spike times and then generates populations of "twin" neuron models that replicate the observed activity while capturing natural variability in membrane channel composition. The method is fast, accurate, and works using only spike recordings. We also provide open-source software with a graphical interface, making it accessible to researchers without programming expertise.
Abstract:Within wind farms, wake effects between turbines can significantly reduce overall energy production. Wind farm flow control encompasses methods designed to mitigate these effects through coordinated turbine control. Wake steering, for example, consists in intentionally misaligning certain turbines with the wind to optimize airflow and increase power output. However, designing a robust wake steering controller remains challenging, and existing machine learning approaches are limited to quasi-static wind conditions or small wind farms. This work presents a new deep reinforcement learning methodology to develop a wake steering policy that overcomes these limitations. Our approach introduces a novel architecture that combines graph attention networks and multi-head self-attention blocks, alongside a novel reward function and training strategy. The resulting model computes the yaw angles of each turbine, optimizing energy production in time-varying wind conditions. An empirical study conducted on steady-state, low-fidelity simulation, shows that our model requires approximately 10 times fewer training steps than a fully connected neural network and achieves more robust performance compared to a strong optimization baseline, increasing energy production by up to 14 %. To the best of our knowledge, this is the first deep reinforcement learning-based wake steering controller to generalize effectively across any time-varying wind conditions in a low-fidelity, steady-state numerical simulation setting.
Abstract:In reinforcement learning for partially observable environments, many successful algorithms were developed within the asymmetric learning paradigm. This paradigm leverages additional state information available at training time for faster learning. Although the proposed learning objectives are usually theoretically sound, these methods still lack a theoretical justification for their potential benefits. We propose such a justification for asymmetric actor-critic algorithms with linear function approximators by adapting a finite-time convergence analysis to this setting. The resulting finite-time bound reveals that the asymmetric critic eliminates an error term arising from aliasing in the agent state.
Abstract:The Job Shop Scheduling Problem (JSSP) is a well-known optimization problem in manufacturing, where the goal is to determine the optimal sequence of jobs across different machines to minimize a given objective. In this work, we focus on minimising the weighted sum of job completion times. We explore the potential of Monte Carlo Tree Search (MCTS), a heuristic-based reinforcement learning technique, to solve large-scale JSSPs, especially those with recirculation. We propose several Markov Decision Process (MDP) formulations to model the JSSP for the MCTS algorithm. In addition, we introduce a new synthetic benchmark derived from real manufacturing data, which captures the complexity of large, non-rectangular instances often encountered in practice. Our experimental results show that MCTS effectively produces good-quality solutions for large-scale JSSP instances, outperforming our constraint programming approach.
Abstract:We introduce a new maximum entropy reinforcement learning framework based on the distribution of states and actions visited by a policy. More precisely, an intrinsic reward function is added to the reward function of the Markov decision process that shall be controlled. For each state and action, this intrinsic reward is the relative entropy of the discounted distribution of states and actions (or features from these states and actions) visited during the next time steps. We first prove that an optimal exploration policy, which maximizes the expected discounted sum of intrinsic rewards, is also a policy that maximizes a lower bound on the state-action value function of the decision process under some assumptions. We also prove that the visitation distribution used in the intrinsic reward definition is the fixed point of a contraction operator. Following, we describe how to adapt existing algorithms to learn this fixed point and compute the intrinsic rewards to enhance exploration. A new practical off-policy maximum entropy reinforcement learning algorithm is finally introduced. Empirically, exploration policies have good state-action space coverage, and high-performing control policies are computed efficiently.
Abstract:The Unit Commitment (UC) problem is a key optimization task in power systems to forecast the generation schedules of power units over a finite time period by minimizing costs while meeting demand and technical constraints. However, many parameters required by the UC problem are unknown, such as the costs. In this work, we estimate these unknown costs using simulation-based inference on an illustrative UC problem, which provides an approximated posterior distribution of the parameters given observed generation schedules and demands. Our results highlight that the learned posterior distribution effectively captures the underlying distribution of the data, providing a range of possible values for the unknown parameters given a past observation. This posterior allows for the estimation of past costs using observed past generation schedules, enabling operators to better forecast future costs and make more robust generation scheduling forecasts. We present avenues for future research to address overconfidence in posterior estimation, enhance the scalability of the methodology and apply it to more complex UC problems modeling the network constraints and renewable energy sources.
Abstract:Attention-based models such as Transformers and recurrent models like state space models (SSMs) have emerged as successful methods for autoregressive sequence modeling. Although both enable parallel training, none enable parallel generation due to their autoregressiveness. We propose the variational SSM (VSSM), a variational autoencoder (VAE) where both the encoder and decoder are SSMs. Since sampling the latent variables and decoding them with the SSM can be parallelized, both training and generation can be conducted in parallel. Moreover, the decoder recurrence allows generation to be resumed without reprocessing the whole sequence. Finally, we propose the autoregressive VSSM that can be conditioned on a partial realization of the sequence, as is common in language generation tasks. Interestingly, the autoregressive VSSM still enables parallel generation. We highlight on toy problems (MNIST, CIFAR) the empirical gains in speed-up and show that it competes with traditional models in terms of generation quality (Transformer, Mamba SSM).




Abstract:This study proposes a novel approach based on reinforcement learning (RL) to enhance the sorting efficiency of scrap metal using delta robots and a Pick-and-Place (PaP) process, widely used in the industry. We use three classical model-free RL algorithms (TD3, SAC and PPO) to reduce the time to sort metal scraps. We learn the release position and speed needed to throw an object in a bin instead of moving to the exact bin location, as with the classical PaP technique. Our contribution is threefold. First, we provide a new simulation environment for learning RL-based Pick-and-Throw (PaT) strategies for parallel grippers. Second, we use RL algorithms for learning this task in this environment resulting in 89% accuracy while speeding up the throughput by 51% in simulation. Third, we evaluate the performances of RL algorithms and compare them to a PaP and a state-of-the-art PaT method both in simulation and reality, learning only from simulation with domain randomisation and without fine tuning in reality to transfer our policies. This work shows the benefits of RL-based PaT compared to PaP or classical optimization PaT techniques used in the industry.




Abstract:Policy-gradient algorithms are effective reinforcement learning methods for solving control problems with continuous state and action spaces. To compute near-optimal policies, it is essential in practice to include exploration terms in the learning objective. Although the effectiveness of these terms is usually justified by an intrinsic need to explore environments, we propose a novel analysis and distinguish two different implications of these techniques. First, they make it possible to smooth the learning objective and to eliminate local optima while preserving the global maximum. Second, they modify the gradient estimates, increasing the probability that the stochastic parameter update eventually provides an optimal policy. In light of these effects, we discuss and illustrate empirically exploration strategies based on entropy bonuses, highlighting their limitations and opening avenues for future works in the design and analysis of such strategies.