



Abstract:The International Semantic Web Research School (ISWS) is a week-long intensive program designed to immerse participants in the field. This document reports a collaborative effort performed by ten teams of students, each guided by a senior researcher as their mentor, attending ISWS 2023. Each team provided a different perspective to the topic of creative AI, substantiated by a set of research questions as the main subject of their investigation. The 2023 edition of ISWS focuses on the intersection of Semantic Web technologies and Creative AI. ISWS 2023 explored various intersections between Semantic Web technologies and creative AI. A key area of focus was the potential of LLMs as support tools for knowledge engineering. Participants also delved into the multifaceted applications of LLMs, including legal aspects of creative content production, humans in the loop, decentralised approaches to multimodal generative AI models, nanopublications and AI for personal scientific knowledge graphs, commonsense knowledge in automatic story and narrative completion, generative AI for art critique, prompt engineering, automatic music composition, commonsense prototyping and conceptual blending, and elicitation of tacit knowledge. As Large Language Models and semantic technologies continue to evolve, new exciting prospects are emerging: a future where the boundaries between creative expression and factual knowledge become increasingly permeable and porous, leading to a world of knowledge that is both informative and inspiring.




Abstract:In the Western music tradition, chords are the main constituent components of harmony, a fundamental dimension of music. Despite its relevance for several Music Information Retrieval (MIR) tasks, chord-annotated audio datasets are limited and need more diversity. One way to improve those resources is to leverage the large number of chord annotations available online, but this requires aligning them with music audio. However, existing audio-to-score alignment techniques, which typically rely on Dynamic Time Warping (DTW), fail to address this challenge, as they require weakly aligned data for precise synchronisation. In this paper, we introduce ChordSync, a novel conformer-based model designed to seamlessly align chord annotations with audio, eliminating the need for weak alignment. We also provide a pre-trained model and a user-friendly library, enabling users to synchronise chord annotations with audio tracks effortlessly. In this way, ChordSync creates opportunities for harnessing crowd-sourced chord data for MIR, especially in audio chord estimation, thereby facilitating the generation of novel datasets. Additionally, our system extends its utility to music education, enhancing music learning experiences by providing accurately aligned annotations, thus enabling learners to engage in synchronised musical practices.




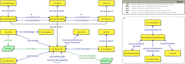
Abstract:The semantic description of music metadata is a key requirement for the creation of music datasets that can be aligned, integrated, and accessed for information retrieval and knowledge discovery. It is nonetheless an open challenge due to the complexity of musical concepts arising from different genres, styles, and periods -- standing to benefit from a lingua franca to accommodate various stakeholders (musicologists, librarians, data engineers, etc.). To initiate this transition, we introduce the Music Meta ontology, a rich and flexible semantic model to describe music metadata related to artists, compositions, performances, recordings, and links. We follow eXtreme Design methodologies and best practices for data engineering, to reflect the perspectives and the requirements of various stakeholders into the design of the model, while leveraging ontology design patterns and accounting for provenance at different levels (claims, links). After presenting the main features of Music Meta, we provide a first evaluation of the model, alignments to other schema (Music Ontology, DOREMUS, Wikidata), and support for data transformation.
Abstract:Music similarity is an essential aspect of music retrieval, recommendation systems, and music analysis. Moreover, similarity is of vital interest for music experts, as it allows studying analogies and influences among composers and historical periods. Current approaches to musical similarity rely mainly on symbolic content, which can be expensive to produce and is not always readily available. Conversely, approaches using audio signals typically fail to provide any insight about the reasons behind the observed similarity. This research addresses the limitations of current approaches by focusing on the study of musical similarity using both symbolic and audio content. The aim of this research is to develop a fully explainable and interpretable system that can provide end-users with more control and understanding of music similarity and classification systems.
Abstract:In this paper we propose the Music Note Ontology, an ontology for modelling music notes and their realisation. The ontology addresses the relation between a note represented in a symbolic representation system, and its realisation, i.e. a musical performance. This work therefore aims to solve the modelling and representation issues that arise when analysing the relationships between abstract symbolic features and the corresponding physical features of an audio signal. The ontology is composed of three different Ontology Design Patterns (ODP), which model the structure of the score (Score Part Pattern), the note in the symbolic notation (Music Note Pattern) and its realisation (Musical Object Pattern).
Abstract:The annotation of music content is a complex process to represent due to its inherent multifaceted, subjectivity, and interdisciplinary nature. Numerous systems and conventions for annotating music have been developed as independent standards over the past decades. Little has been done to make them interoperable, which jeopardises cross-corpora studies as it requires users to familiarise with a multitude of conventions. Most of these systems lack the semantic expressiveness needed to represent the complexity of the musical language and cannot model multi-modal annotations originating from audio and symbolic sources. In this article, we introduce the Music Annotation Pattern, an Ontology Design Pattern (ODP) to homogenise different annotation systems and to represent several types of musical objects (e.g. chords, patterns, structures). This ODP preserves the semantics of the object's content at different levels and temporal granularity. Moreover, our ODP accounts for multi-modality upfront, to describe annotations derived from different sources, and it is the first to enable the integration of music datasets at a large scale.




Abstract:Structure perception is a fundamental aspect of music cognition in humans. Historically, the hierarchical organization of music into structures served as a narrative device for conveying meaning, creating expectancy, and evoking emotions in the listener. Thereby, musical structures play an essential role in music composition, as they shape the musical discourse through which the composer organises his ideas. In this paper, we present a novel music segmentation method, pitchclass2vec, based on symbolic chord annotations, which are embedded into continuous vector representations using both natural language processing techniques and custom-made encodings. Our algorithm is based on long-short term memory (LSTM) neural network and outperforms the state-of-the-art techniques based on symbolic chord annotations in the field.


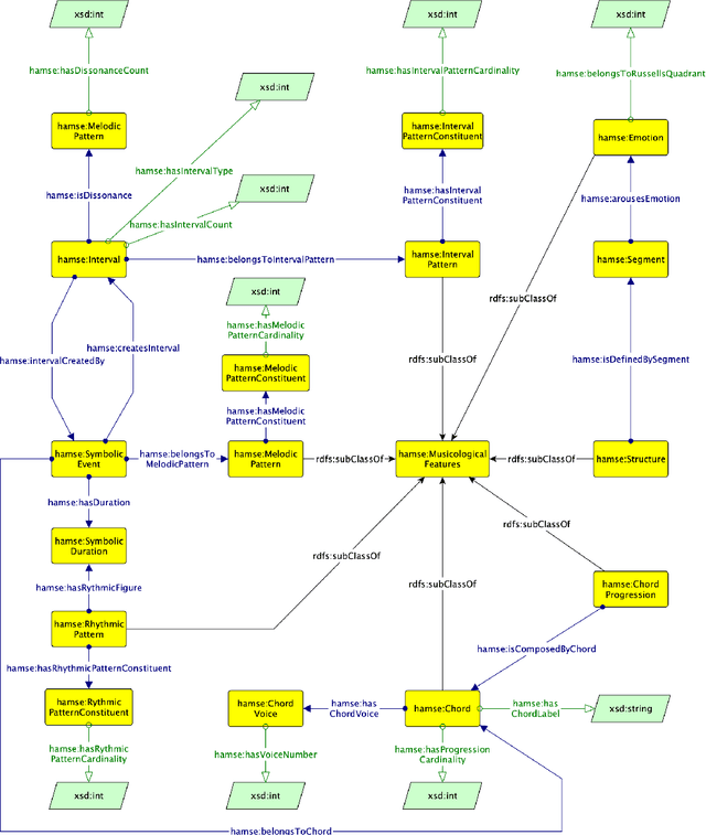
Abstract:The use of Semantic Technologies - in particular the Semantic Web - has revealed to be a great tool for describing the cultural heritage domain and artistic practices. However, the panorama of ontologies for musicological applications seems to be limited and restricted to specific applications. In this research, we propose HaMSE, an ontology capable of describing musical features that can assist musicological research. More specifically, HaMSE proposes to address sues that have been affecting musicological research for decades: the representation of music and the relationship between quantitative and qualitative data. To do this, HaMSE allows the alignment between different music representation systems and describes a set of musicological features that can allow the music analysis at different granularity levels.