


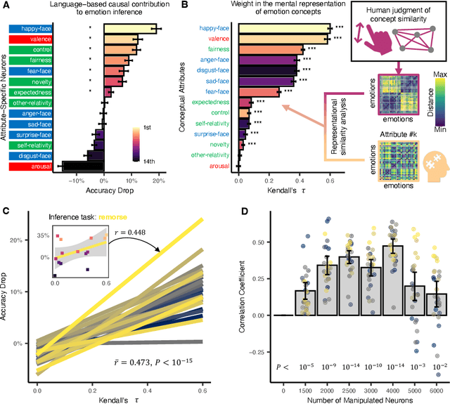
Abstract:How humans infer discrete emotions is a fundamental research question in the field of psychology. While conceptual knowledge about emotions (emotion knowledge) has been suggested to be essential for emotion inference, evidence to date is mostly indirect and inconclusive. As the large language models (LLMs) have been shown to support effective representations of various human conceptual knowledge, the present study further employed artificial neurons in LLMs to investigate the mechanism of human emotion inference. With artificial neurons activated by prompts, the LLM (RoBERTa) demonstrated a similar conceptual structure of 27 discrete emotions as that of human behaviors. Furthermore, the LLM-based conceptual structure revealed a human-like reliance on 14 underlying conceptual attributes of emotions for emotion inference. Most importantly, by manipulating attribute-specific neurons, we found that the corresponding LLM's emotion inference performance deteriorated, and the performance deterioration was correlated to the effectiveness of representations of the conceptual attributes on the human side. Our findings provide direct evidence for the emergence of emotion knowledge representation in large language models and suggest its casual support for discrete emotion inference.




Abstract:Higher-order proximity preserved network embedding has attracted increasing attention recently. In particular, due to the superior scalability, random-walk based network embedding has also been well developed, which could efficiently explore higher-order neighborhood via multi-hop random walks. However, despite the success of current random-walk based methods, most of them are usually not expressive enough to preserve the personalized higher-order proximity and lack a straightforward objective to theoretically articulate what and how network proximity is preserved. In this paper, to address the above issues, we present a general scalable random-walk based network embedding framework, in which random walk is explicitly incorporated into a sound objective designed theoretically to preserve arbitrary higher-order proximity. Further, we introduce the random walk with restart process into the framework to naturally and effectively achieve personalized-weighted preservation of proximities of different orders. We conduct extensive experiments on several real-world networks and demonstrate that our proposed method consistently and substantially outperforms the state-of-the-art network embedding methods.