



Abstract:From extracting features to generating text, the outputs of large language models (LLMs) typically rely on their final layers, following the conventional wisdom that earlier layers capture only low-level cues. However, our analysis shows that intermediate layers can encode even richer representations, often improving performance on a wide range of downstream tasks. To explain and quantify these hidden-layer properties, we propose a unified framework of representation quality metrics based on information theory, geometry, and invariance to input perturbations. Our framework highlights how each model layer balances information compression and signal preservation, revealing why mid-depth embeddings can exceed the last layer's performance. Through extensive experiments on 32 text-embedding tasks and comparisons across model architectures (transformers, state-space models) and domains (language, vision), we demonstrate that intermediate layers consistently provide stronger features. These findings challenge the standard focus on final-layer embeddings and open new directions for model analysis and optimization, including strategic use of mid-layer representations for more robust and accurate AI systems.
Abstract:Understanding what defines a good representation in large language models (LLMs) is fundamental to both theoretical understanding and practical applications. In this paper, we investigate the quality of intermediate representations in various LLM architectures, including Transformers and State Space Models (SSMs). We find that intermediate layers often yield more informative representations for downstream tasks than the final layers. To measure the representation quality, we adapt and apply a suite of metrics - such as prompt entropy, curvature, and augmentation-invariance - originally proposed in other contexts. Our empirical study reveals significant architectural differences, how representations evolve throughout training, and how factors like input randomness and prompt length affect each layer. Notably, we observe a bimodal pattern in the entropy of some intermediate layers and consider potential explanations tied to training data. Overall, our results illuminate the internal mechanics of LLMs and guide strategies for architectural optimization and training.
Abstract:Self-supervised learning (SSL) is an increasingly popular paradigm for representation learning. Recent methods can be classified as sample-contrastive, dimension-contrastive, or asymmetric network-based, with each family having its own approach to avoiding informational collapse. While dimension-contrastive methods converge to similar solutions as sample-contrastive methods, it can be empirically shown that some methods require more epochs of training to converge. Motivated by closing this divide, we present the objective function FroSSL which is both sample- and dimension-contrastive up to embedding normalization. FroSSL works by minimizing covariance Frobenius norms for avoiding collapse and minimizing mean-squared error for augmentation invariance. We show that FroSSL converges more quickly than a variety of other SSL methods and provide theoretical and empirical support that this faster convergence is due to how FroSSL affects the eigenvalues of the embedding covariance matrices. We also show that FroSSL learns competitive representations on linear probe evaluation when used to train a ResNet18 on the CIFAR-10, CIFAR-100, STL-10, and ImageNet datasets.
Abstract:We introduce an information-theoretic quantity with similar properties to mutual information that can be estimated from data without making explicit assumptions on the underlying distribution. This quantity is based on a recently proposed matrix-based entropy that uses the eigenvalues of a normalized Gram matrix to compute an estimate of the eigenvalues of an uncentered covariance operator in a reproducing kernel Hilbert space. We show that a difference of matrix-based entropies (DiME) is well suited for problems involving maximization of mutual information between random variables. While many methods for such tasks can lead to trivial solutions, DiME naturally penalizes such outcomes. We provide several examples of use cases for the proposed quantity including a multi-view representation learning problem where DiME is used to encourage learning a shared representation among views with high mutual information. We also show the versatility of DiME by using it as objective function for a variety of tasks.


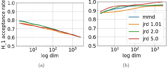
Abstract:We introduce a divergence measure between data distributions based on operators in reproducing kernel Hilbert spaces defined by infinitely divisible kernels. The empirical estimator of the divergence is computed using the eigenvalues of positive definite matrices that are obtained by evaluating the kernel over pairs of samples. The new measure shares similar properties to Jensen-Shannon divergence. Convergence of the proposed estimators follows from concentration results based on the difference between the ordered spectrum of the Gram matrices and the integral operators associated with the population quantities. The proposed measure of divergence avoids the estimation of the probability distribution underlying the data. Numerical experiments involving comparing distributions and applications to sampling unbalanced data for classification show that the proposed divergence can achieve state of the art results.