



Abstract:The recent success of machine learning methods applied to time series collected from Intensive Care Units (ICU) exposes the lack of standardized machine learning benchmarks for developing and comparing such methods. While raw datasets, such as MIMIC-IV or eICU, can be freely accessed on Physionet, the choice of tasks and pre-processing is often chosen ad-hoc for each publication, limiting comparability across publications. In this work, we aim to improve this situation by providing a benchmark covering a large spectrum of ICU-related tasks. Using the HiRID dataset, we define multiple clinically relevant tasks developed in collaboration with clinicians. In addition, we provide a reproducible end-to-end pipeline to construct both data and labels. Finally, we provide an in-depth analysis of current state-of-the-art sequence modeling methods, highlighting some limitations of deep learning approaches for this type of data. With this benchmark, we hope to give the research community the possibility of a fair comparison of their work.




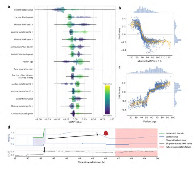
Abstract:Intensive care clinicians are presented with large quantities of patient information and measurements from a multitude of monitoring systems. The limited ability of humans to process such complex information hinders physicians to readily recognize and act on early signs of patient deterioration. We used machine learning to develop an early warning system for circulatory failure based on a high-resolution ICU database with 240 patient years of data. This automatic system predicts 90.0% of circulatory failure events (prevalence 3.1%), with 81.8% identified more than two hours in advance, resulting in an area under the receiver operating characteristic curve of 94.0% and area under the precision-recall curve of 63.0%. The model was externally validated in a large independent patient cohort.


Abstract:Within the context of Industry 4.0, mobile robot systems such as automated guided vehicles (AGVs) and unmanned aerial vehicles (UAVs) are one of the major areas challenging current communication and localization technologies. Due to stringent requirements on latency and reliability, several of the existing solutions are not capable of meeting the performance required by industrial automation applications. Additionally, the disparity in types and applications of unmanned vehicle (UV) calls for more flexible communication technologies in order to address their specific requirements. In this paper, we propose several use cases for UVs within the context of Industry 4.0 and consider their respective requirements. We also identify wireless technologies that support the deployment of UVs as envisioned in Industry 4.0 scenarios.