Abstract:Objective: Shoulder exoskeletons can effectively assist with overhead work. However, their impacts on muscle synergy remain unclear. The objective is to systematically investigate the effects of the shoulder exoskeleton on muscle synergies during overhead work.Methods: Eight male participants were recruited to perform a screwing task both with (Intervention) and without (Normal) the exoskeleton. Eight muscles were monitored and muscle synergies were extracted using non-negative matrix factorization and electromyographic topographic maps. Results: The number of synergies extracted was the same (n = 2) in both conditions. Specifically, the first synergies in both conditions were identical, with the highest weight of AD and MD; while the second synergies were different between conditions, with highest weight of PM and MD, respectively. As for the first synergy in the Intervention condition, the activation profile significantly decreased, and the average recruitment level and activation duration were significantly lower (p<0.05). The regression analysis for the muscle synergies across conditions shows the changes of muscle synergies did not influence the sparseness of muscle synergies (p=0.7341). In the topographic maps, the mean value exhibited a significant decrease (p<0.001) and the entropy significantly increased (p<0.01). Conclusion: The exoskeleton does not alter the number of synergies and existing major synergies but may induce new synergies. It can also significantly decrease neural activation and may influence the heterogeneity of the distribution of monitored muscle activations. Significance: This study provides insights into the potential mechanisms of exoskeleton-assisted overhead work and guidance on improving the performance of exoskeletons.




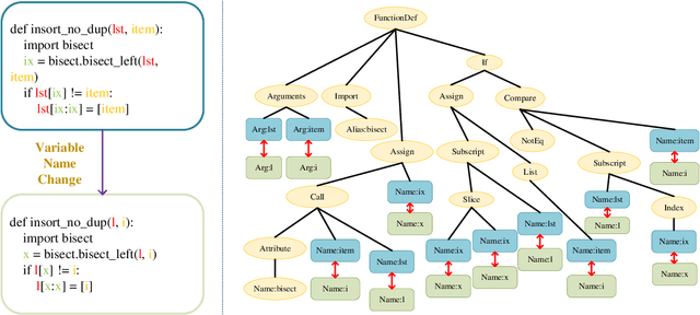
Abstract:Software development is a repetitive task, as developers usually reuse or get inspiration from existing implementations. Code search, which refers to the retrieval of relevant code snippets from a codebase according to the developer's intent that has been expressed as a query, has become increasingly important in the software development process. Due to the success of deep learning in various applications, a great number of deep learning based code search approaches have sprung up and achieved promising results. However, developers may not follow the same naming conventions and the same variable may have different variable names in different implementations, bringing a challenge to deep learning based code search methods that rely on explicit variable correspondences to understand source code. To overcome this challenge, we propose a naming-agnostic code search method (NACS) based on contrastive multi-view code representation learning. NACS strips information bound to variable names from Abstract Syntax Tree (AST), the representation of the abstract syntactic structure of source code, and focuses on capturing intrinsic properties solely from AST structures. We use semantic-level and syntax-level augmentation techniques to prepare realistically rational data and adopt contrastive learning to design a graph-view modeling component in NACS to enhance the understanding of code snippets. We further model ASTs in a path view to strengthen the graph-view modeling component through multi-view learning. Extensive experiments show that NACS provides superior code search performance compared to baselines and NACS can be adapted to help existing code search methods overcome the impact of different naming conventions.