



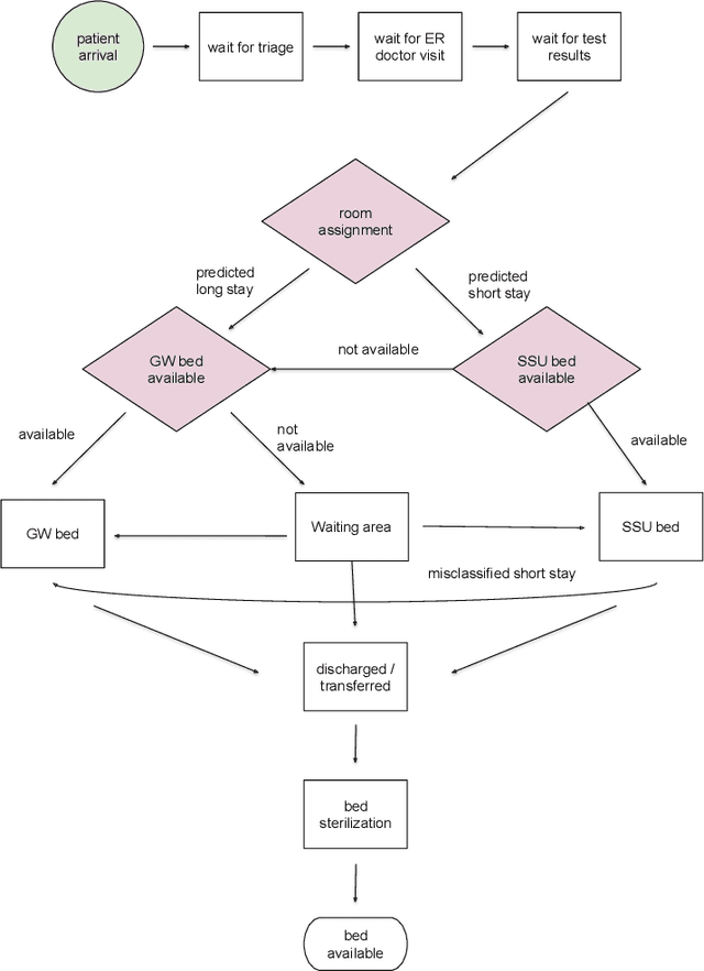
Abstract:Accurately predicting hospital length-of-stay at the time a patient is admitted to hospital may help guide clinical decision making and resource allocation. In this study we aim to build a decision support system that predicts hospital length-of-stay for patients admitted to general internal medicine from the emergency department. We conduct an exploratory data analysis and employ feature selection methods to identify the attributes that result in the best predictive performance. We also develop a discrete-event simulation model to assess the performances of the prediction models in a practical setting. Our results show that the recommendation performances of the proposed approaches are generally acceptable and do not benefit from the feature selection. Further, the results indicate that hospital length-of-stay could be predicted with reasonable accuracy (e.g., AUC value for classifying short and long stay patients is 0.69) using patient admission demographics, laboratory test results, diagnostic imaging, vital signs and clinical documentation.
Abstract:Social media platforms influence the way political campaigns are run and therefore they have become an increasingly important tool for politicians to directly interact with citizens. Previous elections in various countries have shown that social media data may significantly impact election results. In this study, we aim to predict the vote shares of parties participating in the 2023 elections in Turkey by combining social media data from various platforms together with traditional polling data. Our approach is a volume-based approach that considers the number of social media interactions rather than content. We compare several prediction models across varying time windows. Our results show that for all time windows, the ARIMAX model outperforms the other algorithms.




Abstract:This study focuses on exploring the use of local interpretability methods for explaining time series clustering models. Many of the state-of-the-art clustering models are not directly explainable. To provide explanations for these clustering algorithms, we train classification models to estimate the cluster labels. Then, we use interpretability methods to explain the decisions of the classification models. The explanations are used to obtain insights into the clustering models. We perform a detailed numerical study to test the proposed approach on multiple datasets, clustering models, and classification models. The analysis of the results shows that the proposed approach can be used to explain time series clustering models, specifically when the underlying classification model is accurate. Lastly, we provide a detailed analysis of the results, discussing how our approach can be used in a real-life scenario.




Abstract:Generative Adversarial Networks (GANs) have gained significant attention in several computer vision tasks for generating high-quality synthetic data. Various medical applications including diagnostic imaging and radiation therapy can benefit greatly from synthetic data generation due to data scarcity in the domain. However, medical image data is typically kept in 3D space, and generative models suffer from the curse of dimensionality issues in generating such synthetic data. In this paper, we investigate the potential of GANs for generating connected 3D volumes. We propose an improved version of 3D $\alpha$-GAN by incorporating various architectural enhancements. On a synthetic dataset of connected 3D spheres and ellipsoids, our model can generate fully connected 3D shapes with similar geometrical characteristics to that of training data. We also show that our 3D GAN model can successfully generate high-quality 3D tumor volumes and associated treatment specifications (e.g., isocenter locations). Similar moment invariants to the training data as well as fully connected 3D shapes confirm that improved 3D $\alpha$-GAN implicitly learns the training data distribution, and generates realistic-looking samples. The capability of improved 3D $\alpha$-GAN makes it a valuable source for generating synthetic medical image data that can help future research in this domain.




Abstract:Generative adversarial networks (GANs) are one of the most widely used generative models. GANs can learn complex multi-modal distributions, and generate real-like samples. Despite the major success of GANs in generating synthetic data, they might suffer from unstable training process, and mode collapse. In this paper, we introduce a new GAN architecture called variance enforcing GAN (VARGAN), which incorporates a third network to introduce diversity in the generated samples. The third network measures the diversity of the generated samples, which is used to penalize the generator's loss for low diversity samples. The network is trained on the available training data and undesired distributions with limited modality. On a set of synthetic and real-world image data, VARGAN generates a more diverse set of samples compared to the recent state-of-the-art models. High diversity and low computational complexity, as well as fast convergence, make VARGAN a promising model to alleviate mode collapse.




Abstract:The aim of this work is the prediction of power coverage in a dense urban environment given building and transmitter locations. Conventionally ray-tracing is regarded as the most accurate method to predict energy distribution patterns in the area in the presence of diverse radio propagation phenomena. However, ray-tracing simulations are time consuming and require extensive computational resources. We propose deep neural network models to learn from ray-tracing results and predict the power coverage dynamically from buildings and transmitter properties. The proposed UNET model with strided convolutions and inception modules provide highly accurate results that are close to the ray-tracing output on 32x32 frames. This model will allow practitioners to search for the best transmitter locations effectively and reduce the design time significantly.