



Abstract:This paper presents an efficient multi-scale vision Transformer, called ResT, that capably served as a general-purpose backbone for image recognition. Unlike existing Transformer methods, which employ standard Transformer blocks to tackle raw images with a fixed resolution, our ResT have several advantages: (1) A memory-efficient multi-head self-attention is built, which compresses the memory by a simple depth-wise convolution, and projects the interaction across the attention-heads dimension while keeping the diversity ability of multi-heads; (2) Position encoding is constructed as spatial attention, which is more flexible and can tackle with input images of arbitrary size without interpolation or fine-tune; (3) Instead of the straightforward tokenization at the beginning of each stage, we design the patch embedding as a stack of overlapping convolution operation with stride on the 2D-reshaped token map. We comprehensively validate ResT on image classification and downstream tasks. Experimental results show that the proposed ResT can outperform the recently state-of-the-art backbones by a large margin, demonstrating the potential of ResT as strong backbones. The code and models will be made publicly available at https://github.com/wofmanaf/ResT.




Abstract:In this paper, we propose an efficient saliency map generation method, called Group score-weighted Class Activation Mapping (Group-CAM), which adopts the "split-transform-merge" strategy to generate saliency maps. Specifically, for an input image, the class activations are firstly split into groups. In each group, the sub-activations are summed and de-noised as an initial mask. After that, the initial masks are transformed with meaningful perturbations and then applied to preserve sub-pixels of the input (i.e., masked inputs), which are then fed into the network to calculate the confidence scores. Finally, the initial masks are weighted summed to form the final saliency map, where the weights are confidence scores produced by the masked inputs. Group-CAM is efficient yet effective, which only requires dozens of queries to the network while producing target-related saliency maps. As a result, Group-CAM can be served as an effective data augment trick for fine-tuning the networks. We comprehensively evaluate the performance of Group-CAM on common-used benchmarks, including deletion and insertion tests on ImageNet-1k, and pointing game tests on COCO2017. Extensive experimental results demonstrate that Group-CAM achieves better visual performance than the current state-of-the-art explanation approaches. The code is available at https://github.com/wofmanaf/Group-CAM.




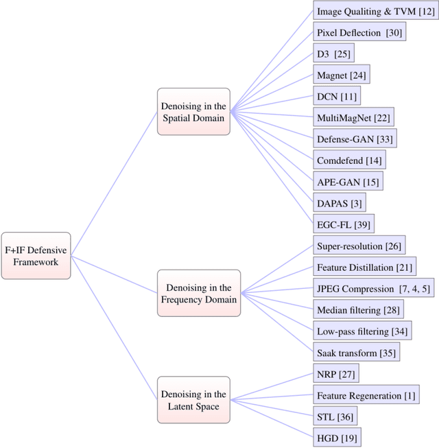
Abstract:As adversarial attacks against machine learning models have raised increasing concerns, many denoising-based defense approaches have been proposed. In this paper, we summarize and analyze the defense strategies in the form of symmetric transformation via data denoising and reconstruction (denoted as $F+$ inverse $F$, $F-IF$ Framework). In particular, we categorize these denoising strategies from three aspects (i.e. denoising in the spatial domain, frequency domain, and latent space, respectively). Typically, defense is performed on the entire adversarial example, both image and perturbation are modified, making it difficult to tell how it defends against the perturbations. To evaluate the robustness of these denoising strategies intuitively, we directly apply them to defend against adversarial noise itself (assuming we have obtained all of it), which saving us from sacrificing benign accuracy. Surprisingly, our experimental results show that even if most of the perturbations in each dimension is eliminated, it is still difficult to obtain satisfactory robustness. Based on the above findings and analyses, we propose the adaptive compression strategy for different frequency bands in the feature domain to improve the robustness. Our experiment results show that the adaptive compression strategies enable the model to better suppress adversarial perturbations, and improve robustness compared with existing denoising strategies.