



Abstract:In this paper, we present a framework that uses acoustic side-channel analysis (ASCA) to monitor and verify whether a robot correctly executes its intended commands. We develop and evaluate a machine-learning-based workflow verification system that uses acoustic emissions generated by robotic movements. The system can determine whether real-time behavior is consistent with expected commands. The evaluation takes into account movement speed, direction, and microphone distance. The results show that individual robot movements can be validated with over 80% accuracy under baseline conditions using four different classifiers: Support Vector Machine (SVM), Deep Neural Network (DNN), Recurrent Neural Network (RNN), and Convolutional Neural Network (CNN). Additionally, workflows such as pick-and-place and packing could be identified with similarly high confidence. Our findings demonstrate that acoustic signals can support real-time, low-cost, passive verification in sensitive robotic environments without requiring hardware modifications.




Abstract:We provide a state-of-the-art analysis of acoustic side channels, cover all the significant academic research in the area, discuss their security implications and countermeasures, and identify areas for future research. We also make an attempt to bridge side channels and inverse problems, two fields that appear to be completely isolated from each other but have deep connections.




Abstract:In this paper, we present an acoustic side channel attack which makes use of smartphone microphones recording a robot in operation to exploit acoustic properties of the sound to fingerprint a robot's movements. In this work we consider the possibility of an insider adversary who is within physical proximity of a robotic system (such as a technician or robot operator), equipped with only their smartphone microphone. Through the acoustic side-channel, we demonstrate that it is indeed possible to fingerprint not only individual robot movements within 3D space, but also patterns of movements which could lead to inferring the purpose of the movements (i.e. surgical procedures which a surgical robot is undertaking) and hence, resulting in potential privacy violations. Upon evaluation, we find that individual robot movements can be fingerprinted with around 75% accuracy, decreasing slightly with more fine-grained movement meta-data such as distance and speed. Furthermore, workflows could be reconstructed with around 62% accuracy as a whole, with more complex movements such as pick-and-place or packing reconstructed with near perfect accuracy. As well as this, in some environments such as surgical settings, audio may be recorded and transmitted over VoIP, such as for education/teaching purposes or in remote telemedicine. The question here is, can the same attack be successful even when VoIP communication is employed, and how does packet loss impact the captured audio and the success of the attack? Using the same characteristics of acoustic sound for plain audio captured by the smartphone, the attack was 90% accurate in fingerprinting VoIP samples on average, 15% higher than the baseline without the VoIP codec employed. This opens up new research questions regarding anonymous communications to protect robotic systems from acoustic side channel attacks via VoIP communication networks.




Abstract:Connected teleoperated robotic systems play a key role in ensuring operational workflows are carried out with high levels of accuracy and low margins of error. In recent years, a variety of attacks have been proposed that actively target the robot itself from the cyber domain. However, little attention has been paid to the capabilities of a passive attacker. In this work, we investigate whether an insider adversary can accurately fingerprint robot movements and operational warehousing workflows via the radio frequency side channel in a stealthy manner. Using an SVM for classification, we found that an adversary can fingerprint individual robot movements with at least 96% accuracy, increasing to near perfect accuracy when reconstructing entire warehousing workflows.




Abstract:Connected robots play a key role in Industry 4.0, providing automation and higher efficiency for many industrial workflows. Unfortunately, these robots can leak sensitive information regarding these operational workflows to remote adversaries. While there exists mandates for the use of end-to-end encryption for data transmission in such settings, it is entirely possible for passive adversaries to fingerprint and reconstruct entire workflows being carried out -- establishing an understanding of how facilities operate. In this paper, we investigate whether a remote attacker can accurately fingerprint robot movements and ultimately reconstruct operational workflows. Using a neural network approach to traffic analysis, we find that one can predict TLS-encrypted movements with around \textasciitilde60\% accuracy, increasing to near-perfect accuracy under realistic network conditions. Further, we also find that attackers can reconstruct warehousing workflows with similar success. Ultimately, simply adopting best cybersecurity practices is clearly not enough to stop even weak (passive) adversaries.



Abstract:Being connected to a network exposes surgical robots to cyberattacks, which can damage the patient or the operator. These injuries are normally caused by safety failures, such as accidents with industrial robots, but cyberattacks are caused by security failures instead. Surgical robots are increasingly sold and used in the European Union, so we decide to uncover whether this change has been considered by EU law, and which legal remedies and actions a patient or manufacturer would have in a single national legal system in the union. We first conduct a case study, where we analyse which legal remedies a patient can make use of, if they are injured by a surgical robot caused by a cyberattack in the national legal system. We also explore whether cybersecurity and cyberattacks are considered by the upcoming Medical Device Regulation of the EU. We show that the selected national legal system is adequate. This is because of its flexibility and in a certain approach even to ignore the distinction between safety and security to the benefit of the patient, and in one situation to remove liability from the manufacturer by erasing its status as party. Otherwise, unless the operator or other parties have made the cyberattack more likely to occur, the manufacturer is liable. We find that the regulation does not directly consider security defects, requiring interpretation and use of guidance to show it. Due to the risk cyberattacks pose on medical equipment, we find this to not be adequate. We further find that the regulators of medical devices, including surgical robots, will not necessarily have adequate staff or rules of enforcement, as this has been left to the member states to solve. But, we also find, due to the comprehensive number of rules that can be applied cumulatively, together with the possibility for further rules and compliance later on, that these issues could be solved in the future.

Abstract:The use of connected surgical robotics to automate medical procedures presents new privacy challenges. We argue that conventional patient consent protocols no longer work. Indeed robots that replace human surgeons take on an extraordinary level of responsibility. Surgeons undergo years of training and peer review in a strongly regulated environment, and derive trust via a patient's faith in the hospital system. Robots on the other hand derive trust differently, via the integrity of the software that governs their operation. From a privacy perspective, there are two fundamental shifts. First, the threat model has shifted from one where the humans involved were untrusted to one where the robotic software is untrusted. Second, the basic unit of privacy control is no longer a medical record, but is replaced by four new basic units: the subject on which the robot is taking action; the tools used by the robot; the sensors (i.e data) the robot can access; and, finally access to monitoring and calibration services which afford correct operation of the robot. We suggest that contextual privacy provides useful theoretical tools to solve the privacy problems posed by surgical robots. However, it also poses some challenges: not least that the complexity of the contextual-privacy policies, if rigorously specified to achieve verification and enforceability, will be exceedingly high to directly expose to humans that review contextual privacy policies. A medical robot works with both information and physical material. While informational norms allow for judgements about contextual integrity and the transmission principle governs the constraints applied on information transfer, nothing is said about material property. Certainly, contextual privacy provides an anchor for useful notions of privacy in this scenario and thus should be considered to be extended to cover both information and material flows.




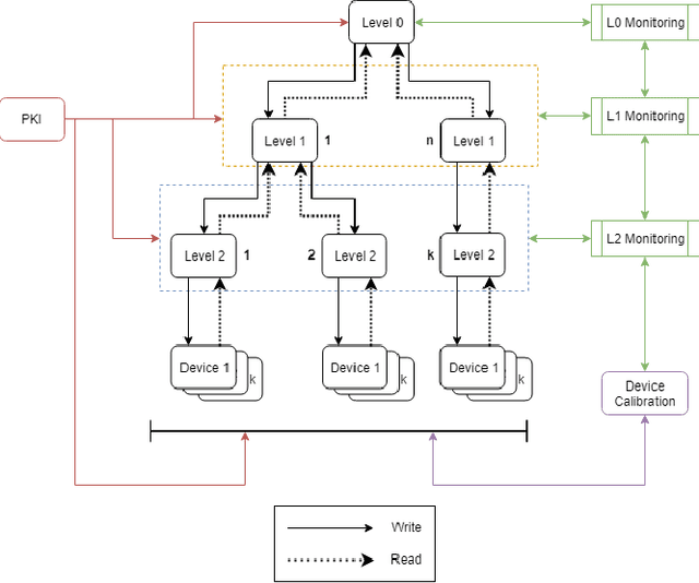
Abstract:High assurance surgical robotic systems require robustness to both safety issues and security issues (i.e adversarial interference). In this work, we argue that safety and security are not disjoint properties, but that security is a safety requirement. Surgical robotics presents new information flow requirements that includes multiple levels of confidentiality and integrity, as well as the need for compartmentation arising from conflicts of interest. We develop an information flow model that derives from lattice-based access control. This model addresses the flow constraints of the calibration lifecycle of surgical robots - an important aspect of a high-assurance environment.




Abstract:In recent years, social media has played an increasingly important role in reporting world events. The publication of crowd-sourced photographs and videos in near real-time is one of the reasons behind the high impact. However, the use of a camera can draw the photographer into a situation of conflict. Examples include the use of cameras by regulators collecting evidence of Mafia operations; citizens collecting evidence of corruption at a public service outlet; and political dissidents protesting at public rallies. In all these cases, the published images contain fairly unambiguous clues about the location of the photographer (scene viewpoint information). In the presence of adversary operated cameras, it can be easy to identify the photographer by also combining leaked information from the photographs themselves. We call this the camera location detection attack. We propose and review defense techniques against such attacks. Defenses such as image obfuscation techniques do not protect camera-location information; current anonymous publication technologies do not help either. However, the use of view synthesis algorithms could be a promising step in the direction of providing probabilistic privacy guarantees.