



Abstract:Knowledge graph (KG) completion aims to identify additional facts that can be inferred from the existing facts in the KG. Recent developments in this field have explored this task in the inductive setting, where at test time one sees entities that were not present during training; the most performant models in the inductive setting have employed path encoding modules in addition to standard subgraph encoding modules. This work similarly focuses on KG completion in the inductive setting, without the explicit use of path encodings, which can be time-consuming and introduces several hyperparameters that require costly hyperparameter optimization. Our approach uses a Transformer-based subgraph encoding module only; we introduce connection-biased attention and entity role embeddings into the subgraph encoding module to eliminate the need for an expensive and time-consuming path encoding module. Evaluations on standard inductive KG completion benchmark datasets demonstrate that our Connection-Biased Link Prediction (CBLiP) model has superior performance to models that do not use path information. Compared to models that utilize path information, CBLiP shows competitive or superior performance while being faster. Additionally, to show that the effectiveness of connection-biased attention and entity role embeddings also holds in the transductive setting, we compare CBLiP's performance on the relation prediction task in the transductive setting.




Abstract:We present MalONT2.0 -- an ontology for malware threat intelligence \cite{rastogi2020malont}. New classes (attack patterns, infrastructural resources to enable attacks, malware analysis to incorporate static analysis, and dynamic analysis of binaries) and relations have been added following a broadened scope of core competency questions. MalONT2.0 allows researchers to extensively capture all requisite classes and relations that gather semantic and syntactic characteristics of an android malware attack. This ontology forms the basis for the malware threat intelligence knowledge graph, MalKG, which we exemplify using three different, non-overlapping demonstrations. Malware features have been extracted from CTI reports on android threat intelligence shared on the Internet and written in the form of unstructured text. Some of these sources are blogs, threat intelligence reports, tweets, and news articles. The smallest unit of information that captures malware features is written as triples comprising head and tail entities, each connected with a relation. In the poster and demonstration, we discuss MalONT2.0, MalKG, as well as the dynamically growing knowledge graph, TINKER.




Abstract:Large amounts of threat intelligence information about mal-ware attacks are available in disparate, typically unstructured, formats. Knowledge graphs can capture this information and its context using RDF triples represented by entities and relations. Sparse or inaccurate threat information, however, leads to challenges such as incomplete or erroneous triples. Named entity recognition (NER) and relation extraction (RE) models used to populate the knowledge graph cannot fully guaran-tee accurate information retrieval, further exacerbating this problem. This paper proposes an end-to-end approach to generate a Malware Knowledge Graph called MalKG, the first open-source automated knowledge graph for malware threat intelligence. MalKG dataset called MT40K1 contains approximately 40,000 triples generated from 27,354 unique entities and 34 relations. We demonstrate the application of MalKGin predicting missing malware threat intelligence information in the knowledge graph. For ground truth, we manually curate a knowledge graph called MT3K, with 3,027 triples generated from 5,741 unique entities and 22 relations. For entity prediction via a state-of-the-art entity prediction model(TuckER), our approach achieves 80.4 for the hits@10 metric (predicts the top 10 options for missing entities in the knowledge graph), and 0.75 for the MRR (mean reciprocal rank). We also propose a framework to automate the extraction of thousands of entities and relations into RDF triples, both manually and automatically, at the sentence level from1,100 malware threat intelligence reports and from the com-mon vulnerabilities and exposures (CVE) database.



Abstract:Cyber threat and attack intelligence information are available in non-standard format from heterogeneous sources. Comprehending them and utilizing them for threat intelligence extraction requires engaging security experts. Knowledge graphs enable converting this unstructured information from heterogeneous sources into a structured representation of data and factual knowledge for several downstream tasks such as predicting missing information and future threat trends. Existing large-scale knowledge graphs mainly focus on general classes of entities and relationships between them. Open-source knowledge graphs for the security domain do not exist. To fill this gap, we've built \textsf{TINKER} - a knowledge graph for threat intelligence (\textbf{T}hreat \textbf{IN}telligence \textbf{K}nowl\textbf{E}dge g\textbf{R}aph). \textsf{TINKER} is generated using RDF triples describing entities and relations from tokenized unstructured natural language text from 83 threat reports published between 2006-2021. We built \textsf{TINKER} using classes and properties defined by open-source malware ontology and using hand-annotated RDF triples. We also discuss ongoing research and challenges faced while creating \textsf{TINKER}.




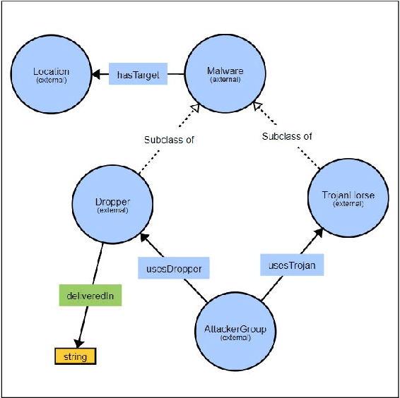
Abstract:Malware threat intelligence uncovers deep information about malware, threat actors, and their tactics, Indicators of Compromise(IoC), and vulnerabilities in different platforms from scattered threat sources. This collective information can guide decision making in cyber defense applications utilized by security operation centers(SoCs). In this paper, we introduce an open-source malware ontology - MALOnt that allows the structured extraction of information and knowledge graph generation, especially for threat intelligence. The knowledge graph that uses MALOnt is instantiated from a corpus comprising hundreds of annotated malware threat reports. The knowledge graph enables the analysis, detection, classification, and attribution of cyber threats caused by malware. We also demonstrate the annotation process using MALOnt on exemplar threat intelligence reports. A work in progress, this research is part of a larger effort towards auto-generation of knowledge graphs (KGs)for gathering malware threat intelligence from heterogeneous online resources.