



Abstract:Insider threat is one of the most pernicious threat vectors to information and communication technologies (ICT)across the world due to the elevated level of trust and access that an insider is afforded. This type of threat can stem from both malicious users with a motive as well as negligent users who inadvertently reveal details about trade secrets, company information, or even access information to malignant players. In this paper, we propose a novel approach that uses system logs to detect insider behavior using a special recurrent neural network (RNN) model. Ground truth is established using DANTE and used as the baseline for identifying anomalous behavior. For this, system logs are modeled as a natural language sequence and patterns are extracted from these sequences. We create workflows of sequences of actions that follow a natural language logic and control flow. These flows are assigned various categories of behaviors - malignant or benign. Any deviation from these sequences indicates the presence of a threat. We further classify threats into one of the five categories provided in the CERT insider threat dataset. Through experimental evaluation, we show that the proposed model can achieve 99% prediction accuracy.



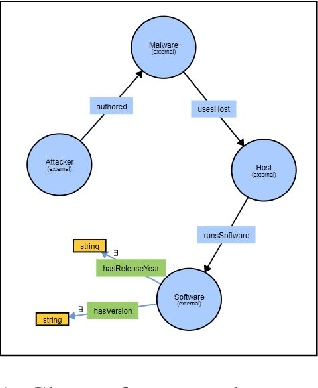
Abstract:Cyber threat and attack intelligence information are available in non-standard format from heterogeneous sources. Comprehending them and utilizing them for threat intelligence extraction requires engaging security experts. Knowledge graphs enable converting this unstructured information from heterogeneous sources into a structured representation of data and factual knowledge for several downstream tasks such as predicting missing information and future threat trends. Existing large-scale knowledge graphs mainly focus on general classes of entities and relationships between them. Open-source knowledge graphs for the security domain do not exist. To fill this gap, we've built \textsf{TINKER} - a knowledge graph for threat intelligence (\textbf{T}hreat \textbf{IN}telligence \textbf{K}nowl\textbf{E}dge g\textbf{R}aph). \textsf{TINKER} is generated using RDF triples describing entities and relations from tokenized unstructured natural language text from 83 threat reports published between 2006-2021. We built \textsf{TINKER} using classes and properties defined by open-source malware ontology and using hand-annotated RDF triples. We also discuss ongoing research and challenges faced while creating \textsf{TINKER}.