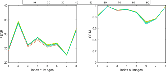
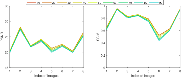
Abstract:Color image completion is a challenging problem in computer vision, but recent research has shown that quaternion representations of color images perform well in many areas. These representations consider the entire color image and effectively utilize coupling information between the three color channels. Consequently, low-rank quaternion matrix completion (LRQMC) algorithms have gained significant attention. We propose a method based on quaternion Qatar Riyal decomposition (QQR) and quaternion $L_{2,1}$-norm called QLNM-QQR. This new approach reduces computational complexity by avoiding the need to calculate the QSVD of large quaternion matrices. We also present two improvements to the QLNM-QQR method: an enhanced version called IRQLNM-QQR that uses iteratively reweighted quaternion $L_{2,1}$-norm minimization and a method called QLNM-QQR-SR that integrates sparse regularization. Our experiments on natural color images and color medical images show that IRQLNM-QQR outperforms QLNM-QQR and that the proposed QLNM-QQR-SR method is superior to several state-of-the-art methods.




Abstract:This paper introduces the idea of the color Clifford Hardy signal, which can be used to process color images. As a complex analytic function's high-dimensional analogue, the color Clifford Hardy signal inherits many desirable qualities of analyticity. A crucial tool for getting the color and structural data is the local feature representation of a color image in the color Clifford Hardy signal. By looking at the extended Cauchy-Riemann equations in the high-dimensional space, it is possible to see the connection between the different parts of the color Clifford Hardy signal. Based on the distinctive and important local amplitude and local phase generated by the color Clifford Hardy signal, we propose five methods to identify the edges of color images with relation to a certain color. To prove the superiority of the offered methodologies, numerous comparative studies employing image quality assessment criteria are used. Specifically by using the multi-scale structure of the color Clifford Hardy signal, the proposed approaches are resistant to a variety of noises. In addition, a color optical flow detection method with anti-noise ability is provided as an example of application.
Abstract:In recent years, tensor networks have emerged as powerful tools for solving large-scale optimization problems. One of the most promising tensor networks is the tensor ring (TR) decomposition, which achieves circular dimensional permutation invariance in the model through the utilization of the trace operation and equitable treatment of the latent cores. On the other hand, more recently, quaternions have gained significant attention and have been widely utilized in color image processing tasks due to their effectiveness in encoding color pixels. Therefore, in this paper, we propose the quaternion tensor ring (QTR) decomposition, which inherits the powerful and generalized representation abilities of the TR decomposition while leveraging the advantages of quaternions for color pixel representation. In addition to providing the definition of QTR decomposition and an algorithm for learning the QTR format, this paper also proposes a low-rank quaternion tensor completion (LRQTC) model and its algorithm for color image inpainting based on the QTR decomposition. Finally, extensive experiments on color image inpainting demonstrate that the proposed QTLRC method is highly competitive.




Abstract:The use of quaternions as a novel tool for color image representation has yielded impressive results in color image processing. By considering the color image as a unified entity rather than separate color space components, quaternions can effectively exploit the strong correlation among the RGB channels, leading to enhanced performance. Especially, color image inpainting tasks are highly beneficial from the application of quaternion matrix completion techniques, in recent years. However, existing quaternion matrix completion methods suffer from two major drawbacks. First, it can be difficult to choose a regularizer that captures the common characteristics of natural images, and sometimes the regularizer that is chosen based on empirical evidence may not be the optimal or efficient option. Second, the optimization process of quaternion matrix completion models is quite challenging because of the non-commutativity of quaternion multiplication. To address the two drawbacks of the existing quaternion matrix completion approaches mentioned above, this paper tends to use an untrained quaternion convolutional neural network (QCNN) to directly generate the completed quaternion matrix. This approach replaces the explicit regularization term in the quaternion matrix completion model with an implicit prior that is learned by the QCNN. Extensive quantitative and qualitative evaluations demonstrate the superiority of the proposed method for color image inpainting compared with some existing quaternion-based and tensor-based methods.




Abstract:A novel low-rank completion algorithm based on the quaternion tensor is proposed in this paper. This approach uses the TQt-rank of quaternion tensor to maintain the structure of RGB channels throughout the entire process. In more detail, the pixels in each frame are encoded on three imaginary parts of a quaternion as an element in a quaternion matrix. Each quaternion matrix is then stacked into a quaternion tensor. A logarithmic function and truncated nuclear norm are employed to characterize the rank of the quaternion tensor in order to promote the low rankness of the tensor. Moreover, by introducing a newly defined quaternion tensor discrete cosine transform-based (QTDCT) regularization to the low-rank approximation framework, the optimized recovery results can be obtained in the local details of color videos. In particular, the sparsity of the quaternion tensor is reasonably characterized by l1 norm in the QDCT domain. This strategy is optimized via the two-step alternating direction method of multipliers (ADMM) framework. Numerical experimental results for recovering color videos show the obvious advantage of the proposed method over other potential competing approaches.




Abstract:Matrix completion is one of the most challenging problems in computer vision. Recently, quaternion representations of color images have achieved competitive performance in many fields. Because it treats the color image as a whole, the coupling information between the three channels of the color image is better utilized. Due to this, low-rank quaternion matrix completion (LRQMC) algorithms have gained considerable attention from researchers. In contrast to the traditional quaternion matrix completion algorithms based on quaternion singular value decomposition (QSVD), we propose a novel method based on quaternion Qatar Riyal decomposition (QQR). In the first part of the paper, a novel method for calculating an approximate QSVD based on iterative QQR is proposed (CQSVD-QQR), whose computational complexity is lower than that of QSVD. The largest $r \ (r>0)$ singular values of a given quaternion matrix can be computed by using CQSVD-QQR. Then, we propose a new quaternion matrix completion method based on CQSVD-QQR which combines low-rank and sparse priors of color images. Experimental results on color images and color medical images demonstrate that our model outperforms those state-of-the-art methods.




Abstract:The tensor train rank (TT-rank) has achieved promising results in tensor completion due to its ability to capture the global low-rankness of higher-order (>3) tensors. On the other hand, recently, quaternions have proven to be a very suitable framework for encoding color pixels, and have obtained outstanding performance in various color image processing tasks. In this paper, the quaternion tensor train (QTT) decomposition is presented, and based on that the quaternion TT-rank (QTT-rank) is naturally defined, which are the generalizations of their counterparts in the real number field. In addition, to utilize the local sparse prior of the quaternion tensor, a general and flexible transform framework is defined. Combining both the global low-rank and local sparse priors of the quaternion tensor, we propose a novel quaternion tensor completion model, i.e., QTT-rank minimization with sparse regularization in a transformed domain. Specifically, we use the quaternion weighted nuclear norm (QWNN) of mode-n canonical unfolding quaternion matrices to characterize the global low-QTT-rankness, and the l1-norm of the quaternion tensor in a transformed domain to characterize the local sparse property. Moreover, to enable the QTT-rank minimization to handle color images and better handle color videos, we generalize KA, a tensor augmentation method, to quaternion tensors and define quaternion KA (QKA), which is a helpful pretreatment step for QTT-rank based optimization problems. The numerical experiments on color images and color videos inpainting tasks indicate the advantages of the proposed method over the state-of-the-art ones.




Abstract:The analytic signal is a useful mathematical tool. It separates qualitative and quantitative information of a signal in form of the local phase and local amplitude. The Clifford Fourier transform (CFT) plays a vital role in the representation of multidimensional signals. By generalizing the CFT to the Clifford linear canonical transform (CLCT), we present a new type of Clifford biquaternionic analytic signal. Due to the advantages of more freedom, the envelop detection problems of 3D images, with the help of this new analytic signal, can get a better visual appearance. Synthesis examples are presented to demonstrate these advantages.




Abstract:This paper addresses the color image completion problem in accordance with low-rank quatenrion matrix optimization that is characterized by sparse regularization in a transformed domain. This research was inspired by an appreciation of the fact that different signal types, including audio formats and images, possess structures that are inherently sparse in respect of their respective bases. Since color images can be processed as a whole in the quaternion domain, we depicted the sparsity of the color image in the quaternion discrete cosine transform (QDCT) domain. In addition, the representation of a low-rank structure that is intrinsic to the color image is a vital issue in the quaternion matrix completion problem. To achieve a more superior low-rank approximation, the quatenrion-based truncated nuclear norm (QTNN) is employed in the proposed model. Moreover, this model is facilitated by a competent alternating direction method of multipliers (ADMM) based on the algorithm. Extensive experimental results demonstrate that the proposed method can yield vastly superior completion performance in comparison with the state-of-the-art low-rank matrix/quaternion matrix approximation methods tested on color image recovery.




Abstract:Scene Background Initialization (SBI) is one of the challenging problems in computer vision. Dynamic mode decomposition (DMD) is a recently proposed method to robustly decompose a video sequence into the background model and the corresponding foreground part. However, this method needs to convert the color image into the grayscale image for processing, which leads to the neglect of the coupling information between the three channels of the color image. In this study, we propose a quaternion-based DMD (Q-DMD), which extends the DMD by quaternion matrix analysis, so as to completely preserve the inherent color structure of the color image and the color video. We exploit the standard eigenvalues of the quaternion matrix to compute its spectral decomposition and calculate the corresponding Q-DMD modes and eigenvalues. The results on the publicly available benchmark datasets prove that our Q-DMD outperforms the exact DMD method, and experiment results also demonstrate that the performance of our approach is comparable to that of the state-of-the-art ones.