Abstract:Accurate modeling of spatiotemporal dynamics is crucial to understanding complex phenomena across science and engineering. However, this task faces a fundamental challenge when the governing equations are unknown and observational data are sparse. System stiffness, the coupling of multiple time-scales, further exacerbates this problem and hinders long-term prediction. Existing methods fall short: purely data-driven methods demand massive datasets, whereas physics-aware approaches are constrained by their reliance on known equations and fine-grained time steps. To overcome these limitations, we introduce an equation-free learning framework, namely, the Stable Spectral Neural Operator (SSNO), for modeling stiff partial differential equation (PDE) systems based on limited data. Instead of encoding specific equation terms, SSNO embeds spectrally inspired structures in its architecture, yielding strong inductive biases for learning the underlying physics. It automatically learns local and global spatial interactions in the frequency domain, while handling system stiffness with a robust integrating factor time-stepping scheme. Demonstrated across multiple 2D and 3D benchmarks in Cartesian and spherical geometries, SSNO achieves prediction errors one to two orders of magnitude lower than leading models. Crucially, it shows remarkable data efficiency, requiring only very few (2--5) training trajectories for robust generalization to out-of-distribution conditions. This work offers a robust and generalizable approach to learning stiff spatiotemporal dynamics from limited data without explicit \textit{a priori} knowledge of PDE terms.
Abstract:High-fidelity and efficient simulation of fluid dynamics drive progress in various scientific and engineering applications. Traditional computational fluid dynamics methods offer strong interpretability and guaranteed convergence, but rely on fine spatial and temporal meshes, incurring prohibitive computational costs. Physics-informed neural networks (PINNs) and neural operators aim to accelerate PDE solvers using deep learning techniques. However, PINNs require extensive retraining and careful tuning, and purely data-driven operators demand large labeled datasets. Hybrid physics-aware methods embed numerical discretizations into network architectures or loss functions, but achieve marginal speed gains and become unstable when balancing coarse priors against high-fidelity measurements. To this end, we introduce OmniFluids, a unified physics pre-trained operator learning framework that integrates physics-only pre-training, coarse-grid operator distillation, and few-shot fine-tuning, which enables fast inference and accurate prediction under limited or zero data supervision. For architectural design, the key components of OmniFluids include a mixture of operators, a multi-frame decoder, and factorized Fourier layers, which enable efficient and scalable modeling of diverse physical tasks while maintaining seamless integration with physics-based supervision. Across a broad range of two- and three-dimensional benchmarks, OmniFluids significantly outperforms state-of-the-art AI-driven methods in flow field reconstruction and turbulence statistics accuracy, delivering 10-100x speedups compared to classical solvers, and accurately recovers unknown physical parameters from sparse, noisy data. This work establishes a new paradigm for efficient and generalizable surrogate modeling in complex fluid systems under limited data availability.
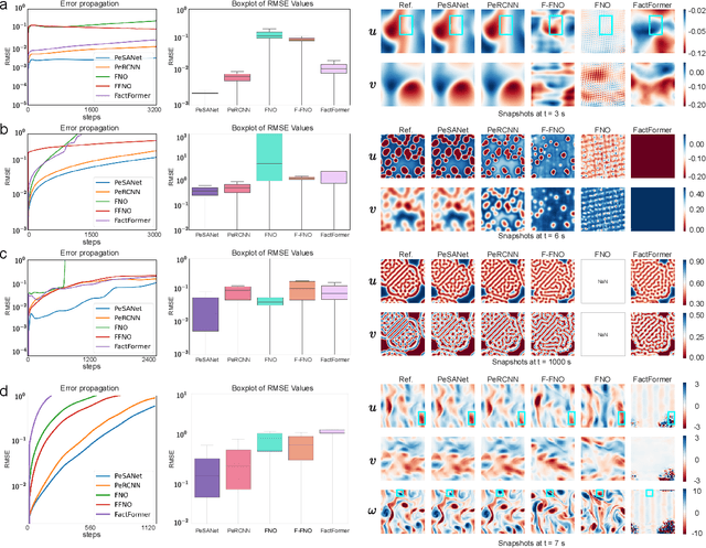
Abstract:Partial differential equations (PDEs) govern the spatiotemporal evolution of various physical systems. Classical numerical solvers, while accurate, require fine discretization and full knowledge of the governing PDEs, limiting their applicability when the physics is unknown or fast inference is required. Data-driven neural PDE solvers alleviate these constraints by learning from data but demand large training datasets and perform poorly in data-scarce regimes. Physics-aware methods mitigate data requirements by incorporating physical knowledge yet rely on known PDE terms or local numerical schemes, restricting their ability to handle unknown or globally coupled systems. In this work, we propose the Spectral-inspired Neural Operator (SINO), a novel framework that learns PDE operators from limited trajectories (as few as 2-5), without any known PDE terms. SINO operates in the frequency domain and introduces a Frequency-to-Vector module to learn spectral representations analogous to derivative multipliers. To model nonlinear physical interactions, we design a nonlinear operator block that includes a $\Pi$-Block with low-pass filtering to prevent aliasing. Finally, we introduce an operator distillation technique to distill the trained model for efficient inference. SINO achieves state-of-the-art results across multiple PDE benchmarks, demonstrating strong discretization invariance and robust generalization to out-of-distribution initial conditions. To our knowledge, SINO is the first physics-aware method capable of accurately simulating globally coupled systems (e.g., the Navier-Stokes equations) from limited data without any explicit PDE terms.




Abstract:Accurately modeling and forecasting complex systems governed by partial differential equations (PDEs) is crucial in various scientific and engineering domains. However, traditional numerical methods struggle in real-world scenarios due to incomplete or unknown physical laws. Meanwhile, machine learning approaches often fail to generalize effectively when faced with scarce observational data and the challenge of capturing local and global features. To this end, we propose the Physics-encoded Spectral Attention Network (PeSANet), which integrates local and global information to forecast complex systems with limited data and incomplete physical priors. The model consists of two key components: a physics-encoded block that uses hard constraints to approximate local differential operators from limited data, and a spectral-enhanced block that captures long-range global dependencies in the frequency domain. Specifically, we introduce a novel spectral attention mechanism to model inter-spectrum relationships and learn long-range spatial features. Experimental results demonstrate that PeSANet outperforms existing methods across all metrics, particularly in long-term forecasting accuracy, providing a promising solution for simulating complex systems with limited data and incomplete physics.
Abstract:Simulation of spatiotemporal systems governed by partial differential equations is widely applied in fields such as biology, chemistry, aerospace dynamics, and meteorology. Traditional numerical methods incur high computational costs due to the requirement of small time steps for accurate predictions. While machine learning has reduced these costs, long-term predictions remain challenged by error accumulation, particularly in scenarios with insufficient data or varying time scales, where stability and accuracy are compromised. Existing methods often neglect the effective utilization of multi-scale data, leading to suboptimal robustness in predictions. To address these issues, we propose a novel multi-scale learning framework, namely, the Physics-Informed Multi-Scale Recurrent Learning (PIMRL), to effectively leverage multi-scale data for spatiotemporal dynamics prediction. The PIMRL framework comprises two modules: the micro-scale module embeds physical knowledge into neural networks via pretraining, and the macro-scale module adopts a data-driven approach to learn the temporal evolution of physics in the latent space. Experimental results demonstrate that the PIMRL framework consistently achieves state-of-the-art performance across five benchmark datasets ranging from one to three dimensions, showing average improvements of over 9\% in both RMSE and MAE evaluation metrics, with maximum enhancements reaching up to 80%.




Abstract:Developing deep learning models on tiny devices (e.g. Microcontroller units, MCUs) has attracted much attention in various embedded IoT applications. However, it is challenging to efficiently design and deploy recent advanced models (e.g. transformers) on tiny devices due to their severe hardware resource constraints. In this work, we propose TinyFormer, a framework specifically designed to develop and deploy resource-efficient transformers on MCUs. TinyFormer mainly consists of SuperNAS, SparseNAS and SparseEngine. Separately, SuperNAS aims to search for an appropriate supernet from a vast search space. SparseNAS evaluates the best sparse single-path model including transformer architecture from the identified supernet. Finally, SparseEngine efficiently deploys the searched sparse models onto MCUs. To the best of our knowledge, SparseEngine is the first deployment framework capable of performing inference of sparse models with transformer on MCUs. Evaluation results on the CIFAR-10 dataset demonstrate that TinyFormer can develop efficient transformers with an accuracy of $96.1\%$ while adhering to hardware constraints of $1$MB storage and $320$KB memory. Additionally, TinyFormer achieves significant speedups in sparse inference, up to $12.2\times$, when compared to the CMSIS-NN library. TinyFormer is believed to bring powerful transformers into TinyML scenarios and greatly expand the scope of deep learning applications.