Abstract:Retinal image registration is vital for diagnostic therapeutic applications within the field of ophthalmology. Existing public datasets, focusing on adult retinal pathologies with high-quality images, have limited number of image pairs and neglect clinical challenges. To address this gap, we introduce COph100, a novel and challenging dataset known as the Comprehensive Ophthalmology Retinal Image Registration dataset for infants with a wide range of image quality issues constituting the public "RIDIRP" database. COph100 consists of 100 eyes, each with 2 to 9 examination sessions, amounting to a total of 491 image pairs carefully selected from the publicly available dataset. We manually labeled the corresponding ground truth image points and provided automatic vessel segmentation masks for each image. We have assessed COph100 in terms of image quality and registration outcomes using state-of-the-art algorithms. This resource enables a robust comparison of retinal registration methodologies and aids in the analysis of disease progression in infants, thereby deepening our understanding of pediatric ophthalmic conditions.




Abstract:The rapid advancement of the next generation of communications and internet of things (IoT) technologies has made the provision of location-based services for diverse devices an increasingly pressing necessity. Localizing devices with/without intelligent computing abilities, including both active and passive devices is essential, especially in indoor scenarios. For traditional RF positioning systems, aligning transmission signals and dealing with signal interference in complex environments are inevitable challenges. Therefore, this paper proposed a new passive positioning system, the RF-band resonant beam positioning system (RF-RBPS), which achieves energy concentration and beam alignment by amplifying echoes between the base station (BS) and the passive target (PT), without the need for complex channel estimation and time-consuming beamforming and provides high-precision direction of arrival (DoA) estimation for battery-free targets using the resonant mechanism. The direction information of the PT is estimated using the multiple signal classification (MUSIC) algorithm at the end of BS. The feasibility of the proposed system is validated through theoretical analysis and simulations. Results indicate that the proposed RF-RBPS surpasses RF-band active positioning system (RF-APS) in precision, achieving millimeter-level precision at 2m within an elevation angle of 35$^\circ$, and an error of less than 3cm at 2.5m within an elevation angle of 35$^\circ$.


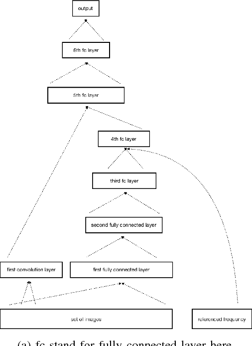
Abstract:This project demonstrated a methodology to estimating cooperate credibility with a Natural Language Processing approach. As cooperate transparency impacts both the credibility and possible future earnings of the firm, it is an important factor to be considered by banks and investors on risk assessments of listed firms. This approach of estimating cooperate credibility can bypass human bias and inconsistency in the risk assessment, the use of large quantitative data and neural network models provides more accurate estimation in a more efficient manner compare to manual assessment. At the beginning, the model will employs Latent Dirichlet Allocation and THU Open Chinese Lexicon from Tsinghua University to classify topics in articles which are potentially related to corporate credibility. Then with the keywords related to each topics, we trained a residual convolutional neural network with data labeled according to surveys of fund manager and accountant's opinion on corporate credibility. After the training, we run the model with preprocessed news reports regarding to all of the 3065 listed companies, the model is supposed to give back companies ranking based on the level of their transparency.