Abstract:We study ground-penetrating synthetic aperture radar measurements of scattering by targets located below a rough air-soil interface. By considering the inherent space/angle limitations of this imaging modality, we introduce a simplified model for measurements. This model assumes (i) first-order interactions between the target and the air-soil interface, (ii) scattering by the target below a flat air-soil interface, and (iii) a point target model. Using the method of fundamental solutions to simulate two-dimensional simulations of scalar waves for the direct scattering problem, we systematically study each of these data modeling assumptions. To test and validate these assumptions, we apply principal component analysis to approximately remove ground bounce signals from measurements and then apply Kirchhoff migration on that processed data to produce images. We show that images using this modeled data are nearly identical to those that use simulated measurements from the full direct scattering problem. In that way, we show that this model contains the essential information contained in measurements. Consequently, it provides a theoretical framework for understanding how inherent space/angle limitations affect subsurface imaging systems.




Abstract:We propose a methodology that exploits large and diverse data sets to accurately estimate the ambient medium's Green's functions in strongly scattering media. Given these estimates, obtained with and without the use of neural networks, excellent imaging results are achieved, with a resolution that is better than that of a homogeneous medium. This phenomenon, also known as super-resolution, occurs because the ambient scattering medium effectively enhances the physical imaging aperture.
Abstract:Motivated by applications in unmanned aerial based ground penetrating radar for detecting buried landmines, we consider the problem of imaging small point like scatterers situated in a lossy medium below a random rough surface. Both the random rough surface and the absorption in the lossy medium significantly impede the target detection and imaging process. Using principal component analysis we effectively remove the reflection from the air-soil interface. We then use a modification of the classical synthetic aperture radar imaging functional to image the targets. This imaging method introduces a user-defined parameter, $\delta$, which scales the resolution by $\sqrt{\delta}$ allowing for target localization with sub wavelength accuracy. Numerical results in two dimensions illustrate the robustness of the approach for imaging multiple targets. However, the depth at which targets are detectable is limited due to the absorption in the lossy medium.




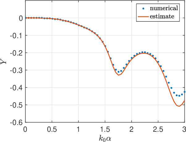
Abstract:We introduce a dispersive point target model based on scattering by a particle in the far-field. The synthetic aperture imaging problem is then expanded to identify these targets and recover their locations and frequency dependent reflectivities. We show that Kirchhoff migration (KM) is able to identify dispersive point targets in an imaging region. However, KM predicts target locations that are shifted in range from their true locations. We derive an estimate for this range shift for a single target. We also show that because of this range shift we cannot recover the complex-valued frequency dependent reflectivity, but we can recover its absolute value and hence the radar cross-section (RCS) of the target. Simulation results show that we can detect, recover the approximate location, and recover the RCS for dispersive point targets thereby opening opportunities to classifying important differences between multiple targets such as their sizes or material compositions.




Abstract:We have recently introduced a modification of the multiple signal classification (MUSIC) method for synthetic aperture radar. This method depends on a tunable, user-defined parameter, $\epsilon$, that allows for quantitative high-resolution imaging. It requires however, relative large single-to-noise ratios (SNR) to work effectively. Here, we first identify the fundamental mechanism in that method that produces high-resolution images. Then we introduce a modification to Kirchhoff Migration (KM) that uses the same mechanism to produces tunable, high-resolution images. This modified KM method can be applied to low SNR measurements. We show simulation results that demonstrate the features of this method.




Abstract:Phase retrieval in its most general form is the problem of reconstructing a complex valued function from phaseless information of some transform of that function. This problem arises in various fields such as X-ray crystallography, electron microscopy, coherent diffractive imaging, astronomy, speech recognition, and quantum mechanics. The mathematical and computational analysis of these problems has a long history and a variety of different algorithms has been proposed in the literature. The performance of which usually depends on the constraints imposed on the sought function and the number of measurements. In this paper, we present an algorithm for coherent diffractive imaging with phaseless measurements. The algorithm accounts for both coherent and incoherent wave propagation and allows for reconstructing absorption as well as phase images that quantify the attenuation and the refraction of the waves when they go through an object. The algorithm requires coherent or partially coherent illumination, and several detectors to record the intensity of the distorted wave that passes through the object under inspection. To obtain enough information for imaging, a series of masks are introduced between the source and the object that create a diversity of illumination patterns.




Abstract:We consider imaging of fast moving small objects in space, such as low earth orbit satellites, which are also rotating around a fixed axis. The imaging system consists of ground based, asynchronous sources of radiation and several passive receivers above the dense atmosphere. We use the cross-correlation of the received signals to reduce distortions from ambient medium fluctuations. Imaging with correlations also has the advantage of not requiring any knowledge about the probing pulse and depends weakly on the emitter positions. We account for the target's orbital velocity by introducing the necessary Doppler compensation. To image a fast rotating object we also need to compensate for the rotation. We show that the rotation parameters can be extracted directly from the auto-correlation of the data before the formation of the image. We then investigate and analyze an imaging method that relies on backpropagating the cross-correlation data structure to two points rather than one, thus forming an interference matrix. The proposed imaging method consists of estimating the reflectivity as the top eigenvector of the migrated cross-correlation data interference matrix. We call this the rank-1 image and show that it provides superior image resolution compared to the usual single-point migration scheme for fast moving and rotating objects. Moreover, we observe a significant improvement in resolution due to the rotation leading to a diffraction limited resolution. We carry out a theoretical analysis that illustrates the role of the two point migration method as well as that of the inverse aperture and rotation in improving resolution. Extensive numerical simulations support the theoretical results.




Abstract:We present a novel approach for recovering a sparse signal from cross-correlated data. Cross-correlations naturally arise in many fields of imaging, such as optics, holography and seismic interferometry. Compared to the sparse signal recovery problem that uses linear measurements, the unknown is now a matrix formed by the cross correlation of the unknown signal. Hence, the bottleneck for inversion is the number of unknowns that grows quadratically. The main idea of our proposed approach is to reduce the dimensionality of the problem by recovering only the diagonal of the unknown matrix, whose dimension grows linearly with the size of the problem. The keystone of the methodology is the use of an efficient {\em Noise Collector} that absorbs the data that come from the off-diagonal elements of the unknown matrix and that do not carry extra information about the support of the signal. This results in a linear problem whose cost is similar to the one that uses linear measurements. Our theory shows that the proposed approach provides exact support recovery when the data is not too noisy, and that there are no false positives for any level of noise. Moreover, our theory also demonstrates that when using cross-correlated data, the level of sparsity that can be recovered increases, scaling almost linearly with the number of data. The numerical experiments presented in the paper corroborate these findings.




Abstract:The ability to detect sparse signals from noisy high-dimensional data is a top priority in modern science and engineering. A sparse solution of the linear system $A \rho = b_0$ can be found efficiently with an $l_1$-norm minimization approach if the data is noiseless. Detection of the signal's support from data corrupted by noise is still a challenging problem, especially if the level of noise must be estimated. We propose a new efficient approach that does not require any parameter estimation. We introduce the Noise Collector (NC) matrix $C$ and solve an augmented system $A \rho + C \eta = b_0 + e$, where $ e$ is the noise. We show that the $l_1$-norm minimal solution of the augmented system has zero false discovery rate for any level of noise and with probability that tends to one as the dimension of $ b_0$ increases to infinity. We also obtain exact support recovery if the noise is not too large, and develop a Fast Noise Collector Algorithm which makes the computational cost of solving the augmented system comparable to that of the original one. Finally, we demonstrate the effectiveness of the method in applications to passive array imaging.




Abstract:We consider the problem of imaging sparse scenes from a few noisy data using an $l_1$-minimization approach. This problem can be cast as a linear system of the form $A \, \rho =b$, where $A$ is an $N\times K$ measurement matrix. We assume that the dimension of the unknown sparse vector $\rho \in {\mathbb{C}}^K$ is much larger than the dimension of the data vector $b \in {\mathbb{C}}^N$, i.e, $K \gg N$. We provide a theoretical framework that allows us to examine under what conditions the $\ell_1$-minimization problem admits a solution that is close to the exact one in the presence of noise. Our analysis shows that $l_1$-minimization is not robust for imaging with noisy data when high resolution is required. To improve the performance of $l_1$-minimization we propose to solve instead the augmented linear system $ [A \, | \, C] \rho =b$, where the $N \times \Sigma$ matrix $C$ is a noise collector. It is constructed so as its column vectors provide a frame on which the noise of the data, a vector of dimension $N$, can be well approximated. Theoretically, the dimension $\Sigma$ of the noise collector should be $e^N$ which would make its use not practical. However, our numerical results illustrate that robust results in the presence of noise can be obtained with a large enough number of columns $\Sigma \approx 10 K$.