School of Biomedical Engineering and Imaging Sciences, King's College London, London, UK
Abstract:Automatic quantification of intramyocardial motion and strain from tagging MRI remains an important but challenging task. We propose a method using implicit neural representations (INRs), conditioned on learned latent codes, to predict continuous left ventricular (LV) displacement -- without requiring inference-time optimisation. Evaluated on 452 UK Biobank test cases, our method achieved the best tracking accuracy (2.14 mm RMSE) and the lowest combined error in global circumferential (2.86%) and radial (6.42%) strain compared to three deep learning baselines. In addition, our method is $\sim$380$\times$ faster than the most accurate baseline. These results highlight the suitability of INR-based models for accurate and scalable analysis of myocardial strain in large CMR datasets.
Abstract:Purpose: Accurate segmentation of both the pituitary gland and adenomas from magnetic resonance imaging (MRI) is essential for diagnosis and treatment of pituitary adenomas. This systematic review evaluates automatic segmentation methods for improving the accuracy and efficiency of MRI-based segmentation of pituitary adenomas and the gland itself. Methods: We reviewed 34 studies that employed automatic and semi-automatic segmentation methods. We extracted and synthesized data on segmentation techniques and performance metrics (such as Dice overlap scores). Results: The majority of reviewed studies utilized deep learning approaches, with U-Net-based models being the most prevalent. Automatic methods yielded Dice scores of 0.19--89.00\% for pituitary gland and 4.60--96.41\% for adenoma segmentation. Semi-automatic methods reported 80.00--92.10\% for pituitary gland and 75.90--88.36\% for adenoma segmentation. Conclusion: Most studies did not report important metrics such as MR field strength, age and adenoma size. Automated segmentation techniques such as U-Net-based models show promise, especially for adenoma segmentation, but further improvements are needed to achieve consistently good performance in small structures like the normal pituitary gland. Continued innovation and larger, diverse datasets are likely critical to enhancing clinical applicability.




Abstract:INTRODUCTION: Artificial intelligence (AI) has the potential to facilitate the automation of CMR analysis for biomarker extraction. However, most AI algorithms are trained on a specific input domain (e.g., single scanner vendor or hospital-tailored imaging protocol) and lack the robustness to perform optimally when applied to CMR data from other input domains. METHODS: Our proposed framework consists of an AI-based algorithm for biventricular segmentation of short-axis images, followed by a post-analysis quality control to detect erroneous results. The segmentation algorithm was trained on a large dataset of clinical CMR scans from two NHS hospitals (n=2793) and validated on additional cases from this dataset (n=441) and on five external datasets (n=6808). The validation data included CMR scans of patients with a range of diseases acquired at 12 different centres using CMR scanners from all major vendors. RESULTS: Our method yielded median Dice scores over 87%, translating into median absolute errors in cardiac biomarkers within the range of inter-observer variability: <8.4mL (left ventricle), <9.2mL (right ventricle), <13.3g (left ventricular mass), and <5.9% (ejection fraction) across all datasets. Stratification of cases according to phenotypes of cardiac disease and scanner vendors showed good agreement. CONCLUSIONS: We show that our proposed tool, which combines a state-of-the-art AI algorithm trained on a large-scale multi-domain CMR dataset with a post-analysis quality control, allows us to robustly deal with routine clinical data from multiple centres, vendors, and cardiac diseases. This is a fundamental step for the clinical translation of AI algorithms. Moreover, our method yields a range of additional biomarkers of cardiac function (filling and ejection rates, regional wall motion, and strain) at no extra computational cost.




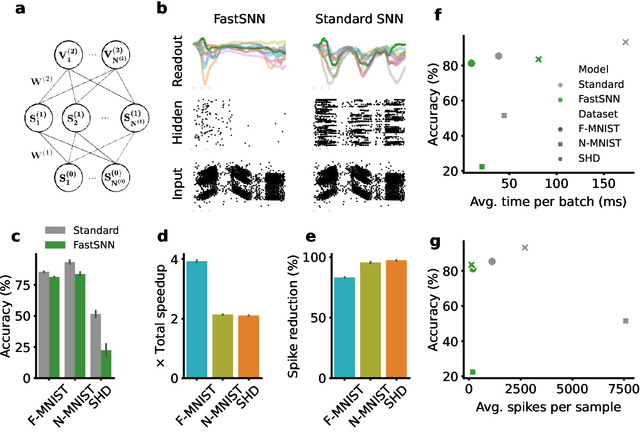
Abstract:Spiking neural networks (SNN) are a type of artificial network inspired by the use of action potentials in the brain. There is a growing interest in emulating these networks on neuromorphic computers due to their improved energy consumption and speed, which are the main scaling issues of their counterpart the artificial neural network (ANN). Significant progress has been made in directly training SNNs to perform on par with ANNs in terms of accuracy. These methods are however slow due to their sequential nature, leading to long training times. We propose a new technique for directly training single-spike-per-neuron SNNs which eliminates all sequential computation and relies exclusively on vectorised operations. We demonstrate over a $\times 10$ speedup in training with robust classification performance on real datasets of low to medium spatio-temporal complexity (Fashion-MNIST and Neuromophic-MNIST). Our proposed solution manages to solve certain tasks with over a $95.68 \%$ reduction in spike counts relative to a conventionally trained SNN, which could significantly reduce energy requirements when deployed on neuromorphic computers.




Abstract:Surface reconstruction from magnetic resonance (MR) imaging data is indispensable in medical image analysis and clinical research. A reliable and effective reconstruction tool should: be fast in prediction of accurate well localised and high resolution models, evaluate prediction uncertainty, work with as little input data as possible. Current deep learning state of the art (SOTA) 3D reconstruction methods, however, often only produce shapes of limited variability positioned in a canonical position or lack uncertainty evaluation. In this paper, we present a novel probabilistic deep learning approach for concurrent 3D surface reconstruction from sparse 2D MR image data and aleatoric uncertainty prediction. Our method is capable of reconstructing large surface meshes from three quasi-orthogonal MR imaging slices from limited training sets whilst modelling the location of each mesh vertex through a Gaussian distribution. Prior shape information is encoded using a built-in linear principal component analysis (PCA) model. Extensive experiments on cardiac MR data show that our probabilistic approach successfully assesses prediction uncertainty while at the same time qualitatively and quantitatively outperforms SOTA methods in shape prediction. Compared to SOTA, we are capable of properly localising and orientating the prediction via the use of a spatially aware neural network.