



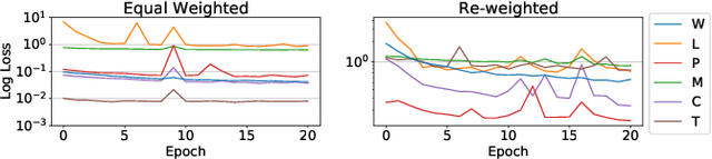
Deep learning is very data hungry, and supervised learning especially requires massive labeled data to work well. Machine listening research often suffers from limited labeled data problem, as human annotations are costly to acquire, and annotations for audio are time consuming and less intuitive. Besides, models learned from labeled dataset often embed biases specific to that particular dataset. Therefore, unsupervised learning techniques become popular approaches in solving machine listening problems. Particularly, a self-supervised learning technique utilizing reconstructions of multiple hand-crafted audio features has shown promising results when it is applied to speech domain such as emotion recognition and automatic speech recognition (ASR). In this paper, we apply self-supervised and multi-task learning methods for pre-training music encoders, and explore various design choices including encoder architectures, weighting mechanisms to combine losses from multiple tasks, and worker selections of pretext tasks. We investigate how these design choices interact with various downstream music classification tasks. We find that using various music specific workers altogether with weighting mechanisms to balance the losses during pre-training helps improve and generalize to the downstream tasks.