



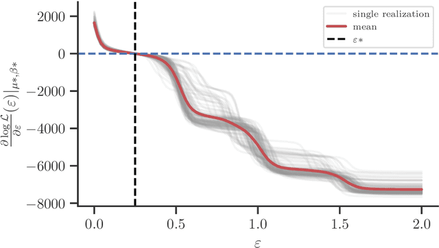
Abstract:Opinion dynamics models such as the bounded confidence models (BCMs) describe how a population can reach consensus, fragmentation, or polarization, depending on a few parameters. Connecting such models to real-world data could help understanding such phenomena, testing model assumptions. To this end, estimation of model parameters is a key aspect, and maximum likelihood estimation provides a principled way to tackle it. Here, our goal is to outline the properties of statistical estimators of the two key BCM parameters: the confidence bound and the convergence rate. We find that their maximum likelihood estimators present different characteristics: the one for the confidence bound presents a small-sample bias but is consistent, while the estimator of the convergence rate shows a persistent bias. Moreover, the joint parameter estimation is affected by identifiability issues for specific regions of the parameter space, as several local maxima are present in the likelihood function. Our results show how the analysis of the likelihood function is a fruitful approach for better understanding the pitfalls and possibilities of estimating the parameters of opinion dynamics models, and more in general, agent-based models, and for offering formal guarantees for their calibration.
Abstract:In this paper, we propose standard statistical tools as a solution to commonly highlighted problems in the explainability literature. Indeed, leveraging statistical estimators allows for a proper definition of explanations, enabling theoretical guarantees and the formulation of evaluation metrics to quantitatively assess the quality of explanations. This approach circumvents, among other things, the subjective human assessment currently prevalent in the literature. Moreover, we argue that uncertainty quantification is essential for providing robust and trustworthy explanations, and it can be achieved in this framework through classical statistical procedures such as the bootstrap. However, it is crucial to note that while Statistics offers valuable contributions, it is not a panacea for resolving all the challenges. Future research avenues could focus on open problems, such as defining a purpose for the explanations or establishing a statistical framework for counterfactual or adversarial scenarios.



Abstract:This work introduces the definition of observation-specific explanations to assign a score to each data point proportional to its importance in the definition of the prediction process. Such explanations involve the identification of the most influential observations for the black-box model of interest. The proposed method involves estimating these explanations by constructing a surrogate model through scattered data approximation utilizing the orthogonal matching pursuit algorithm. The proposed approach is validated on both simulated and real-world datasets.