Abstract:Neural surface reconstruction methods typically treat camera poses as fixed values, assuming perfect accuracy from Structure-from-Motion (SfM) systems. This assumption breaks down with imperfect pose estimates, leading to distorted or incomplete reconstructions. We present PCM-NeRF, a probabilistic framework that augments neural surface reconstruction with per-camera learnable uncertainty, built on top of SG-NeRF. Rather than treating all cameras equally throughout optimization, we represent each pose as a distribution with a learnable mean and variance, initialized from SfM correspondence quality. An uncertainty regularization loss couples the learned variance to view confidence, and the resulting uncertainty directly modulates the effective pose learning rate: uncertain cameras receive damped gradient updates, preventing poorly initialized views from corrupting the reconstruction. This lightweight mechanism requires no changes to the rendering pipeline and adds negligible overhead. Experiments on challenging scenes with severe pose outliers demonstrate that PCM-NeRF consistently outperforms state-of-the-art methods in both Chamfer Distance and F-Score, particularly for geometrically complex structures, without requiring foreground masks.
Abstract:Accurate classification of computed tomography (CT) images is essential for diagnosis and treatment planning, but existing methods often struggle with the subtle and spatially diverse nature of pathological features. Current approaches typically process images uniformly, limiting their ability to detect localized abnormalities that require focused analysis. We introduce UGPL, an uncertainty-guided progressive learning framework that performs a global-to-local analysis by first identifying regions of diagnostic ambiguity and then conducting detailed examination of these critical areas. Our approach employs evidential deep learning to quantify predictive uncertainty, guiding the extraction of informative patches through a non-maximum suppression mechanism that maintains spatial diversity. This progressive refinement strategy, combined with an adaptive fusion mechanism, enables UGPL to integrate both contextual information and fine-grained details. Experiments across three CT datasets demonstrate that UGPL consistently outperforms state-of-the-art methods, achieving improvements of 3.29%, 2.46%, and 8.08% in accuracy for kidney abnormality, lung cancer, and COVID-19 detection, respectively. Our analysis shows that the uncertainty-guided component provides substantial benefits, with performance dramatically increasing when the full progressive learning pipeline is implemented. Our code is available at: https://github.com/shravan-18/UGPL




Abstract:Underwater images suffer from severe degradations, including color distortions, reduced visibility, and loss of structural details due to wavelength-dependent attenuation and scattering. Existing enhancement methods primarily focus on spatial-domain processing, neglecting the frequency domain's potential to capture global color distributions and long-range dependencies. To address these limitations, we propose FUSION, a dual-domain deep learning framework that jointly leverages spatial and frequency domain information. FUSION independently processes each RGB channel through multi-scale convolutional kernels and adaptive attention mechanisms in the spatial domain, while simultaneously extracting global structural information via FFT-based frequency attention. A Frequency Guided Fusion module integrates complementary features from both domains, followed by inter-channel fusion and adaptive channel recalibration to ensure balanced color distributions. Extensive experiments on benchmark datasets (UIEB, EUVP, SUIM-E) demonstrate that FUSION achieves state-of-the-art performance, consistently outperforming existing methods in reconstruction fidelity (highest PSNR of 23.717 dB and SSIM of 0.883 on UIEB), perceptual quality (lowest LPIPS of 0.112 on UIEB), and visual enhancement metrics (best UIQM of 3.414 on UIEB), while requiring significantly fewer parameters (0.28M) and lower computational complexity, demonstrating its suitability for real-time underwater imaging applications.




Abstract:Diabetic retinopathy is a leading cause of blindness around the world and demands precise AI-based diagnostic tools. Traditional loss functions in multi-class classification, such as Categorical Cross-Entropy (CCE), are very common but break down with class imbalance, especially in cases with inherently challenging or overlapping classes, which leads to biased and less sensitive models. Since a heavy imbalance exists in the number of examples for higher severity stage 4 diabetic retinopathy, etc., classes compared to those very early stages like class 0, achieving class balance is key. For this purpose, we propose the Adaptive Hybrid Focal-Entropy Loss which combines the ideas of focal loss and entropy loss with adaptive weighting in order to focus on minority classes and highlight the challenging samples. The state-of-the art models applied for diabetic retinopathy detection with AHFE revealed good performance improvements, indicating the top performances of ResNet50 at 99.79%, DenseNet121 at 98.86%, Xception at 98.92%, MobileNetV2 at 97.84%, and InceptionV3 at 93.62% accuracy. This sheds light into how AHFE promotes enhancement in AI-driven diagnostics for complex and imbalanced medical datasets.




Abstract:Image classification is a computer vision task where a model analyzes an image to categorize it into a specific label. Vision Transformers (ViT) improve this task by leveraging self-attention to capture complex patterns and long range relationships between image patches. However, a key challenge for ViTs is efficiently incorporating multiscale feature representations, which is inherent in CNNs through their hierarchical structure. In this paper, we introduce the Scale-Aware Graph Attention Vision Transformer (SAG-ViT), a novel framework that addresses this challenge by integrating multi-scale features. Using EfficientNet as a backbone, the model extracts multi-scale feature maps, which are divided into patches to preserve semantic information. These patches are organized into a graph based on spatial and feature similarities, with a Graph Attention Network (GAT) refining the node embeddings. Finally, a Transformer encoder captures long-range dependencies and complex interactions. The SAG-ViT is evaluated on benchmark datasets, demonstrating its effectiveness in enhancing image classification performance.




Abstract:Tumors in the brain result from abnormal cell growth within the brain tissue, arising from various types of brain cells. When left undiagnosed, they lead to severe neurological deficits such as cognitive impairment, motor dysfunction, and sensory loss. As the tumor grows, it causes an increase in intracranial pressure, potentially leading to life-threatening complications such as brain herniation. Therefore, early detection and treatment are necessary to manage the complications caused by such tumors to slow down their growth. Numerous works involving deep learning (DL) and artificial intelligence (AI) are being carried out to assist physicians in early diagnosis by utilizing the scans obtained through Magnetic Resonance Imaging (MRI). Our research proposes DL frameworks for localizing, segmenting, and classifying the grade of these gliomas from MRI images to solve this critical issue. In our localization framework, we enhance the LinkNet framework with a VGG19- inspired encoder architecture for improved multimodal tumor feature extraction, along with spatial and graph attention mechanisms to refine feature focus and inter-feature relationships. Following this, we integrated the SeResNet101 CNN model as the encoder backbone into the LinkNet framework for tumor segmentation, which achieved an IoU Score of 96%. To classify the segmented tumors, we combined the SeResNet152 feature extractor with an Adaptive Boosting classifier, which yielded an accuracy of 98.53%. Our proposed models demonstrated promising results, with the potential to advance medical AI by enabling early diagnosis and providing more accurate treatment options for patients.




Abstract:Brain tumors are abnormalities that can severely impact a patient's health, leading to life-threatening conditions such as cancer. These can result in various debilitating effects, including neurological issues, cognitive impairment, motor and sensory deficits, as well as emotional and behavioral changes. These symptoms significantly affect a patient's quality of life, making early diagnosis and timely treatment essential to prevent further deterioration. However, accurately segmenting the tumor region from medical images, particularly MRI scans, is a challenging and time-consuming task that requires the expertise of radiologists. Manual segmentation can also be prone to human errors. To address these challenges, this research leverages the synergy of SeNet and ResNet architectures within an encoder-decoder framework, designed specifically for glioma detection and segmentation. The proposed model incorporates the power of SeResNet-152 as the backbone, integrated into a robust encoder-decoder structure to enhance feature extraction and improve segmentation accuracy. This novel approach significantly reduces the dependency on manual tasks and improves the precision of tumor identification. Evaluation of the model demonstrates strong performance, achieving 87% in Dice Coefficient, 89.12% in accuracy, 88% in IoU score, and 82% in mean IoU score, showcasing its effectiveness in tackling the complex problem of brain tumor segmentation.




Abstract:Distributed Denial of Service (DDoS) attacks are a major concern in network security, as they overwhelm systems with excessive traffic, compromise sensitive data, and disrupt network services. Accurately detecting these attacks is crucial to protecting network infrastructure. Traditional approaches, such as single Convolutional Neural Networks (CNNs) or conventional Machine Learning (ML) algorithms like Decision Trees (DTs) and Support Vector Machines (SVMs), struggle to extract the diverse features needed for precise classification, resulting in suboptimal performance. This research addresses this gap by introducing a novel approach for DDoS attack detection. The proposed method combines three distinct CNN architectures: SA-Enabled CNN with XGBoost, SA-Enabled CNN with LSTM, and SA-Enabled CNN with Random Forest. Each model extracts features at multiple scales, while self-attention mechanisms enhance feature integration and relevance. The weighted ensemble approach ensures that both prominent and subtle features contribute to the final classification, improving adaptability to evolving attack patterns and novel threats. The proposed method achieves a precision of 98.71%, an F1-score of 98.66%, a recall of 98.63%, and an accuracy of 98.69%, outperforming traditional methods and setting a new benchmark in DDoS attack detection. This innovative approach addresses critical limitations in current models and advances the state of the art in network security.




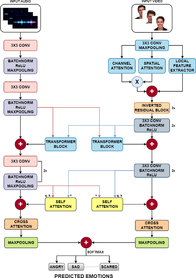
Abstract:Understanding emotions is a fundamental aspect of human communication. Integrating audio and video signals offers a more comprehensive understanding of emotional states compared to traditional methods that rely on a single data source, such as speech or facial expressions. Despite its potential, multimodal emotion recognition faces significant challenges, particularly in synchronization, feature extraction, and fusion of diverse data sources. To address these issues, this paper introduces a novel transformer-based model named Audio-Video Transformer Fusion with Cross Attention (AVT-CA). The AVT-CA model employs a transformer fusion approach to effectively capture and synchronize interlinked features from both audio and video inputs, thereby resolving synchronization problems. Additionally, the Cross Attention mechanism within AVT-CA selectively extracts and emphasizes critical features while discarding irrelevant ones from both modalities, addressing feature extraction and fusion challenges. Extensive experimental analysis conducted on the CMU-MOSEI, RAVDESS and CREMA-D datasets demonstrates the efficacy of the proposed model. The results underscore the importance of AVT-CA in developing precise and reliable multimodal emotion recognition systems for practical applications.




Abstract:Farmers face various challenges when it comes to identifying diseases in rice leaves during their early stages of growth, which is a major reason for poor produce. Therefore, early and accurate disease identification is important in agriculture to avoid crop loss and improve cultivation. In this research, we propose a novel hybrid deep learning (DL) classifier designed by extending the Squeeze-and-Excitation network architecture with a channel attention mechanism and the Swish ReLU activation function. The channel attention mechanism in our proposed model identifies the most important feature channels required for classification during feature extraction and selection. The dying ReLU problem is mitigated by utilizing the Swish ReLU activation function, and the Squeeze-andExcitation blocks improve information propagation and cross-channel interaction. Upon evaluation, our model achieved a high F1-score of 99.76% and an accuracy of 99.74%, surpassing the performance of existing models. These outcomes demonstrate the potential of state-of-the-art DL techniques in agriculture, contributing to the advancement of more efficient and reliable disease detection systems.